Ga naar de hoofdinhoud
Top

What Do (and Don’t) We Know About Self-Compassion? Trends and Issues in Theory, Mechanisms, and Outcomes

  • Open Access
  • 21-09-2023
  • ORIGINAL PAPER
Gepubliceerd in:

Abstract

Objectives

While self-compassion is increasingly being researched, a clear understanding of what self-compassion is, how it works, and for which outcomes remains elusive. This article summarizes and critically evaluates current theoretical and empirical trends in the self-compassion literature. We provide directions for future research to support a more comprehensive understanding of self-compassion.

Method

This paper systematically evaluates issues in three interrelated areas: (1) over-reliance on a particular conceptualization of self-compassion, (2) a narrow focus on the affective mechanisms as per the general resource model of self-regulation, and (3) the prioritization of intrapersonal outcomes over inter-personal outcomes.

Results

Our analysis suggests that current understandings of what self-compassion is and how it impacts outcomes are limited in several ways. Firstly, self-compassion is almost exclusively operationalized using the Self Compassion Scale, inadvertently constraining how we think about this complex construct. Secondly, a heavy emphasis remains on unmeasured changes in “general resources” as explanatory, while more specific pathways beyond affectivity or resource management are rarely considered. Lastly, intrapersonal outcomes are prioritized over interpersonal or social outcomes, which restricts our understanding of the broader benefits of self-compassion.

Conclusions

To address the limitations, we suggest embracing and assessing multiple conceptualizations of self-compassion, empirically testing a wider range of plausible mediators, and investigating a broader range of outcomes, including those in both interpersonal and social spheres. Ongoing consideration of such issues will facilitate our empirical and theoretical understanding of self-compassion, enabling us to adapt more efficient interventions to benefit a wider group of individuals and our society at large.

Publisher's Note

Springer Nature remains neutral with regard to jurisdictional claims in published maps and institutional affiliations.
As compassion research matures, it is apt that papers in this Special Issue offer a variety of perspectives and approaches designed to address key issues in the way we might think about compassion as a skillful means (e.g., Condon & Makransky, 2022; Dunne & Manheim, 2022; Gilbert & Van Gordon, 2023; Quaglia, 2022; Simmer-Brown, 2022). In parallel, self-compassion is also increasingly researched, with over 4000 journal articles and dissertation publications globally (Neff, 2022). The current paper systematically considers the gains that might accrue when carefully considering three interrelated debate areas in current self-compassion research.
Specifically, we focus on examining three areas in which we believe further empirical and theoretical research will likely prove beneficial for understanding what self-compassion is and how it works. Firstly, we will evaluate how the heavy reliance on a single (particular) conceptualization and operationalization of self-compassion has the potential to guide research in particular directions to the exclusion of others. Secondly, we consider the limits imposed by an ongoing focus on particular types of affect as likely mediators in self-compassion research. We suggest that thinking more carefully about the nature of self-compassion has the potential to broaden the way we think about the benefits. As will become clear, self-compassion is often discussed in terms of “freeing up” general system resources (Bratslavsky et al., 1998), such that more adaptive ways of being are capacitated. However, empirically, this implicit model is infrequently tested, and it seems likely that other, more specific pathways beyond system or resource management may partially underpin the benefits of self-compassion (Cha et al., 2023).
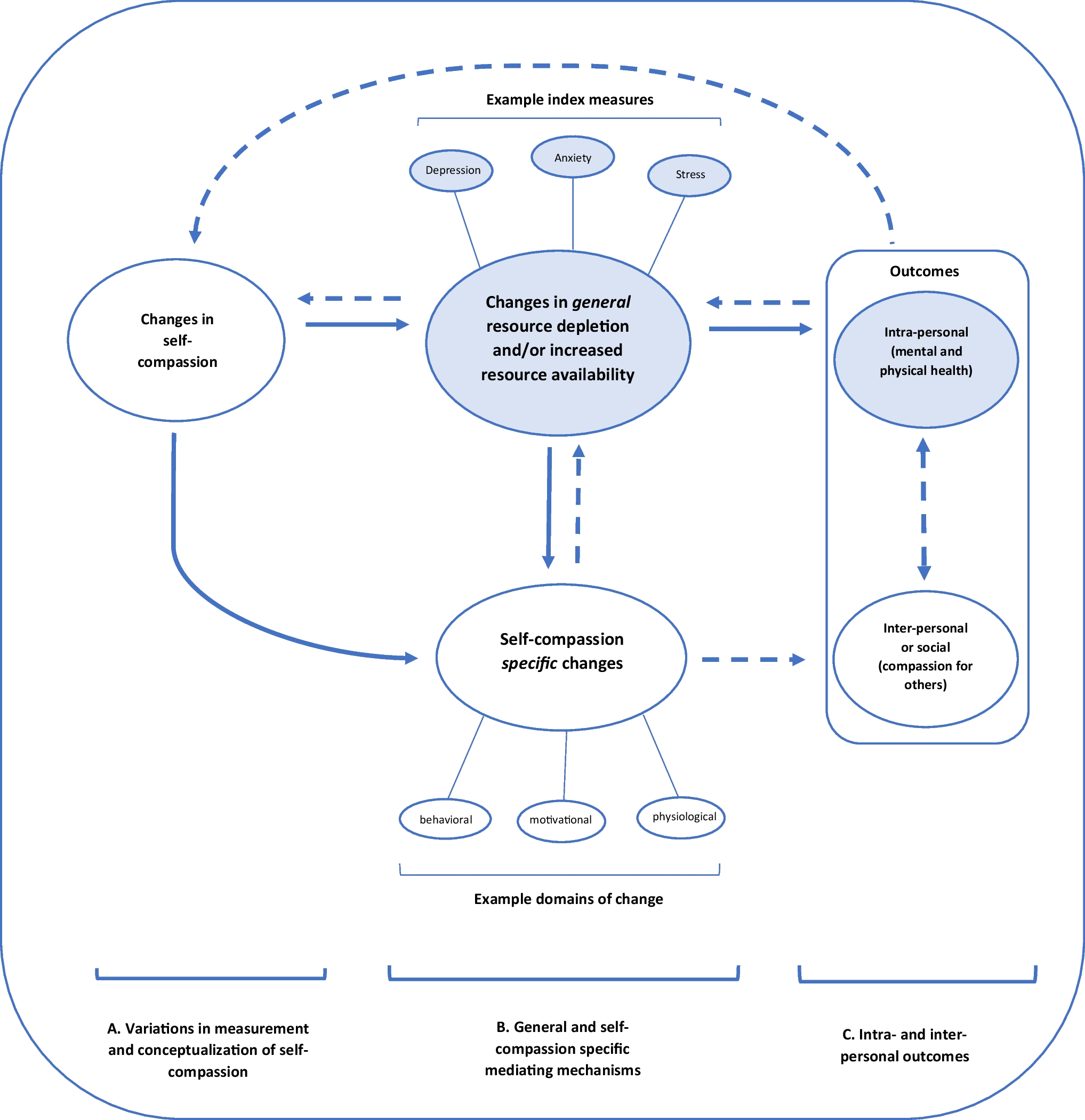
Finally, we consider how the prioritization of intrapersonal outcomes over interpersonal/social outcomes continues to influence our thinking about self-compassion as a whole. More specifically, we suggest that expanding the range of outcome types to consider interpersonal and/or social outcomes that are not commonly evaluated in self-compassion research can help inform a broader understanding of the construct. Overall, we suggest that developing our capacity to deliver effective self-compassion interventions requires that we become more explicit and empirically precise in our characterization and operationalization of self-compassion and how it “works” to affect distinct outcomes. Through such processes, we can then begin to think more broadly about what is changing with the development of self-compassion, focus on scalable interventions, and begin to identify the “boundary conditions” for the effects of self-compassion. The interrelated nature of these three areas of concern is depicted in Fig. 1.
Fig. 1
Depicting potential general and specific mediating pathways linking self-compassion and outcomes.
Adapted from Cha, J. E. & Consedine, N. S. (accepted) Applying self-compassion: Does self-compassion influence other-focused care in healthcare? In F. M. Sirois (Ed.), Palgrave Handbook of Positive Psychology and Health. Springer Nature
Afbeelding vergroten
There are several points worth making regarding this figure. Firstly, and as previously noted, each of the three issues or limitations highlighted in this paper are reflected within the figure: (a) Over-reliance on a particular conceptualization and measurement of self-compassion, (b) general and self-compassion specific mediating mechanisms, and (c) the need to broaden our thinking to include a range of interpersonal outcomes. Graphically, the unshaded ovals represent areas in which empirical evidence remains sparse, highlighting the need for a broader range of conceptualizations and measures, the investigation of self-compassion specific changes beyond those implied in general resource models (and indexed via affect or stress), and the need to investigate a range of interpersonal and social outcomes to understand the broader benefits of self-compassion. As noted, the issues evidenced in these three areas are not independent of one another. Hence, at this stage, the current model should be taken as illustrative of the need for further empirical and theoretical expansion in particular areas, rather than exhaustive of the processes likely to be involved in the development of self-compassion.

Reliance on a Single Conceptualization of Self-Compassion

One initial problem reflects the ongoing influence of particular ways of thinking (and measuring) self-compassion. Although there are several theoretical models of self-compassion (Gilbert, 2005, 2017; Neff, 2003) and ongoing discussions around how to best conceptualize the construct (e.g., Ferrari et al., 2022; Khoury, 2019; Muris & Otgaar, 2020; Neff, 2022), measurement is a different matter. In many senses, current theoretical thinking about self-compassion is constrained by the way in which we have normatively measured it. Operationally, a significant proportion of the available empirical work has employed Neff’s dispositional measure—the Self-Compassion Scale—an index that operationalizes self-compassion in terms of three “positive” and three “negative” hypothesized elements of self-compassion: kindness vs. judgment, common humanity vs. isolation, and mindfulness vs. over-identification (detailed descriptions of each component can be found in Neff, 2003). While the development of this measure has been critical to the development of an empirical base for self-compassion research, the measure is not without its critics (e.g., Dunne & Manheim, 2022; Muris & Otgaar, 2020; Muris et al., 2018; Pfattheicher et al., 2017). Perhaps more to the point, its widespread use has perhaps had the inadvertent consequence of homogenizing how scientists think about self-compassion itself.
At the beginning, it is worth recalling that while we may wish to believe that psychological measures capture something objective, psychological measures are not independent of the underlying conceptualization. As with all measures, Neff’s (2003) Self-Compassion Scale (SCS) necessarily reflects a particular conceptualization of self-compassion and tends to lend itself to the choice of particular mediators, outcomes, and interpretations. For example, the notion that more self-compassionate individuals benefit because they are less self-critical (Wakelin et al., 2022) is widespread. In this view, more self-compassionate individuals experience less negative affect following difficult events and/or ruminate less because they are less self-critical. Insofar as such processes may usefully characterize more versus less self-compassionate individuals, we do not disagree. The question, however, is whether measuring self-compassion in this way should be taken to imply that such a process is all there is to self-compassion. As will become clear in the sections to follow, our position is that this is unlikely and that allowing measurement to constrain our empirical and theoretical thinking regarding how self-compassion works is unhelpful.
Our concern here is that reliance on a single operationalization without careful consideration of construct validity leads to misunderstandings of what self-compassion actually is (or might be) and how it may benefit different outcomes—the tail risks wagging the dog. In addition to the question of how well the operationalization offered by the SCS via the six components “maps” onto what self-compassion seems to be about (e.g., a response to one’s suffering), it is also worth noting that this particular approach to self-compassion appears more focused on the implications for well-being rather than other elements such as distress tolerance. Operationally, the item content of the SCS items reinforces a conceptual focus on self-compassion as a tool for well-being rather than distress tolerance.
However, while well-being may be an important implication of self-compassion, focusing on well-being is only one perspective. While some authors treat self-compassion as a means to help with personal problems and to enhance happiness and well-being (Mongrain et al., 2011), others have argued that compassion is not necessarily about seeking happiness but is more about preventing suffering (Guyer, 2012). Empirically, a structural evaluation of the SCS contrasting responses from Buddhist and non-Buddhist participants found that the dimensions of self-kindness and common humanity did not correlate negatively with their opposing dimensions and were not associated with better emotional outcomes (Zeng et al., 2016). Such findings indicate the risks associated with relying on a single conceptualization and operationalization of self-compassion and the ongoing need to consider a multiplicity of perspectives (e.g., Dunne & Manheim, 2022). Ultimately, it is unlikely that a single theoretical model will be able to predict or explain all the phenomena linked to this complex, multifaceted construct. While well-being based conceptualizations and measures have served an important purpose, there is a clear need for supplementary conceptualizations and measures that incorporate other aspects of self-compassion (e.g., distress tolerance, relational self) that are currently less evaluated.
Finally, it is worth recalling that this paper is more focused on demonstrating how conceptualizing (and measuring) self-compassion in particular ways may prioritize a restricted range of conceptualizations, mediators, and outcomes. Additionally, while the core focus is not on psychometrically critiquing any particular measure, it is worthwhile to briefly highlight potential issues regarding discriminant validity. For example, there has been an extensive debate regarding whether the negative aspects of the SCS measure are redundant with aspects of neuroticism (Geiger et al., 2018). One study found that the negative dimensions of self-compassion were redundant with (facets of) neuroticism and the positive dimensions were largely explained by these facets (Pfattheicher et al., 2017). Although other researchers have criticized this paper (Neff et al., 2018), it raises a fundamental issue. Specifically, if we were to think about measuring self-compassion in this way, potential issues arise regarding how meaningful it is to test the associations between self-compassion (as indexed by the SCS), hypothesized mediators (e.g., negative affect or stress), and psychological outcomes (e.g., depression), when the predictor, the hypothesized mediator, and the outcome share such heavy measurement overlap.
In summary, the predominant approach in most self-compassion research has relied on Neff’s conceptualization through the use of the SCS (Neff, 2003). While this scale has played a crucial role in research, it has not been without criticisms (e.g., Dunne & Manheim, 2022; Muris & Otgaar, 2020) and its widespread use may have inadvertently led to the prioritization of particular views of self-compassion. More broadly, a reliance on this particular measure has resulted in a specific interpretation of self-compassion, a concentration on affective mechanisms, and a focus on outcomes related to intrapersonal mental health and well-being. Given these considerations, it is critical to recognize that the limitations imposed when relying solely on a single conceptualization and measurement approach may obscure the intricate nature of self-compassion. In the following sections, we offer some initial points from which we might start expanding our understanding of self-compassion as a construct and how it may work to benefit various outcomes.

Mechanisms as per the General Resource Model of Self-regulation

Revisiting the Theory Behind Self-Compassion: Characterization and Critique of Proposed Mechanisms

As mentioned above, acknowledging the effects of relying on a single measure of self-compassion is important to achieve a more comprehensive understanding of the construct and its potential benefits. While there are various approaches to expand and deepen our understanding of what self-compassion is and how it works, one obvious method is to use a wide range of theories to systematically expand and test a range of different mediator types. As noted, most theoretical discussions of the putative mechanisms behind self-compassion (using short or long versions of the SCS to index the key predictor construct) have occurred in the context of mental health research, a focus that naturally lends itself to focusing on the possible mediational roles of psychological processes.
Representative examples from studies in mental health include the consideration of possible roles for emotion regulation (Inwood & Ferrari, 2018), reductions in automatic thinking, cognitive fusion and appraisal (Arimitsu & Hofmann, 2015; Basharpoor et al., 2021; Chishima et al., 2018), coping (Hamrick & Owens, 2019; Li et al., 2021), perceived stress (Luo et al., 2019), positive/negative affect (Schmidt et al., 2019), and ruminative depression (Fresnics & Borders, 2017; Fresnics et al., 2019). However, as noted, discriminating between self-compassion (indexed by the SCS), the ostensible mediators (e.g., affective or emotion regulatory factors), and typical outcomes (e.g., mental health) remains an ongoing challenge. There is considerable conceptual and semantic overlap in how these constructs are conceptualized and measured, creating a degree of uncertainty regarding their temporal and causal links and raising questions about their separability.
In initially considering how to advance this state of affairs, we suggest it will be fruitful for researchers to more systematically (and directly) assess the extent to which evidence actually supports the core underlying thesis regarding the mechanisms thought to operate. More specifically, perhaps the most widely employed framework for interpreting how self-compassion works (i.e., what changes as one becomes more self-compassionate) is found within theories of self-regulation (Baumeister & Heatherton, 1996). Although this view is often less than optimally explicit, studies of self-compassion commonly suggest that because self-compassion is thought to override one’s habitual thinking (e.g., self-critical thoughts), it must require some form of self-regulation. While numerous definitions of self-regulation exist (Baumeister & Vohs, 2007; Carver & Scheier, 1998), it is most commonly characterized as an individual’s ability or capacity to override or control thoughts, behaviors, and feelings in line with goals (Baumeister & Vohs, 2007; DeWall et al., 2010). Links between self-regulation and outcomes encompass a range of key domains, such as physical and mental health, interpersonal relationships, criminal offending outcomes, and substance dependence (Moffitt et al., 2011; Robson et al., 2020).
Within various self-regulatory frameworks and models, the general resource model of self-control (Baumeister et al., 2018; Bratslavsky et al., 1998) is arguably the most widely influential in terms of self-compassion research. Focusing on this model and considering how it might further our understanding of mechanisms, it is important to note that different views of self-regulation focus on distinct aspects of regulation. For example, some models focus on goals (Kruglanski et al., 2002; Locke & Latham, 2006) and willpower (Baumeister & Vohs, 2007), while others focus on personality and traits (Roberts et al., 2014; Whiteside & Lynam, 2001). Some approaches view self-regulation as dependent on a self-monitoring process (Carver & Scheier, 1998), while others interpret it in terms of learnable strategies (Duckworth et al., 2016). Models also vary in their characterization of process, alluding to cybernetic control (Carver & Scheier, 1998), goal systems theory (Kruglanski et al., 2002), dual-process models (Hofmann et al., 2009), choice models (Berkman et al., 2017), and trait models of impulse control (Roberts et al., 2014; Whiteside & Lynam, 2001). However, self-compassion research seems to primarily draw from the general resource model. Thus, we will demonstrate how thinking more comprehensively about the ways in which self-compassion might impact outcomes can enhance our understanding. However, we acknowledge that it represents only one specific model/framework or possibility that might be leveraged in this manner.

Mechanistic Reasoning in Self-Compassion Research: An Example Using the General Resource Model of Self-Regulation

The general resource or strength model of self-regulation, first developed by Baumeister et al. (1998), presents two broad claims relevant to self-compassion. First, it suggests that all forms of self-regulation are based on a general, central resource that capacitates all behavior requiring acts of control. Second, this general resource is limited and becomes depleted with use, much like a muscle that fatigues after a workout (Inzlicht et al., 2021). Although this model has not been explicitly tested in self-compassion research, it is widely referred to when interpreting the benefits of self-compassion, particularly in relation to health behaviors and outcomes (Biber & Ellis, 2019; Sirois, 2015; Terry & Leary, 2011). For instance, studies suggest that as self-compassionate individuals are less self-critical when they fail to follow through with their health plans (e.g., skipping a day of exercise or failing to adhere to a meal plan), they are less likely to engage in negative self-evaluation (Biber & Ellis, 2019). This absence is thought to free up space in the general resource capacity to engage in other health-promoting behaviors.
Similarly, most self-regulation research to date draws from the notion that being self-compassionate reduces demands or “free up” resources due to reductions in the need to protect the self from criticism (e.g., accompanied by reductions in stress or negative affectivity). For example, approaches in this line, such as the Self-Regulation Resource Model (SRRM; Sirois, 2015), suggest that self-compassion may free up one’s general resource capacity by reducing engagement with negative affect while generating positive affect to support healthy self-regulation and promote good health. In theory, managing failures might enhance physical health by freeing up the resources needed for more effective behavioral self-regulation (Sirois, 2015). Such findings are often seen as suggesting that as self-compassion develops, the self-regulatory resources that are no longer being consumed in protecting the self from negative mood and/or self-criticism are “freed-up” to promote better outcomes.
While aspects of the general resource model seem intuitively plausible in explaining how self-compassion might work, there is a sense in which we have been insufficiently critical regarding how confident we can be in this interpretation. More fully, there are a few key limitations, some of which are relevant to the general resource model itself and some in relation to how it has been applied in self-compassion research specifically. In terms of the general issues, it is important to highlight the fundamental limitations of the general resource model, notably in relation to the so-called ego depletion effect. Most commonly, this effect is interpreted as showing that using up self-control on an initial task depletes a general resource, and thus, reduces the ability to self-regulate on a subsequent task (Bratslavsky et al., 1998). Hundreds of experiments have been conducted and found significant effects for the ego-depletion phenomena (Baumeister et al., 2018), with meta-analytic findings of a medium to large effect size for the overall effect of ego depletion (Hagger et al., 2010). Nonetheless, replication issues remain, with several large pre-registered studies finding null effects (Carter et al., 2015; Hagger et al., 2016). Such studies challenge the notion that self-control relies on a general, domain-wide, and limited resource, and it seems fair to say that (a) caution is needed in assuming that a general effect exists and/or (b) that such an effect underpins the benefits associated with self-compassion.
While this remains an active study area and is understandably complex, the current applications (and hypothesized mechanisms) within self-compassion research may thus be explicitly or implicitly based on a model with considerable limitations. Here, we propose that broadening our thinking to other possible pathways (e.g., specific, context-relevant pathways beyond changes to a general resource pool) has the potential to contribute to a fuller and more nuanced understanding of the mechanistic pathways linking self-compassion to outcomes. In many ways, the ongoing (and often implicit and unmeasured) emphasis on possible changes in an individual’s general resource capacity may have limited our thinking to a range of mechanisms that appear unlikely to fully account for either the complexity of self-compassion itself or the differences in the various factors that self-compassion may predict.

Mechanistic Reasoning in Self-Compassion: Beyond the General Resource Model of Self-Regulation

In considering possibilities beyond the general resource model, various alternative models and explanations have been proposed in the self-regulation literature. A notable example that may be relevant to understanding mechanisms in self-compassion is the Process Model of Ego Depletion (Inzlicht et al., 2021). This model suggests that self-control depletion does not result from diminished self-control resources but, instead, is the result of a shift in motivation and attention. To further explain, in this view, an initial act of control can reduce the motivation to engage in actions that require deliberative control but greater motivation toward engaging in more personally rewarding activities. In parallel, individuals may experience a shift in attentional focus from cues that require exerting control and toward cues that signal gratification. While empirical evidence is lacking, nuanced views of this kind highlight the possibility that self-compassionate individuals are either more prone or better able to shift their motivation and attention toward more gratifying outcomes rather than dwelling on the negative aspects of themselves in challenging times (similar to Gilbert’s basis for Compassion Focused Therapy based on social mentality theory) (refer to Gilbert, 2017).
In addition to other models proposed as alternatives to the general resource model, a few other factors have been found to influence or override the ego depletion effect. Firstly, personal beliefs about willpower, notably whether one believes their resource is limited or unlimited, can moderate the ego depletion effect (Job et al., 2010). Other studies have found that monitoring processes, such as explicit feedback about task performance or individual differences in self-monitoring, can influence the depletion effect (Wan & Sternthal, 2008). Although the details of such issues are likely of greater relevance to the self-regulation literature, they are nonetheless important in highlighting the challenges and limitations of the general model that appear to underpin a significant amount of self-compassion research. Additionally, induction of positive mood (Tice et al., 2007), self-affirmation (Schmeichel & Vohs, 2009), and self-awareness (Alberts et al., 2011) have also been found to reverse ego depletion effects (e.g., restoring a limited resource). Such findings highlight the possibility that resource depletions can be overcome, which highlights mechanistic possibilities beyond the general resource model, at least, at the energy-resource level. Moreover, it highlights the importance of theoretically and empirically evaluating alternative explanations for understanding how self-compassion may work via self-regulation to influence intra- and interpersonal functioning under specific contexts.
In addition to these general issues and limitations, there are additional challenges when applying the general resource model to the self-compassion literature. Firstly, as in many areas, the “resources” within the general resource model are assumed to be domain neutral in the field of self-compassion (Sirois, 2015). More fully, in line with the basic model, the current approach in the self-compassion literature tends to assume that all acts of self-control (e.g., regardless of whether they are energy or motivation-related) deplete from the same general resource pool and thus influence outcomes. Given the centrality of this explanatory mechanism, there are surprisingly few studies examining the association between resource depletion and self-compassion. One unpublished study showed that an ego depletion manipulation had no effect on state self-compassion levels (Jones, 2014), but little is known about whether any resources that might be depleted are better conceptualized as “general” or more “domain specific” or whether self-compassion changes these resources in predictable ways.
Overall, while self-regulation theory holds clear heuristic value in terms of understanding the beneficial effects of self-compassion, findings remain reflective of a very specific understanding of self-oriented outcomes and draw heavily from a particular (and un-tested) view of self-regulation. Using the general resource model as an example, we have considered how a singular focus on this mediational possibility leads to problems, many of which remain unexamined. While general resource models and the associated reasoning may be valuable in providing some initial guidance regarding how self-compassion works, assuming that same process will occur across all contexts (and for different outcomes) seems unlikely. Below, we offer a complementary approach to investigating mechanisms in self-compassion research, suggesting that insights may be gained through the investigation of specific pathways that may act as a separate, additional pathway to the general mechanism that has already been mooted.

Specific Pathways—Self-Compassion Linked Differences in Motivational Processes

In previous sections, we have highlighted a series of limitations within the mechanistic understanding of self-compassion, notably regarding the application of similar sets of mediators to what appears to be quite distinct outcomes and a heavy reliance on possible changes in an unmeasured general resource pool. At this stage, it is important to begin to systematically test different mediator sets that may be suitable for different outcomes (further discussions to follow in the final section). Broadening our characterization of the mediator types beyond those currently in use via consideration of the specific pathways that might link self-compassion to particular outcomes will be an important development. To be clear, our suggestion here is that self-compassion may change, comprise, or covary with specific aspects of human functioning (e.g., psychological, behavioral, motivational, or physiological) that can facilitate distinct intra- and interpersonal outcomes (see examples in Fig. 1—“self-compassion specific changes”). Importantly, such pathways are likely to be distinct from those implied within the general resource-type theorizing.
In the beginning to lay out this agenda, it is first important to highlight the empirical evidence suggesting that the consideration of specific pathways linking self-compassion to outcomes is warranted. One study in the context of romantic relationships, for example, found that acceptance of one’s own flaws mediated the effect of self-compassion on acceptance of a partner’s flaws, specifically the extent to which the partner procrastinated (Zhang et al., 2020). Such findings may imply that a specific change in the extent to which one becomes more accepting of oneself and others may act as a potential link. Another study with adolescents found that relatedness (along with trust) mediated the effect of self-compassion on prosocial behavior (Yang et al., 2019). While the populations and study outcomes are distinct, study findings may imply that because self-compassion increases acceptance of one’s own imperfections (Zhang et al., 2020), there may be “flow on” effect into the ways we accept (versus judge) and relate to others. The uncovering of such mediating pathways provides preliminary evidence for the suggestion of more specific differences (or changes) across more versus less self-compassionate individuals, differences that may exist independently of variations in individuals’ general resource capacities in interpersonal or social contexts.
In furthering our understanding of how specific pathways may work to broaden our mechanistic knowledge of self-compassion, we focus here on the promising possibility of motivational changes (e.g., personal values) for interpersonal outcomes as illustrative. Although motivations are related to self-regulatory processes (discussed above), our focus here is on differences in the targets of motivational energy rather than on individual differences in how they are attained. In brief, motivation is commonly understood as the general drive or inclination to act to achieve a goal or meet a standard (Baumeister & Vohs, 2007) which is fundamental to life and goal pursuits (Baumeister & Vohs, 2007). Personal values, for example, often reflect broad goals or targets that motivate an individual’s actions and act as guiding principles (Rokeach, 1973; Schwartz, 1992) and are thought to provide critical insight into human behavior (Sagiv et al., 2017) because they predict a wide range of actions, attitudes, and preferences.
Although direct tests are lacking, it seems plausible to consider that personal values may change with self-compassion, thus providing an example of a specific pathway that might link self-compassion to outcomes in a manner independent of general energy or resource capacity considerations. Consistent with this suggestion, some of our recent work shows that people varying in trait self-compassion also systematically vary in characteristics indicative of differences in the targets of motivation. Specifically, in a community adult sample, we found that motivational differences of personal values reliably co-varied with self-compassion in predictable directions (i.e., trait self-compassion as indexed by the SCS total score was positively associated with a greater value being placed on self-transcendence (universalism, self-direction, benevolence) and self-enhancement (hedonism, power, achievement, and stimulation) values, but negatively correlated with conservation values (conformity, tradition, and security). Furthermore, and of greater relevance to potential mechanisms, self-transcendence values (but not conservation or self-enhancement values) significantly mediated the link between self-compassion and compassion for others (Cha et al., 2023). Despite the inherent limitations of cross-sectional data, this finding provides clear suggestion that there is likely more to self-compassion than changes in resource levels or resource consumption. Rather, in demonstrating that a motivational construct can mediate the links between trait self-compassion and an interpersonal outcome, it highlights a broader explanatory possibility that has received limited attention—the pathways linking self-compassion to outcomes may be quite specific and may well involve motivational mediators.
Overall, our suggestion here is that (a) individual differences in motivations have potential as pathways we might consider when linking self-compassion to outcomes, and (b) there are likely specific, as well as general pathways linking self-compassion to different outcomes. Prior theory suggests that motivations are distinct from changes in energy-based resource or capacity (Baumeister & Vohs, 2007), but it is possible that elements of both general resource and specific mechanisms work simultaneously (or in interaction) to link self-compassion to outcomes. Although data are lacking, it is possible that some base level of system resource is likely necessary for individual differences (or changes) in values or motivation to translate into action. For example, certain motivations (e.g., prosocial behavior) might only be expressed when a sufficient resource is present (e.g., physiological or safety needs are met). In addition to cross-sectionally identifying prospective mediator sets, it seems clear that future experimental or interventional studies implementing more direct testing of the possible mechanisms to test the effects of specific and general pathways in various contexts will yield interesting findings.

The Prioritization of Intrapersonal Outcomes Over Interpersonal and Social Outcomes

In addition to the theoretical advancements in mechanistic pathways, expanding the outcome types in mediational research has the potential to contribute to broadening our thinking around self-compassion. Our recent systematic review compared existing findings between studies on mental health versus physical health outcomes (Cha et al., 2022). While the two outcome types differ in important ways, a surprisingly similar set of psychological mediators was observed. As in mental health studies, perceived stress (Homan & Sirois, 2017; Hu et al., 2018; Hwang et al., 2019; Li et al., 2020; Rakhimov et al., 2022), negative and positive affect (Sirois, 2015; Sirois et al., 2019), and emotion regulation (Finlay-Jones et al., 2015; Sirois et al., 2019; Wisener & Khoury, 2021) were the most commonly evaluated mediator types. However, although a degree of commonality across outcome types might be taken as indicative of the “robustness” of the underlying mechanisms, it might also suggest that the mediator sets being evaluated in physical health outcomes are quite narrow (e.g., maintaining a focus on possible affective and emotion regulatory mechanisms). Although time and further research will clarify whether this focus is justified, an exclusive focus nonetheless creates the risk that the theoretical and empirical understanding of self-compassion becomes stagnant and that we stop looking for (or thinking about) alternate or supplementary pathways.
In broadening our understanding of the mediators in self-compassion research, we suggest that expanding the outcome types we evaluate may be beneficial. Put simply, the outcomes we have focused on in self-compassion research are limited. While developing the capacity to hold suffering in compassionate awareness is thought to include all sentient beings (Hofmann et al., 2011), the model underlying the SCS (and thus a majority of published studies) is more consistent with individualistic features of modern identity (e.g., self-focus; Dunne & Manheim, 2022). Hence, perhaps it is not surprising that most research has focused on self-oriented outcomes, documenting the personal or intrapersonal benefits of self-compassion. For example, meta-analytic evidence indicates that self-compassion is associated with numerous intrapersonal benefits, including better physical health and behaviors (Phillips & Hine, 2021) and psychological well-being (Zessin et al., 2015) as well as lower psychopathology (MacBeth & Gumley, 2012). Such findings are broadly consistent with self-compassion interventional data (Ferrari et al., 2019; Kirby et al., 2017).
What is less clear is whether self-compassion can provide benefits beyond the self, notably at the interpersonal level and, if so, whether it does so via the same pathways. For example, Buddhist traditions have consistently implied that all living beings are inseparable and connected (Hofmann et al., 2011). Hence, based on this notion, developing compassion toward the “self” should ultimately contribute to greater compassion for others. However, empirical data speaking to this possibility is scarce, and that which is available is mixed (Gerber et al., 2015; Lathren et al., 2021; Neff & Pommier, 2013; Welp & Brown, 2014). Additionally, there is an ongoing debate about the conceptualization and practice of self-compassion in the absence of other-focused compassion (to be further discussed below). While prior findings may reflect the dynamic effects of self-compassion (i.e., differing between individuals across context and time; Ferrari et al., 2022), there is nonetheless a clear empirical gap in testing the potential effects of self-compassion in specific interpersonal, social contexts, and the possible exploratory mechanisms.
The investigation of multifaceted constructs such as self-compassion and its mechanisms is most likely not a unitary process on human psychological or interpersonal functioning. To explain this point further (using depression as an example of another complex construct), a systematic review (Domhardt et al., 2021) found a diverse set of mediators ranging from cognitive factors (Terides et al., 2018) to behavioral activation (Seeley et al., 2019) and ego integrity (Lamers et al., 2015). While the investigation of mediating mechanisms is still in its infancy for self-compassion research, it seems unlikely that the same sets of mediators will explain the associations between self-compassion and the full range of outcomes (e.g., intra- and interpersonal outcomes). Greater attention to a wider range of outcomes will almost certainly necessitate broadening the mediator sets we currently consider in the study of self-compassion, ultimately contributing to a more nuanced understanding of this complicated, dynamic construct.

Where to Go from Here? Limitations, Implications, and Future Directions

Self-compassion is a complicated, multi-faceted construct and the pathways by which self-compassion works to benefit the self and others remain unclear. In this work, we have described some of the current key empirical and theoretical limitations we see as hindering the development of self-compassion literature. Some of these limitations include a narrow (or particular) conceptualization of the construct (i.e., the limits imposed by operationalizing self-compassion predominantly via SCS) and focusing on a restricted set of mediator and outcome types (i.e., an ongoing focus on stress, affectivity, and emotion regulation as mediators and intrapersonal phenomena as outcomes). While mediational work in self-compassion is still in its infancy, it is important to consider how early observations may lead to developments in research, such that interventions are appropriately targeted, and the field of self-compassion remains as dynamic as necessitated by the construct itself.
While challenges remain and there are various ways to approach such limitations, we have highlighted a few possible solutions. First, we have suggested that revisiting how we conceptualize self-compassion as impacting different outcomes is likely to be generative in identifying potential pathways. There are two parts to this issue—one relating to what we think self-compassion is and the other regarding how we think it works. Regarding the first issue, it is important to recall the ongoing challenge (and debate) regarding the nature of self-compassion, notably the tensions between the definitions and conceptualizations of self-compassion in the scientific literature compared to Buddhist notions. While other works are better suited for a broader discussion of this key issue (for more in-depth discussions, refer to Anālayo & Dhammadinnā, 2021; Condon & Makransky, 2022; Dunne & Manheim, 2022; Quaglia, 2022; Quaglia et al., 2021; Zeng et al., 2016), a few points are worth making here. Firstly, the “self” in current self-compassion research tends to reflect the individualistic sense of self that prevails in modern Western cultures. Prima facie, however, this model is incompatible with the relational sense of self that is implied in Buddhist traditions, where individualism and a strong self-focus can trigger self-loathing (Dunne & Manheim, 2022). It has been noted that the dualistic division of self- versus other-compassion has led to an unequal distribution of scientific research on self and other (Quaglia, 2022). While the separation of self- and other may provide some practical value (Quaglia et al., 2021), particularly for further mechanistic work for future intervention purposes, whether such distinctions can accurately capture the Buddhist notion of (self-)compassion will be an ongoing challenge and an avenue for further exploration. For this reason, embracing and investigating multiple ways of measuring and conceptualizing self and other-focused compassion is important. Clearly noting which measure, state, or trait level and investigating new ways to capture Buddhist’s relational views on self-compassion will be critical for clearly distinguishing different research purposes as well as for various interpretations of findings.
Secondly, a significant proportion of self-compassion research is explicitly or implicitly based on models of self-regulation (Baumeister & Heatherton, 1996). Notably, in the notion that the development of self-compassion somehow “frees up” system resources that are being consumed protecting the self from internal criticism and negativity following failure. While the general resource model retains substantial heuristic value, and direct demonstrations of this general resource mechanism in self-compassion are in short supply, there are ongoing replication issues with the ego depletion effect, and challenges in determining (and measuring) what, in fact, constitutes a resource (e.g., energy vs. motivation). Our discussion above suggests that while a general resource mechanism currently remains viable, other changes characterizing the development of self-compassion such as motivations or values should also be investigated in different contexts. Again, however, the empirical basis for hypothesizing alternate pathways is lacking. Key questions regarding how such specific pathways might be relevant to particular outcomes and/or whether general and specific pathways might interact to impact outcomes remain unanswered.
Thirdly, broadening outcome types may be beneficial in both changing how we think about self-compassion and identifying the different “sets” of mediators which may be relevant to particular types of outcomes. As noted, self-compassion research has tended to focus on the assessment of self-oriented outcomes, notably in relation to mental health. A reliance on self-focused outcomes and benefits reinforces particular ways of thinking about self-compassion and likely restricts the scope of self-compassion mediational studies—i.e., we are only seeing certain mediators because we are choosing a particular range of outcomes that naturally lend themselves to mediation by particular types of factors. Using our own research linking self-compassion to compassion for others, we have suggested that looking at interpersonal outcomes is an example of one possible approach to broadening our thinking about mechanisms (Cha et al., 2023). Obviously, the expansion to other types of outcomes (e.g., differences in cognitive processes, health and health behavior, resilience, interpersonal functioning, and prosocial behavior) can be similarly useful, but little is known in these areas. Parenthetically, it is also worth noting that our research, as well as that of many others, remains predominantly cross-sectional. Commentary regarding causality is difficult with such an evidence base, and experimental and prospective designs are urgently needed.
Taken together, the proposed theoretical and empirical broadening of self-compassion research can contribute to skillful means in alleviating suffering. Skillful means, while discussed in depth elsewhere and interpreted in various ways within Buddhism (Condon & Makransky, 2022; Pye, 2004; Quaglia, 2022), is often linked to the cultivation of compassion. Both motivation and context are important factors enabling individuals to cultivate compassion via developing and using diverse skills and strategies to suit individual and situational demands (Federman, 2009). Thus, to enhance self-compassion as a skillful means, we need to consider mechanisms and outcomes that are not entirely self-focused (Condon & Makransky, 2022). In doing so, we can contribute to reducing the self-focused narrative and the self-objectifying process involved in experiencing compassion toward the self (for more on this refer to Condon & Makransky, 2022; Dunne & Manheim, 2022) and begin to better understand the broader benefits of self-compassion (i.e., how self-compassion may benefit interpersonal or social outcomes in specific contexts). It may be that a “one-size-fits-all” approach to promoting self- and other-focused compassion creates a danger of investigating constructs in isolation (Sahdra et al., 2023) when they are fundamentally linked. While further research is needed, in expanding our theoretical understanding of self-compassion beyond general capacities and by exploring interpersonal outcomes, we can start to think more broadly about the construct and of more effective ways (i.e., more skillful means) to alleviate suffering across different groups of individuals and situational contexts.
While challenges remain, self-compassion remains a promising target for interventional work for a range of important outcomes. However, at this early stage, the mediational work in self-compassion, like interventional data themselves, tends to be focused on self-oriented outcomes and on intrapsychic mediating variables (e.g., emotion regulation, affectivity, and stress). While such findings are important, our sense is that we are reaching the limits of how much insight can be gained with this approach—repeatedly demonstrating what is fundamentally the same pattern may potentially lead to stagnation within the scientific literature on self-compassion. Above, we have suggested that broadening our thinking to encompass both (a) different models of self-compassion, and (b) more general versus more specific mechanistic pathways, together with (c) broadening the outcome types (notably to include social outcomes) are promising initial solutions. As we embrace and consider multiple conceptualizations and measures of self-compassion, the space for broader thinking about mechanisms will be created. Ongoing attention and consideration of such issues will facilitate our empirical and theoretical understanding of self-compassion and the mediating pathways that link to key outcomes. In this way, we can inform future interventions that can benefit individuals, groups, and society at large.

Declarations

Use of Artificial Intelligence

AI was not used in preparing, editing, or reviewing this manuscript.

Conflict of Interest

The authors declare no competing interests.
Open Access This article is licensed under a Creative Commons Attribution 4.0 International License, which permits use, sharing, adaptation, distribution and reproduction in any medium or format, as long as you give appropriate credit to the original author(s) and the source, provide a link to the Creative Commons licence, and indicate if changes were made. The images or other third party material in this article are included in the article's Creative Commons licence, unless indicated otherwise in a credit line to the material. If material is not included in the article's Creative Commons licence and your intended use is not permitted by statutory regulation or exceeds the permitted use, you will need to obtain permission directly from the copyright holder. To view a copy of this licence, visit http://creativecommons.org/licenses/by/4.0/.

Publisher's Note

Springer Nature remains neutral with regard to jurisdictional claims in published maps and institutional affiliations.
Titel
What Do (and Don’t) We Know About Self-Compassion? Trends and Issues in Theory, Mechanisms, and Outcomes
Auteurs
Jane E. Cha
Anna S. Serlachius
James N. Kirby
Nathan S. Consedine
Publicatiedatum
21-09-2023
Uitgeverij
Springer US
Gepubliceerd in
Mindfulness / Uitgave 11/2023
Print ISSN: 1868-8527
Elektronisch ISSN: 1868-8535
DOI
https://doi.org/10.1007/s12671-023-02222-4
go back to reference Alberts, H. J., Martijn, C., & De Vries, N. K. (2011). Fighting self-control failure: Overcoming ego depletion by increasing self-awareness. Journal of Experimental Social Psychology, 47(1), 58–62. https://doi.org/10.1016/j.jesp.2010.08.004CrossRef
go back to reference Anālayo, B., & Dhammadinnā, B. (2021). From compassion to self-compassion: A text-historical perspective. Mindfulness, 12(6), 1350–1360. https://doi.org/10.1007/s12671-020-01575-4CrossRef
go back to reference Arimitsu, K., & Hofmann, S. G. (2015). Cognitions as mediators in the relationship between self-compassion and affect. Personality & Individual Differences, 74, 41–48. https://doi.org/10.1016/j.paid.2014.10.008CrossRef
go back to reference Basharpoor, S., Mowlaie, M., & Sarafrazi, L. (2021). The relationships of distress tolerance, self-compassion to posttraumatic growth, the mediating role of cognitive fusion. Journal of Aggression, Maltreatment & Trauma, 30(1), 70–81. https://doi.org/10.1080/10926771.2019.1711279CrossRef
go back to reference Baumeister, R. F., & Heatherton, T. F. (1996). Self-regulation failure: An overview. Psychological Inquiry, 7(1), 1–15. https://doi.org/10.1207/s15327965pli0701_1CrossRef
go back to reference Baumeister, R. F., Tice, D. M., & Vohs, K. D. (2018). The strength model of self-regulation: Conclusions from the second decade of willpower research. Perspectives on Psychological Science, 13(2), 141–145. https://doi.org/10.1177/1745691617716946CrossRefPubMed
go back to reference Baumeister, R. F., & Vohs, K. D. (2007). Self-Regulation, ego depletion, and motivation. Social and Personality Psychology Compass, 1(1), 115–128. https://doi.org/10.1111/j.1751-9004.2007.00001.xCrossRef
go back to reference Berkman, E. T., Hutcherson, C. A., Livingston, J. L., Kahn, L. E., & Inzlicht, M. (2017). Self-control as value-based choice. Current Directions in Psychological Science, 26(5), 422–428. https://doi.org/10.1177/0963721417704394CrossRefPubMedPubMedCentral
go back to reference Baumeister, R. F., Bratslavsky, E., Muraven, M., & Tice, D. M. (1998). Ego depletion: Is the active self a limited resource? Journal of Personality and Social Psychology, 74(5), 1252–1265. https://doi.org/10.1037/0022-3514.74.5.1252CrossRefPubMed
go back to reference Biber, D. D., & Ellis, R. (2019). The effect of self-compassion on the self-regulation of health behaviors: A systematic review. Journal of Health Psychology, 24(14), 2060–2071. https://doi.org/10.1177/1359105317713361CrossRefPubMed
go back to reference Bratslavsky, E., Muraven, M., & Tice, D. M. (1998). Ego depletion: Is the active self a limited resource? Journal of Personality and Social Psychology, 74(5), 1252–1265. https://doi.org/10.1037/0022-3514.74.5.1252CrossRefPubMed
go back to reference Carter, E. C., Kofler, L. M., Forster, D. E., & McCullough, M. E. (2015). A series of meta-analytic tests of the depletion effect: Self-control does not seem to rely on a limited resource. Journal of Experimental Psychology: General, 144(4), 796–815. https://doi.org/10.1037/xge0000083CrossRefPubMed
go back to reference Cha, J. E., Boggiss, A. L., Serlachius, A. S., Cavadino, A., Kirby, J. N., & Consedine, N. S. (2022). A systematic review on mediation studies of self-compassion and physical health outcomes in non-clinical adult populations. Mindfulness, 13(8), 1876–1900. https://doi.org/10.1007/s12671-022-01935-2
go back to reference Cha, J. E., Serlachius, A. S., Cavadino, A., Kirby, J. N., & Consedine, N. S. (2023). Self-compassion and compassion for others: A multiple mediation study of personal values. Mindfulness. https://doi.org/10.1007/s12671-023-02202-8
go back to reference Chishima, Y., Mizuno, M., Sugawara, D., & Miyagawa, Y. (2018). The influence of self-compassion on cognitive appraisals and coping with stressful events. Mindfulness, 9(6), 1907–1915. https://doi.org/10.1007/s12671-018-0933-0CrossRef
go back to reference Condon, P., & Makransky, J. (2022). Compassion and skillful means: Cultural adaptation, psychological science, and creative responsiveness. Mindfulness. https://doi.org/10.1007/s12671-022-01866-y
go back to reference DeWall, C. N., Baumeister, R. F., Schurtz, D. R., & Gailliot, M. T. (2010). Acting on limited resources: The interactive effects of self‐regulatory depletion and individual differences. In R. H. Hoyle (Ed.), Handbook of Personality and Self‐Regulation (pp. 243–262). Blackwell Publishing.
go back to reference Domhardt, M., Steubl, L., Boettcher, J., Buntrock, C., Karyotaki, E., Ebert, D. D., Cuijpers, P., & Baumeister, H. (2021). Mediators and mechanisms of change in Internet-and mobile-based interventions for depression: a systematic review. Clinical Psychology Review, 83, 101953. https://doi.org/10.1016/j.cpr.2020.101953CrossRefPubMed
go back to reference Duckworth, A. L., Gendler, T. S., & Gross, J. J. (2016). Situational strategies for self-control. Perspectives on Psychological Science, 11(1), 35–55. https://doi.org/10.1177/1745691615623247CrossRefPubMedPubMedCentral
go back to reference Dunne, J. D., & Manheim, J. (2022). Compassion, self-compassion, and skill in means: A Mahāyāna perspective. Mindfulness. https://doi.org/10.1007/s12671-022-01864-0
go back to reference Federman, A. (2009). Literal means and hidden meanings: A new analysis of skillful means. Philosophy East and West, 59(2), 125–141. https://doi.org/10.1353/pew.0.0050
go back to reference Ferrari, M., Ciarrochi, J., Yap, K., Sahdra, B., & Hayes, S. C. (2022). Embracing the complexity of our inner worlds: Understanding the dynamics of self-compassion and self-criticism. Mindfulness, 13(7), 1652–1661. https://doi.org/10.1007/s12671-022-01897-5
go back to reference Ferrari, M., Hunt, C., Harrysunker, A., Abbott, M. J., Beath, A. P., & Einstein, D. A. (2019). Self-compassion interventions and psychosocial outcomes: A meta-analysis of RCTs. Mindfulness, 10(8), 1455–1473. https://doi.org/10.1007/s12671-019-01134-6CrossRef
go back to reference Finlay-Jones, A. L., Rees, C. S., & Kane, R. T. (2015). Self-Compassion, emotion regulation and stress among australian psychologists: Testing an emotion regulation model of self-compassion using structural equation modeling. PLoS ONE, 10(7), e133481. https://doi.org/10.1371/journal.pone.0133481CrossRef
go back to reference Fresnics, A., & Borders, A. (2017). Angry rumination mediates the unique associations between self-compassion and anger and aggression. Mindfulness, 8(3), 554–564. https://doi.org/10.1007/s12671-016-0629-2CrossRef
go back to reference Fresnics, A. A., Wang, S. B., & Borders, A. (2019). The unique associations between self-compassion and eating disorder psychopathology and the mediating role of rumination. Psychiatry Research, 274, 91–97. https://doi.org/10.1016/j.psychres.2019.02.019CrossRefPubMed
go back to reference Geiger, M., Pfattheicher, S., Hartung, J., Weiss, S., Schindler, S., & Wilhelm, O. (2018). Self–compassion as a facet of neuroticism? A reply to the comments of neff, TóTh–KiráLy, and Colosimo (2018). European Journal of Personality, 32(4), 393–404. https://doi.org/10.1002/per.2168CrossRef
go back to reference Gerber, Z., Tolmacz, R., & Doron, Y. (2015). Self-compassion and forms of concern for others. Personality and Individual Differences, 86, 394–400. https://doi.org/10.1016/j.paid.2015.06.052CrossRef
go back to reference Gilbert, P. (2005). Compassion: Conceptualisations, research and use in psychotherapy. Routledge.CrossRef
go back to reference Gilbert, P. (2017). Compassion as a social mentality: an evolutionary approach. In P. Gilbert (Ed.), Compassion: Concepts, research and applications (pp. 31–68). Routledge.
go back to reference Gilbert, P., & Van Gordon, W. (2023). Compassion as a skill: A comparison of contemplative and evolution-based approaches. Mindfulness. https://doi.org/10.1007/s12671-023-02173-w
go back to reference Guyer, P. (2012). Schopenhauer, Kant and Compassion. Kantian Review, 17(3), 403–429. https://doi.org/10.1017/S1369415412000155CrossRef
go back to reference Hagger, M. S., Chatzisarantis, N. L., Alberts, H., Anggono, C. O., Batailler, C., Birt, A. R., Brand, R., Brandt, M. J., Brewer, G., & Bruyneel, S. (2016). A multilab preregistered replication of the ego-depletion effect. Perspectives on Psychological Science, 11(4), 546–573. https://doi.org/10.1177/1745691616652873CrossRefPubMed
go back to reference Hagger, M. S., Wood, C., Stiff, C., & Chatzisarantis, N. L. (2010). Ego depletion and the strength model of self-control: A meta-analysis. Psychological Bulletin, 136(4), 495–525. https://doi.org/10.1037/a0019486CrossRefPubMed
go back to reference Hamrick, L. A., & Owens, G. P. (2019). Exploring the mediating role of self-blame and coping in the relationships between self-compassion and distress in females following the sexual assault. Journal of Clinical Psychology, 75(4), 766–779. https://doi.org/10.1002/jclp.22730CrossRefPubMed
go back to reference Hofmann, S. G., Grossman, P., & Hinton, D. E. (2011). Loving-kindness and compassion meditation: Potential for psychological interventions. Clinical Psychology Review, 31(7), 1126–1132. https://doi.org/10.1016/j.cpr.2011.07.003CrossRefPubMedPubMedCentral
go back to reference Hofmann, W., Friese, M., & Strack, F. (2009). Impulse and self-control from a dual-systems perspective. Perspectives on Psychological Science, 4(2), 162–176. https://doi.org/10.1111/j.1745-6924.2009.01116.xCrossRefPubMed
go back to reference Homan, K. J., & Sirois, F. M. (2017). Self-compassion and physical health: Exploring the roles of perceived stress and health-promoting behaviors. Health Psychology Open, 4(2), 2055102917729542. https://doi.org/10.1177/2055102917729542CrossRefPubMedPubMedCentral
go back to reference Hu, Y., Wang, Y., Sun, Y., Arteta-Garcia, J., & Purol, S. (2018). Diary study: The protective role of self-compassion on stress-related poor sleep quality. Mindfulness, 9(6), 1931–1940. https://doi.org/10.1007/s12671-018-0939-7CrossRef
go back to reference Hwang, Y.-S., Medvedev, O. N., Krageloh, C., Hand, K., Noh, J.-E., & Singh, N. N. (2019). The role of dispositional mindfulness and self-compassion in educator stress. Mindfulness, 10(8), 1692–1702. https://doi.org/10.1007/s12671-019-01183-xCrossRef
go back to reference Inwood, E., & Ferrari, M. (2018). Mechanisms of change in the relationship between self-compassion, emotion regulation, and mental health: A systematic review. Applied Psychology Health Well Being, 10(2), 215–235. https://doi.org/10.1111/aphw.12127CrossRefPubMed
go back to reference Inzlicht, M., Werner, K. M., Briskin, J. L., & Roberts, B. W. (2021). Integrating models of self-regulation. Annual Review of Psychology, 72, 319–345. https://doi.org/10.1146/annurev-psych-061020-105721CrossRefPubMed
go back to reference Job, V., Dweck, C. S., & Walton, G. M. (2010). Ego depletion—Is it all in your head? Implicit theories about willpower affect self-regulation. Psychological Science, 21(11), 1686–1693. https://doi.org/10.1177/0956797610384745CrossRefPubMed
go back to reference Jones, M. K. (2014). Self-compassion and self-control: is self-compassion possible after ego depletion?. Unpublished manuscript.
go back to reference Khoury, B. (2019). Compassion: embodied and embedded. Mindfulness, 10(11), 2363–2374. https://doi.org/10.1007/s12671-019-01211-wCrossRef
go back to reference Kirby, J. N., Tellegen, C. L., & Steindl, S. R. (2017). A meta-analysis of compassion-based interventions: Current state of knowledge and future directions. Behavior Therapy, 48(6), 778–792. https://doi.org/10.1016/j.beth.2017.06.003CrossRefPubMed
go back to reference Kruglanski, A. W., Shah, J. Y., Fishbach, A., Friedman, R., Chun, W. Y., & Sleeth-Keppler, D. (2002). A theory of goal systems. In M. P. Zanna (Ed.), Advances in experimental social psychology, (pp. 331–378). Academic Press. https://doi.org/10.1016/S0065-2601(02)80008-9
go back to reference Lamers, S. M., Bohlmeijer, E. T., Korte, J., & Westerhof, G. J. (2015). The efficacy of life-review as online-guided self-help for adults: A randomized trial. Journals of Gerontology Series B: Psychological Sciences and Social Sciences, 70(1), 24–34. https://doi.org/10.1093/geronb/gbu030CrossRefPubMed
go back to reference Lathren, C. R., Rao, S. S., Park, J., & Bluth, K. (2021). Self-compassion and current close interpersonal relationships: A scoping literature review. Mindfulness, 12, 1078–1093. https://doi.org/10.1007/s12671-020-01566-5CrossRefPubMedPubMedCentral
go back to reference Li, A., Wang, S., Cai, M., Sun, R., & Liu, X. (2021). Self-compassion and life-satisfaction among Chinese self-quarantined residents during COVID-19 pandemic: A moderated mediation model of positive coping and gender. Personality & Individual Differences, 170, 110457. https://doi.org/10.1016/j.paid.2020.110457CrossRef
go back to reference Li, Y., Deng, J., Lou, X., Wang, H., & Wang, Y. (2020). A daily diary study of the relationships among daily self-compassion, perceived stress and health-promoting behaviours. International Journal of Psychology, 55(3), 364–372. https://doi.org/10.1002/ijop.12610CrossRefPubMed
go back to reference Locke, E. A., & Latham, G. P. (2006). New directions in goal-setting theory. Current Directions in Psychological Science, 15(5), 265–268. https://doi.org/10.1111/j.1467-8721.2006.00449.xCrossRef
go back to reference Luo, Y., Meng, R., Li, J., Liu, B., Cao, X., & Ge, W. (2019). Self-compassion may reduce anxiety and depression in nursing students: a pathway through perceived stress. Public Health, 174, 1–10. https://doi.org/10.1016/j.puhe.2019.05.015CrossRefPubMed
go back to reference MacBeth, A., & Gumley, A. (2012). Exploring compassion: A meta-analysis of the association between self-compassion and psychopathology. Clinical Psychology Review, 32(6), 545–552. https://doi.org/10.1016/j.cpr.2012.06.003CrossRefPubMed
go back to reference Moffitt, T. E., Arseneault, L., Belsky, D., Dickson, N., Hancox, R. J., Harrington, H., Houts, R., Poulton, R., Roberts, B. W., & Ross, S. (2011). A gradient of childhood self-control predicts health, wealth, and public safety. Proceedings of the National Academy of Sciences, 108(7), 2693–2698. https://doi.org/10.1073/pnas.1010076108CrossRef
go back to reference Mongrain, M., Chin, J. M., & Shapira, L. B. (2011). Practicing compassion increases happiness and self-esteem. Journal of Happiness Studies, 12, 963–981. https://doi.org/10.1007/s10902-010-9239-1CrossRef
go back to reference Muris, P., & Otgaar, H. (2020). The process of science: A critical evaluation of more than 15 years of research on self-compassion with the Self-Compassion Scale. Mindfulness, 11(6), 1469–1482. https://doi.org/10.1007/s12671-020-01363-0CrossRef
go back to reference Muris, P., van den Broek, M., Otgaar, H., Oudenhoven, I., & Lennartz, J. (2018). Good and bad sides of self-compassion: A face validity check of the Self-Compassion Scale and an investigation of its relations to coping and emotional symptoms in non-clinical adolescents. Journal of Child and Family Studies, 27, 2411–2421. https://doi.org/10.1007/s10826-018-1099-zCrossRefPubMedPubMedCentral
go back to reference Neff, K. (2003). The development and validation of a scale to measure self-compassion. Self and Identity, 2(3), 223–250. https://doi.org/10.1080/15298860309027CrossRef
go back to reference Neff, K. D. (2022). The Differential Effects Fallacy in the Study of Self-compassion: Misunderstanding the Nature of Bipolar Continuums. Mindfulness, 13(3), 572–576. https://doi.org/10.1007/s12671-022-01832-8
go back to reference Neff, K. D., & Pommier, E. (2013). The relationship between self-compassion and other-focused concern among college undergraduates, community adults, and practicing meditators. Self and Identity, 12(2), 160–176. https://doi.org/10.1080/15298868.2011.649546CrossRef
go back to reference Neff, K. D., Tóth-Király, I., & Colosimo, K. (2018). Self–compassion is best measured as a global construct and is overlapping with but distinct from neuroticism: A response to Pfattheicher, Geiger, Hartung, Weiss, and Schindler (2017). European Journal of Personality, 32(4), 371–392. https://doi.org/10.1002/per.2148CrossRef
go back to reference Pfattheicher, S., Geiger, M., Hartung, J., Weiss, S., & Schindler, S. (2017). Old wine in new bottles? The case of self–compassion and neuroticism. European Journal of Personality, 31(2), 160–169. https://doi.org/10.1002/per.2097CrossRef
go back to reference Phillips, W. J., & Hine, D. W. (2021). Self-compassion, physical health, and health behaviour: A meta-analysis. Health Psychology Review, 15(1), 113–139. https://doi.org/10.1080/17437199.2019.1705872CrossRefPubMed
go back to reference Pye, M. (2004). Skilful means: A concept in Mahayana Buddhism. Routledge
go back to reference Quaglia, J. T. (2022). One compassion, many means: A big two analysis of compassionate behavior. Mindfulness. https://doi.org/10.1007/s12671-022-01895-7
go back to reference Quaglia, J. T., Soisson, A., & Simmer-Brown, J. (2021). Compassion for self versus other: A critical review of compassion training research. The Journal of Positive Psychology, 16(5), 675–690. https://doi.org/10.1080/17439760.2020.1805502CrossRef
go back to reference Rakhimov, A., Ong, J., Realo, A., & Tang, N. K. (2022). Being kind to self is being kind to sleep? A structural equation modelling approach evaluating the direct and indirect associations of self-compassion with sleep quality, emotional distress and mental well-being. Current Psychology, 42(16), 14092–14105. https://doi.org/10.1007/s12144-021-02661-z
go back to reference Roberts, B. W., Lejuez, C., Krueger, R. F., Richards, J. M., & Hill, P. L. (2014). What is conscientiousness and how can it be assessed? Developmental Psychology, 50(5), 1315–1330. https://doi.org/10.1037/a0031109CrossRefPubMed
go back to reference Robson, D. A., Allen, M. S., & Howard, S. J. (2020). Self-regulation in childhood as a predictor of future outcomes: A meta-analytic review. Psychological Bulletin, 146(4), 324–354. https://doi.org/10.1037/bul0000227CrossRefPubMed
go back to reference Rokeach, M. (1973). The nature of human values. Free press.
go back to reference Sagiv, L., Roccas, S., Cieciuch, J., & Schwartz, S. H. (2017). Personal values in human life. Nature Human Behaviour, 1(9), 630–639. https://doi.org/10.1038/s41562-017-0185-3CrossRefPubMed
go back to reference Sahdra, B. K., Ciarrochi, J., Fraser, M. I., Yap, K., Haller, E., Hayes, S. C., Hofmann, S. G., & Gloster, A. T. (2023). The compassion balance: Understanding the interrelation of self-and other-compassion for optimal well-being. Mindfulness, 14, 1997–2013. https://doi.org/10.1007/s12671-023-02187-4
go back to reference Schmeichel, B. J., & Vohs, K. (2009). Self-affirmation and self-control: Affirming core values counteracts ego depletion. Journal of Personality and Social Psychology, 96(4), 770–782. https://doi.org/10.1037/a0014635CrossRefPubMed
go back to reference Schmidt, C. K., Raque-Bogdan, T. L., & Hollern, E. A. (2019). Self-compassion, affect, and body image in college women. Journal of College Counseling, 22(2), 152–163. https://doi.org/10.1002/jocc.12127CrossRef
go back to reference Schwartz, S. H. (1992). Universals in the content and structure of values: Theoretical advances and empirical tests in 20 countries. Advances in Experimental Social Psychology, 25, 1–65. https://doi.org/10.1016/S0065-2601(08)60281-6CrossRef
go back to reference Seeley, J. R., Sheeber, L. B., Feil, E. G., Leve, C., Davis, B., Sorensen, E., & Allan, S. (2019). Mediation analyses of Internet-facilitated cognitive behavioral intervention for maternal depression. Cognitive Behaviour Therapy, 48(4), 337–352. https://doi.org/10.1080/16506073.2018.1513554CrossRefPubMed
go back to reference Simmer-Brown, J. (2022). Activity of the armless mother: Applications of Compassion and skillful means from Indo-Tibetan Buddhism. Mindfulness. https://doi.org/10.1007/s12671-022-01868-w
go back to reference Sirois, F. M. (2015). A self-regulation resource model of self-compassion and health behavior intentions in emerging adults. Preventive Medicine Reports, 2, 218–222. https://doi.org/10.1016/j.pmedr.2015.03.006CrossRefPubMedPubMedCentral
go back to reference Sirois, F. M., Nauts, S., & Molnar, D. S. (2019). Self-compassion and bedtime procrastination: An emotion regulation perspective. Mindfulness, 10(3), 434–445. https://doi.org/10.1007/s12671-018-0983-3CrossRef
go back to reference Terides, M. D., Dear, B. F., Fogliati, V. J., Gandy, M., Karin, E., Jones, M. P., & Titov, N. (2018). Increased skills usage statistically mediates symptom reduction in self-guided internet-delivered cognitive–behavioural therapy for depression and anxiety: A randomised controlled trial. Cognitive Behaviour Therapy, 47(1), 43–61. https://doi.org/10.1080/16506073.2017.1347195CrossRefPubMed
go back to reference Terry, M. L., & Leary, M. R. (2011). Self-compassion, self-regulation, and health. Self and Identity, 10(3), 352–362. https://doi.org/10.1080/15298868.2011.558404CrossRef
go back to reference Tice, D. M., Baumeister, R. F., Shmueli, D., & Muraven, M. (2007). Restoring the self: Positive affect helps improve self-regulation following ego depletion. Journal of Experimental Social Psychology, 43(3), 379–384. https://doi.org/10.1016/j.jesp.2006.05.007CrossRef
go back to reference Wakelin, K. E., Perman, G., & Simonds, L. M. (2022). Effectiveness of self-compassion-related interventions for reducing self-criticism: A systematic review and meta-analysis. Clinical Psychology & Psychotherapy, 29(1), 1–25. https://doi.org/10.1002/cpp.2586CrossRef
go back to reference Wan, E. W., & Sternthal, B. (2008). Regulating the effects of depletion through monitoring. Personality and Social Psychology Bulletin, 34(1), 32–46. https://doi.org/10.1177/0146167207306756CrossRefPubMed
go back to reference Welp, L. R., & Brown, C. M. (2014). Self-compassion, empathy, and helping intentions. The Journal of Positive Psychology, 9(1), 54–65. https://doi.org/10.1080/17439760.2013.831465CrossRef
go back to reference Whiteside, S. P., & Lynam, D. R. (2001). The five factor model and impulsivity: Using a structural model of personality to understand impulsivity. Personality and Individual Differences, 30(4), 669–689. https://doi.org/10.1016/S0191-8869(00)00064-7CrossRef
go back to reference Wisener, M., & Khoury, B. (2021). Specific emotion-regulation processes explain the relationship between mindfulness and self-compassion with coping-motivated alcohol and marijuana use. Addictive Behaviors, 112, 106590. https://doi.org/10.1016/j.addbeh.2020.106590CrossRefPubMed
go back to reference Yang, Y., Guo, Z., Kou, Y., & Liu, B. (2019). Linking self-compassion and prosocial behavior in adolescents: The mediating roles of relatedness and trust. Child Indicators Research, 12(6), 2035–2049. https://doi.org/10.1007/s12187-019-9623-2CrossRef
go back to reference Zeng, X., Wei, J., Oei, T. P., & Liu, X. (2016). The self-compassion scale is not validated in a Buddhist sample. Journal of Religion and Health, 55(6), 1996–2009. https://doi.org/10.1007/s10943-016-0205-zCrossRefPubMed
go back to reference Zessin, U., Dickhäuser, O., & Garbade, S. (2015). The relationship between self-compassion and well-being: A meta-analysis. Applied Psychology: Health and Well-Being, 7(3), 340–364. https://doi.org/10.1111/aphw.12051CrossRefPubMed
go back to reference Zhang, J. W., Chen, S., & Tomova Shakur, T. K. (2020). From me to you: Self-compassion predicts acceptance of own and others’ imperfections. Personality Social Psychology Bulletin, 46(2), 228–242. https://doi.org/10.1177/0146167219853846CrossRefPubMed