Ga naar de hoofdinhoud
Top

Development and Validation of the EFFAM Scale (Family Functioning Scale-Madrid)

  • Open Access
  • 18-11-2023
  • Original Paper
Gepubliceerd in:

Abstract

Most models that analyse risk and protective factors during adolescence include the family system and family functionality as key elements. For this reason, Family Counselling Services play an important role in addressing adolescent problems. These services require quick and easy-to-apply assessment tools that integrate different dimensions of family functioning. To develop and validate a brief scale for use in Family Counselling Services, exploring and confirming its factorial structure and testing its psychometric properties. Confirmatory Factor Analysis using structural equation modeling. 441 family members in seven units. Results: A 5-factor structure was confirmed, with a good fit. All the Average Variance Extracted values were higher than the Maximum Shared Squared Variance values. The results confirm the structure of the Family Functioning Scale-Madrid. In addition, the scale demonstrates adequate psychometric properties and stable structure during two evaluation periods with different samples. The instrument is considered reliable and consistent for of assessing family intervention carried out in Family Counselling Services.

Supplementary information

The online version contains supplementary material available at https://doi.org/10.1007/s10826-023-02719-5.
Publisher’s note Springer Nature remains neutral with regard to jurisdictional claims in published maps and institutional affiliations.
Recent decades have seen a sustained increase in adolescent risk behaviours and problems (e.g., substance abuse, abusive use of new technologies, online gambling, etc.). Thus, nowadays in Spain, percentages ranging between 15 and 30% of minors have engaged in risky behaviours or problematic use relating to tobacco, alcohol, cannabis, gambling or problematic use of new technologies. In addition, the age of onset has been reduced for some problem behaviors (Encuesta Sobre Uso de Drogas en Enseñanzas Secundarias en España, ESTUDES, 2021). The rates of alcohol and tobacco consumption, gambling and problematic use of ICT are at the European average. However, the rate of consumption of cannabis and other illegal substances is higher (European School Survey Project on Alcohol and other Drugs, ESPAD, 2020).
Numerous studies and theoretical models have shown the relevance of the family system as a risk and/or protective factor with respect to these maladaptive behaviours (Hawkins et al., 1992, Olson, 2000a). On the basis that the family, as a dynamic system and primary socialising agent, plays a fundamental role in the psychosocial development and psychological adjustment of the child, fostering first social contacts and modulating behaviours, attitudes or expectations. Current research literature proposes that deficits in family functioning could be related to poorer emotional adjustment of the adolescent and a greater likelihood of developing problematic use and behaviours, while a favourable family climate and greater functionality would be shown as protective factors (Estévez & Musitu, 2016; Fernández-Hermida et al., 2010; Kumpfer & Alvarado, 2003; Musitu et al., 2010; Schneider et al., 2017).
Thus, in the family sphere, specific factors related to each behaviour (e.g., consumption or parental attitude) and non-specific factors are usually considered as they are common to various problematic behaviours. Among these, the most studied variables consistently related to antisocial behaviour, drug use or problematic internet use, video games or gambling have been: low flexibility or adaptability, inadequate family cohesion, less emotional bonding, deficient communication, a high degree of family conflict deriving from separations, divorce or abuse, authoritarian, permissive or negligent educational style and a higher degree of family dysfunctionality or dissatisfaction (Becoña et al., 2012a, 2012b; Dowling et al., 2017; Musitu et al., 2007; Nielsen et al., 2020; Schneider et al., 2017). Research on family climate, described in terms of cohesion, low conflict, organization, adaptability, and expressiveness, concludes that is a good predictor of both problem-solving skills and low violence in relationships and exhibited further associations with other aspects of social adustment (Kurock et al., 2022).
In this sense, one of the most common demands of Family Counselling Services (FCS) is to be able to count on assessment protocols and instruments adapted to their target population, which allow a rigorous evaluation of their work. In professional practice, there is a demand for scales that are quick and easy to apply, which integrate different dimensions of family functionality and which take into account the heterogeneity of family typologies and profiles addressed by such resources (Rodrigo et al., 2008; Rodríguez et al., 2006). Therefore, the objectives of this work are the development and validation of a brief scale, exploring and confirming its factorial structure and testing its psychometric properties and sampling adequacy.

Family Functioning

From the theoretical basis of family intervention techniques, most models that analyse risk and protective factors during adolescence include the family system and functionality as key elements (Musitu & Callejas, 2017). These include the Circumplex Model of the Marital and Family System (Olson, 2000a; Olson, Waldvogel & Schlieff, 2019), which is widely used and which relies on solid evidence of its diagnostic and functional assessment capacity (Martínez-Pampliega et al., 2010). This model incorporates three interrelated dimensions: 1) Cohesion is defined as the degree of emotional bonding perceived by family members and would include aspects such as family involvement, joint decision-making, mutual interests, family time and internal and external family boundaries. 2) Adaptability/flexibility corresponds to the family’s ability to adapt or find a balance in the face of change. Components of this dimension would be discipline, leadership, rules and negotiation styles. And, 3) Communication allows families to alter their levels of cohesion and flexibility to meet the evolving demands of change. This dimension includes clarity of expression, respect and active listening (Martínez-Pampliega et al., 2010).
Other models explore compromise between the demands of change and the adaptation resources of family members including their approach the family stress factor caused by the problems and changes to be cope. In this sense, stress would be described not as a health outcome, but as another component of the family dynamic system. Thus, for example, the Model of Family Stress in Adolescence (MEFAD Model, Musitu & Callejas, 2017) proposes that families are exposed to demands that place them in situations of continuous adaptation. The MEFAD model includes 6 factors, including 1) the family system and its capacity to enhance or obstruct the development of its members, 2) the possible presence in the family of accumulated stressors, 3) adolescence itself as a stressor that forces changes in the organisation of the family system, 4) how family members perceive stress; 5) personal and psychosocial resources of its members and 6) their psychosocial adjustment and adaptation (Musitu & Callejas, 2017).
Thus, different theories and models have related the family system to family functionality and stress (Lima-Rodríguez et al., 2012; Musitu & Callejas, 2017), assuming a direct linear relationship between system and functionality and an inverse relationship between system/functionality and family stress (or family response to the stressor as a measure of family functionality) (Olson, 2000b). In this way, the family would make continuous adaptive efforts to achieve individual and family balance. These efforts would be modulated by their perception of the resources and strategies at their disposal, as well as the degree of perceived functionality (Musitu & Callejas, 2017). Thus, family stressors (e.g., initial consumption, abusive use of new technologies), would test the flexibility/adaptability of parental figures, the degree of agreement about the severity of the situation and how to cope with it and/or the ability to establish and change existing family rules (Martinez-Ferrer et al., 2012). In this sense, the relationship between family strengths that are components of the circumplex model (e.g., cohesion, adaptability/flexibility, family communication), the degree of family consensus or agreement and good functionality with health outcomes such as lower family stress, has been demonstrated consistently (Dunst, 2021).
Family functionality, understood as the process and outcome whereby family members interact with each other to meet basic needs, make decisions, establish rules and define goals, simultaneously contributes to individual development and reflects changes in family dynamics (Delage, 2008). Thus, family interventions carried out in family counselling programmes and services focus their efforts on improving the family climate and functionality, based on the family’s own competences and capacities by raising educational and parental competences, strengthening emotional bonds, increasing positive family interactions, improving family flexibility and communication, transmitting coping patterns, the establishment of family rules or promoting teaching styles that reinforce the family system (Cánovas-Leonhardt et al. (2014); Estevez & Musitu, 2016). This type of family-based programme has the advantage of being a more intense intervention, but flexible, adapted to the needs of each family unit and capable of adapting to any risk behaviour by addressing non-specific protective factors (Arbex, 2013).

Family Functioning Assessment

However, the available evidence provides few instruments that assess family functioning, and that are based on theoretical models such as those mentioned above. Common features among these scales include assessing dimensions like cohesion, adaptability/flexibility, communication, and family satisfaction. They are comprehensive battery scales that vary in the number of items and specific dimensions they cover. Among the available scales, the successive versions of the Family Adaptability and Cohesion Evaluation Scales (FACES, Olson et al., 1982) and their adaptations in Spain (FACES III-ESP, Martínez-Pampliega et al., 2006; Musitu et al., 2001; FACES IV, Sanz et al., 2002) are worth mentioning. It is also presented as part of a battery: Family Assessment Package (FAP, Olson et al., 1996; Spanish adaptation by Sanz et al., 2002), which would include five independent family assessment scales: Family Strengths Scale, Family Adaptability and Cohesion Evaluation Scales (FACES-IV), Family Communication Scale, Family Satisfaction Scale and Family Stress Scale. Another widely used instrument with adequate psychometric properties is the Family Environment Scale (FES, Moos et al., 1984, Spanish adaptation by Fernández-Ballesteros & Sierra, 1984). This scale would assess three dimensions of functionality such as: a) interpersonal relationships (including cohesion, expressiveness and degree of conflict), b) personal growth/development (including autonomy, behaviour, intellectual and cultural development, social-recreational development and morality) and c) stability (organisation and control). Finally, the Adaptability, Partnership, Growth, Affection and Resolve Scale Family Scale (APGAR, Smilkstein, 1978; Spanish adaptation by Bellón et al., 1996), mostly used in the clinical and healthcare sphere, assesses the functional state of the family through the perception of it held by family members themselves in five basic family functions: a) adaptability, b) cooperation or participation, c) development or growth, d) affection, and e) ability to resolve or resources. Regarding perceived family stress, the Perceived Stress Scale (PSS, Perceived Stress Scale, Cohen et al., 1983; Spanish adaptation by Herrero & Meneses, 2006), evaluates using appropriate psychometric properties, the perception of stress referring to situations from the past month.
These instruments are not exempt from criticism. On the one hand, there is the limitation that biases from the sociocultural adaptations may have had on the dimensions evaluated (Schmidt et al., 2010). Furthermore, each scale operationalises dimensions of functionality in a different way. Also been studied, inconsistencies with respect to the factors found in the various factorial analyses, low correlations between dimensions (e.g., bonding, cohesion and adaptability) or the inconsistency of the adaptability scales (Forjaz et al., 2002; Musitu et al., 2001; Polaino-Lorente and Martínez-Cano (1995); Schmidt et al., 2010; among others). On the other hand, in some of their modalities, these are very extensive scales that may require the help of professionals for their administration. In this sense, several separate scales are required to assess family functionality (Priest et al., 2020). Moreover, the psychometric characteristics of these scales have not been specifically examined with families at psychosocial risk, who tend to use Family Counselling Services (Jimenez et al., 2017). Furthermore, counselling services require flexible tools that can identify changes in an agile way (Maiquez & Capote, 2001). Thus, currently, cases referring to new challenges and adolescent risks (e.g., new technologies, video games, online gambling) do not reflect major family dysfunctions, requiring counselling and resource provision (e.g., greater monitoring and rule-setting by parents, more effective communication). For all these reasons, it is necessary to develop and validate more specific scales adjusted to content usually worked on by Counselling Services could contribute to a more specific and effective assessment of their interventions.

The Family Functioning Scale – Madrid (EFFAM)

The Family Counselling Service (FCS) of the IAMS is a structure present in all districts of the city of Madrid (Spain) through centers called Centros de Atención a las Adicciones (CAD). The general aim of the FCS is the prevention of addictive behaviours through families or the family environment encountered by young people in Madrid. Thus, the FCS deals with problems related to substance abuse, problematic use of New Technologies (ICTS), problems deriving from gambling, etc. The majority of the population served by the FSC is lower-middle class, although all are Spanish speakers, the limited time dedicated to the sessions and the frequent difficulties in reading comprehension require accessible and agile screening tools that help in the initial diagnosis of the family system and at the same time allow the quantitative and specific evaluation of the intervention on the family members. For this reason, based on the above and on the theoretical models described above, the FCS of the IAMS proposed the development and validation of the Escala de Funcionamiento Familiar-Madrid (EFFAM, Family Functioning Scale-Madrid), which assesses five dimensions of the family system: a) family climate: understood as the perception of emotional bonding, cohesion and family communication, b) consensus or degree of agreement about the severity of the family problem and how to deal with it, c) degree of rule-setting and limits, d) available coping resources and e) degree of family stress in reference to the problem addressed.

Method

Participants

Participants were recruited through Family Counseling Services, at the time they requested counseling they were invited to participate. A total of 758 native Spanish-speaking parents participated in this study, which was conducted in three distinct phases: the pilot phase (n = 38), the initial round of testing (n = 279), and the confirmatory analysis phase (n = 441). In all rounds, twice as many females than males responded. Half of the participants were the only family member participating in the study, while one-third of the sample corresponded to both parents. Conversely, half of the families were father-mother couples, while one third were single-parent families.

Procedure

Phase 1. Development of the scale

After obtaining authorisation and approval for the project from the IAMS, the study was approved by the Ethics Committee of the Miguel Hernández University (AUT.DPS.DLI.02.18).
The development of the scale was carried out by following the recommendations of various authors (Martínez Arias, 1995; Muñiz, 1998), from the approach of Classical Test Theory, whereby different stages are established: 1) operational definition of the variables to be measured and determination of the content of the scale, 2) generation of the item bank, 3) determination of the study population, 4) definition of the form of administration and the format and 5) review and refinement of the item bank.
To generate the item bank, validated measurement instruments were sought for each dimension, and they were reviewed in search of items that could be adapted. In parallel, new items were drafted and fed into an item bank for each theoretical dimension. With regard to the review and refinement of the item bank, by means of an inter-rater procedure, the best items were selected according to comprehension and relevance in the factor (e.g., ease of reading, comprehension and whether they fit the theoretical factor in which they are classified) using a standardised questionnaire for this purpose. The degree of agreement between reviewers was calculated. This quantification allowed to rank the items according to the degree of acceptance by the majority. Those with the highest agreement were selected. Table 1 shows a theoretical equivalence of the dimensions of the EFFAM scale, and the theoretical frameworks taken as a reference.
Table 1
Theoretical Equivalencies of the Dimensions of the EFFAM Scale
EFFAM Dimension
Description
Theoretical equivalence of the dimension
Dimension Circumplex Model of the Marital and Family System (Olson, 2000; Olson et al., 2019)
Factor Model of Family Stress in Adolescence MEFAD
(Musitu & Callejas, 2017)
Family climate (coexistence, communication and emotional expression)
Level of family communication, difficulty in coexistence and emotional expression in the family unit.
Family communication
Coexistence/cohesion
Emotional expression
3. Communication
1. Cohesion
Factor III. Family system (Flexibility, emotional bonding and communication)
Factor V. Resources (family communication)
Family consensus
Degree of agreement about the severity of the adolescent’s problem and how to cope with it.
Shared decisions
Degree of agreement
1. Cohesion
(collective decision-making, familiy accord)
Factor V. Resources (agreement about coping strategies and competences corresponding to each family member)
Rules and limits
Degree of setting of clear coexistence rules.
Rule-setting
Negotiating Ability
2. Adaptability
Factor V. Resources (rules)
Coping resources
Level of understanding or information about how to deal with the problem in question and adapt to family change.
Family functionality
(Coping) Resources
2. Adaptability
Factor V. Resources (coping strategies)
Family stress
Emotional affectivity in reference to the family problem.
Family functionality
(family stress)
-
Factor IV. Perception of family stress

Phase 2. Pre-testing

Once the first version of the scale had been obtained, the pilot testing phase began in 2019, carried out on 38 participants to check comprehension, appropriateness, response time and eventual difficulties. At this point, 36 items were part of the scale. An assessment of the process was carried out to check average response times or possible difficulties in administration. The average administration time of the scale was 10 min (SD = 3.5 min; minimum time: 5, maximum time: 20). Once the data were tabulated and cleaned, a descriptive and comprehension analysis of the items was carried out. The items with comprehension or legibility problems most frequently reported by users were readjusted by means of linguistic adaptation. The resulting scale consisted of 28 items with 5 Likert-type response options organised in the theoretical dimensions operationalised in the conceptualisation phase.

Phase 3. First round of pilot testing

During the period 2019–2020, 279 family members receiving individual care at 7 centers or CAD of the IAMS (180 women: 64.5% and 99 men: 35.5%) were assessed. The distribution of the participants by centre was as follows: Hortaleza (20%), Latina (20%), Arganzuela (15.4%), San Blas (14%), Vallecas (10.4%), Villaverde (10.4%), Tetuán (9.7%).
Informed consent was requested from family members treated who took part voluntarily after being informed of the purpose of the study. The administration of the scale ranged from 10–15 min, and the test was completed individually, under the supervision of the Counselling Service. In the periods reviewed, after the first welcome and assessment appointment and at the end of the individual intervention, the family members completed the scale individually, voluntarily and with their corresponding encrypted code under the supervision of the programme’s technical staff, who previously explained the instructions and objectives of the study and answered any questions. At the same time, the technical staff conducted their technical assessment using an ad hoc questionnaire. Once the data were received by the evaluation team, they were tabulated, homogenized and cleaned. In order to achieve the greatest possible representativeness, no sampling system was applied with the objective of accessing the greatest possible number of FCS users in each of its centers. The inclusion criteria were: a) to be a user of the FCS with an open case with them, b) commitment to taking part in the research, c) to be of legal age and d) to have an adequate understanding of the wording of each item.
Before proceeding with the validation of the scale, we undertook several preparatory steps to ensure the reliability and validity of our subsequent analyses. These steps involved checking the normality of the distribution for each variable under consideration, confirming that the sample sizes were adequate for the statistical tests we planned to employ, and conducting a descriptive analysis of the items, which included calculating their mean and standard deviation as well as analyzing their skewness and kurtosis. Additionally, we performed a correlation analysis to explore the possible groupings of latent factors within the data.
Subsequently, different Exploratory Factor Analysis (EFA) variants were carried out, the details of which will be described in the Results section. Finally, with the best fit EFA solutions, a Confirmatory Factor Analysis (CFA) was carried out in order to propose a final scale structure.

Phase 4. Second round of pilot testing

Subsequently, during 2021, 441 family members who received individual care at seven centers of the IAMS (289 women: 65.5% and 152 men: 34.5%) were assessed as an independent sample for confirmatory analysis. The distribution of the participants by centre was as follows: Latina (21.6%), San Blas (20.2%), Tetuán (15.2%), Villaverde (14.1%), Hortaleza (12.2%), Vallecas (8.6%), Arganzuela (8.2%).
The same administration procedure and inclusion criteria were followed as previously described in the prior phase.

Measurement

Family functioning scale – Madrid (Escala de Funcionamiento Familiar-Madrid, EFFAM)

A scale to assess the effectiveness of individual intervention in the family sphere: 18 items with Likert-type response scale (1: very little /not at all - 5: a lot) which is structured in 5 dimensions. Each dimension consists of 3 items, except for the Family Climate dimension (6 items).
The dimensions assessed are:
1.
Family climate: relational aspects, including coexistence, communication satisfaction, and emotional expression among members. Higher scores indicate a better family climate. The internal consistency in this study was 0.80.
 
2.
Family consensus: Consensus on the seriousness of the adolescent issue and the approach to coping. A higher score indicates a greater degree of consensus. The internal consistency in this study was 0.78.
 
3.
Rules and limits: Evaluates the establishment and enforcement of clear coexistence rules and consequences for non-compliance. Higher scores indicate greater establishment of family rules and limits. The internal consistency in this study was 0.72.
 
4.
Coping resources: Evaluates the perception of the family member regarding their ability to address the issue and adapt to family changes. A higher score indicates a greater acquisition of patterns and improved coping. The internal consistency in this study was 0.70.
 
5.
Family stress (inverse score): Emotional affectation in reference to the family problem. A higher score indicates a better emotional state. The internal consistency in this study was 0.80.
 
For the correction, each dimension calculates the mean scores of its items after transforming the inverted items (family stress scale).

Data analysis

For the CFA, we employed a structural equation model using AMOS 25 (Arbuckle, 2014). It’s worth noting that while the instrument was originally developed around five conceptual dimensions—family climate, family consensus, rules and limits, coping patterns, and anxiety/stress—the EFA was conducted to empirically validate and explore potential interrelationships among these predefined dimensions. Subsequently, the CFA was designed to confirm the structure as identified through the EFA, which included these five dimensions and their respective indicators (comprising 18 items).
The analyses were performed using the original data matrix as the input and the Maximum Likelihood procedure, which provides adequate parameter estimates even under theoretically inadvisable conditions such as non-normality or ordinal variable measurement. To analyse the goodness of fit of the model, the Chi-squared statistic (χ2) was applied, whose non-significant values (p > 0.05) indicate that the proposed model fits the data. However, as this index is very sensitive to sample size and to deviations from normality in the data (Byrne, 2010), it was necessary to take other relative fit indices into account, such as the CFI (Comparative Fit Index). Values equal to or above 0.95 in the CFI indices indicate excellent model fit (Hu & Bentler, 1995). We also used the RMSEA (Root Mean Square Error of Approximation) index, which is a measure of model discrepancy by degrees of freedom and reports the parsimony of the model. When this index reaches a value of 0.06 the model is deemed to have a very good fit, 0.08 indicates a reasonable fit and above 0.10, a poor fit (Hu & Bentler, 1999).
As for convergent validity, the test result was compared with the criteria of the FCS experts. Thus, after the initial interview with the family members, the FCS experts were asked to assess the dimensions of family environment and functionality. To this end, a description of each dimension was provided: 1. Family Coexistence (Carrying out joint activities with other family members); 2. Family Communication (Perceived degree of confidence to talk things over, express opinions, feelings, etc. Ability to maintain a conversation without generating conflicts); 3. Affection (Ability to express affection and convey secure attachment); 4. Family Consensus (Degree of agreement on the severity of the problem and on the way to deal with it); 5. Rules (Ability to establish clear rules of coexistence, to supervise activities, companies, etc., and to sanction in case of non-compliance); 6. Coping resources (Knowledge and information on how to deal with the consultation problem. Personal empowerment and active coping); 7. Family Stress (How much the child’s behavioral problem affects the parents’ emotional state). After an in-depth interview, the technicians scored each dimension on a scale of 0 to 10. To determine the validity of the EFFAM, the bivariate correlation coefficients (Pearsons’ r) between the scores of the scale dimensions and the technical assessment of the corresponding FCS experts were analyzed.

Results

Exploratory Factor Analysis (EFA)

An initial scale of 28 items was used as a starting point. An EFA of the data was carried out on it, resulting in a scale of 18 items. For the possible exclusion of items in the EFA, the following criteria were taken into consideration: a) items whose mean exceeded ±1 SD with respect to the mean of its scale/subscale, b) items with a reduced standard deviation (SD < 0.05), c) items with an asymmetry and Kurtosis above ± 1.96, which would show non-normal distributions (Lloret-Segura et al., 2014), d) items whose corrected homogeneity index (item-test correlation) was negative or lower than 0.20, e) increase in alpha of Cronbach value the scale would reach in the event that said item were eliminated. As a criterion for elimination, those items with correlation values below 0.20 or those whose elimination would increase the total reliability of the subscale by more than 0.30 points were considered (Jackson, 2003; Kline, 2005; Morales et al., 2003; Schmeiser & Welch, 2006). All these criteria were left to the consideration of the evaluation team and could be overridden if the theoretical approach so advised. The validity of the construct was determined using EFA. The sample adequacy of the data matrix was determined by applying the Kaiser-Meyer-Olkin test (KMO) and Barlett’s Sphericity test, which tests the hypothesis that the correlation matrix is equal to the identity matrix (Thompson, 2004). Values above 0.70 in KMO show sufficient sample adequacy. For the EFA, when determining the non-normality of distribution of item values, factor estimation through Principal Axes with Varimax rotation was used. As the extraction of recommendation factors for subsequent CFA is the one with the maximum likelihood, each proposed model was replicated in this variant, obtaining identical results. Direct oblimin rotation variants were also performed, taking into account that the factors could be correlated without imposing orthogonality restrictions (Hair et al., 1999). To refine the scale and determine the dimensionality, the following criteria were combined: a) corrected homogeneity index greater than 0.30 during extraction. Pearson’s Product Moment Correlation Coefficient was used to estimate the homogeneity indices by means of corrected item-test analysis b) residue analysis and elimination of those with absolute values greater than 0.05; c) that the total variance explained by the extracted factors was greater than 50%, d) that the first factor explained a significant proportion of the variance with respect to other factors, e) total variance explained by factor greater than 10% and f) factor loadings of each item greater than 0.40. The EFAs provided the most optimal solution for a 5-factor structure.
The rotated factor matrix obtained showed that the communality (h2) or proportion of common variance between that item and the rest of the items measured by that factor is greater than 0.400, and mostly greater than 0.500. The homogeneity of the communalities shows an absence of multicollinearity or redundancy between the items. Despite the low communality of item 18, the factor loading of the item (greater than 0.40), its non-saturation in another factor, made it advisable to keep it in the scale. Then, for each latent factor or dimension of the scale, reliability analysis was performed.

Confirmatory Factor Analysis (CFA)

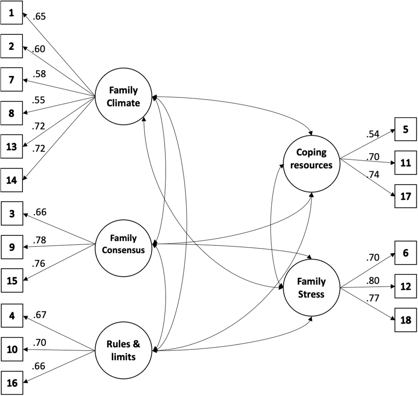
The structural equation model that was estimated is shown in Fig. 1, which shows which items are indicative of each factor and their respective standardised factor loadings (all above 0.50). The CFA yielded the following fit indices, largely conforming to the recommended criteria: χ2 (124) = 303.46, SRMR = 0.053, and RMSEA = 0.056, which all meet or exceed the suggested cut-off values. However, we acknowledge that the TLI and CFI values were slightly below the recommended threshold at 0.92 and 0.93, respectively. It’s worth noting that while these values did not meet the stringent criteria of > 0.95 as suggested by Hu & Bentler (1999), they are still close and generally considered to indicate a reasonable fit in many social science applications. Moreover, given that our sample size is robust (n = 441), these indices provide a compelling confirmation of the factorial structure of the scale.
Fig. 1
Confirmatory Factor Analysis Results
Afbeelding vergroten
The reliability of the dimensions of the scale was also analysed using the Composite Reliability (CR) index, as it is a more robust indicator of reliability than the commonly used alpha of Cronbach coefficient (Peterson & Kim, 2013). In addition, the MaxR (H) reliability coefficient was calculated. According to Hancock & Mueller (2001), this MaxR (H) coefficient describes the relationship between the latent construct and its measured indicators and is not affected by the sign of the indicators’ loadings, projecting information about all the indicators in a manner commensurate with its ability to reflect the construct. Table 2 shows that the composite reliability (CR) and the MaxR (H) coefficient of all the latent constructs is greater than 0.70, showing a good reliability of the constructs (dimensions) that comprise the scale.
Table 2
Analysis of the Reliability and Validity of the Dimensions
 
CR
MaxR(H)
AVE
MSV
F1
F2
F3
F4
F5
F1. Family Climate
0.80
0.81
0.41
0.40
0.63
    
F2. Rules and limits
0.72
0.72
0.46
0.42
0.64**
0.68
   
F3. Family Consensus
0.78
0.78
0.54
0.41
0.57**
0.64**
0.73
  
F4. Coping resorces
0.70
0.72
0.45
0.24
0.49**
0.46**
0.39**
0.66
 
F5. Family Stress
0.80
0.80
0.57
0.13
−0.22**
−0.17*
−0.01
−0.36**
0.75
The √AVE values for latent variables are indicated on the diagonal
AVE Average Variance Extracted, CR Composite Reliability, MaxR(H) Maximum reliability, MSV Maximum Shared Variance Squared
**p  <  0.001
On the other hand, to confirm that the scale items are valid measurements, items from the same dimension must correlate highly with each other (convergent validity), and that this correlation must be higher than the correlation with items proposed for a different construct (discriminant validity). Convergent validity was assessed using multiple criteria, including the Average Variance Extracted (AVE). While AVE is traditionally used for discriminant validity, it can also provide insights into convergent validity when the values are sufficiently high (Byrne, 2010). In our study, the AVE values for all dimensions exceeded 0.40, and this was supported by high factor loadings and CR values exceeding 0.70, providing a comprehensive assessment of convergent validity.
Discriminant validity between the latent constructs (dimensions) was conducted through two procedures (see Table 2). Firstly, all the AVE values were higher than the Maximum Shared Variance Squared (MSV). Secondly, the square root of the AVE, which is shown in the bold diagonals, is higher than the rest of the construct correlations (Fornell & Larcker, 1981).
Moreover, convergent validity with regard to the corresponding assessments by the FCS technical staff showed significant correlations (p < 0.01) in all cases (see Table 3).
Table 3
Convergent Validity. Analysis of Correlations Between EFFAM Dimensions and External Criteria (Assessments of Technical Service Staff)
 
Assessments of Technical Service Staff
EFFAM Dimensions
Family Coexistence
Family Communication
Affectivity
Family Consensus
Rules
Coping resources
Family Stress
1.Family Climate
0.349**
0.389**
0.374**
0.150**
0.233**
0.226**
−0.025
2. Rules & limits
0.181**
0.155**
0.143**
0.316**
0.232**
0.128**
0.110*
3. Family Consensus
0.236**
0.198**
0.169**
0.204**
0.321**
0.228**
0.004
4. Coping resources
0.235**
0.216**
0.170**
0.075
0.108*
0.130**
−0.092
5. Family Stress
0.258**
0.190**
0.153**
0.025
0.147**
0.148**
0.145**
**p < 0.01

Discussion

Family Counseling Services provide critical interventions for families with adolescent children with behavioral problems. To assess the status of the family and to evaluate the effectiveness of interventions, they require quick and easy-to-apply assessment tools that integrate different dimensions of family functioning. This study aimed to develop and validate a brief scale, exploring and confirming its factorial structure and testing its psychometric properties and goodness of fit. For this purpose, a first version of the scale was tested on a sample of 279 family members. A year later, a confirmatory analysis was carried out on a second independent sample of 441 family members. The results confirm the theoretical structure of the Family Functioning Scale – Madrid (EFFAM). Furthermore, the scale showed adequate psychometric properties and a robust and stable structure during two assessment periods with different samples. In this sense, the indices obtained also show a good sample fit. With respect to the study sample (EFA: n = 279, CFA n = 441), it is deemed to be a representative sample of a FCS and to reflect the family diversity of a large geographical area such as the city of Madrid and its different districts. Therefore, the EFFAM scale is deemed to be a reliable and consistent instrument for the assessment of the family intervention undertaken by counselling services.
The analysis identified 5-factors structure. The factors are consistent with the findings of previous studies on family functioning and children social adaptation (Kurock et al., 2022). A scale with five factors with high explained variation in its structure is presented: 1) family climate: consisting of a measurement that encompasses a) perceived degree of coexistence and carrying out joint activities with other family members, b) perception that family communication is satisfactory and adequate and c) emotional expression among family members. 2) family consensus or degree of agreement among parents or tutors about the severity of the adolescent’s problem and how to deal with it, 3) rules and limits: consisting of items that assesses the setting of clear rules for coexistence, supervision of activities and adoption of sanctions or consequences in the event of non-compliance, 4) Coping resources or perception of the family member of his/her abilities and control resources to confront the problem and 5) family stress; items that assess the degree of affectivity in the family member due to the problem.
The theoretical structure of EFFAM suggests a fit with other theoretical proposals such as the Circumplex model of the Family System (Olson, 2000; Olson et al., 2019) and the Family Stress Model (Musitu & Calleja, 2017). Moreover, the internal consistency of all dimensions is adequate with values above 0.70. Thus, the factors show adequate correlations with each other, with the exception of the family stress dimensions, whose correlations with the rules and limits and family consensus dimensions are weak and non-existent respectively, which would be justified theoretically by the Circumplex Model (Olson, 2000), which does not include this variable. Regarding item analysis, a positive correlation is shown in all dimensions, giving the scale reliability. Likewise, performing the analysis in two separate measurements in time suggests that the scale behaves in a stable way and overcomes the possible limitation of an analysis skewed by the exploratory result. In terms of convergent validity, the scale shows significant correlations with the external criterion of the assessments by the service’s technical staff.

Limitations

The results of this study should be interpreted taking into account the usual limitations of a cross-sectional study based on self-reports. A notable limitation of this study is the lack of a golden standard to establish the validity of the instrument in comparison with scales and tests that assess family dynamics or problems. To address this deficit, the FSC experts were asked to estimate and quantify the presence of the dimensions included in the EFFAM scale. Thus, with regard to the scale, it would be advisable for future studies to include other validated scales to assess similar family characteristics and dynamics. With respect to family casuistries, the scale assumes in its family consensus dimension, that different tutors or persons may be in charge of the child’s education. This may not be true in the case of single-parent structures, so it would be of interest in future research to conduct complementary analysis on a stratified sample of families, which would allow us to know the behaviour of EFFAM in single-parent families and evaluate a possible structure of only 4 factors in the scale. It is likewise recommended that EFFAM to be applied to all those in the family environment who may be taken into account in response to these items, if they help and intervene in the child’s upbringing and support network (e.g., grandparents, other relatives).

Applicability

The availability of reliable and validated measures in socio-community contexts is a demand long held by Counselling Service professionals (Jimenez et al., 2017). The EFFAM scale can contribute to the protocolisation of the assessment of this type of services and the quantitative monitoring of interventions, even more so if the tools are specifically designed. Thus, EFFAM is conceived as a scale focused on the assessment of family change in specific dimensions of its functionality usually worked on in Municipal Services. EFFAM has been developed in the context of Counselling Services that carry out indicated prevention interventions. Although the dimensions assessed by the scale could be the object of intervention in families with pathology, it should be noted that it has not been tested in a clinical setting.
Among the criticisms of the FACES scales, highlights the complex conceptualisation of the adaptability dimension (Schmidt et al., 2010), as well as its greater applicability in clinical contexts, which nonetheless suffers psychometrically in its adaptation to community or social contexts (Jimenez et al., 2017), presenting modest internal consistency indices (Forjaz et al., 2002). In situations of prevention and early intervention in adolescent or juvenile risk behaviour, family adaptability, understood as the family’s ability to adapt to changes could include two solid dimensions specified by EFFAM, such as the setting of rules and limits and the acquisition of family coping patterns, which can assess these variables in their functional aspect, serving as an initial diagnosis and a measure of change after the intervention. In this sense, EFFAM provides a specific solution, validated in a population using counselling services and which compared with scales of a similar length such as FACES 20-ESP (Martinez-Pampliega et al., 2010), assesses a greater number of dimensions, as it includes the items of family communication and family stress, which requires a separate assessment with other scales. Thus, EFFAM is a brief, compact scale, accepted by users, which allows different factors related to family dynamics to be measured and can be adapted to the problem treated by this type of resources.

Supplementary information

The online version contains supplementary material available at https://doi.org/10.1007/s10826-023-02719-5.

Compliance with Ethical Standards

Conflict of Interest

The authors declare no competing interests.

Ethical Approval

All procedures performed in studies involving human participants were in accordance with the ethical standards of the institutional and national research committee and with the Helsinki Declaration and its later amendments or comparable ethical standards. The study was approved by the Ethics Committee of the Miguel Hernández University (AUT.DPS.DLI.02.18).
Informed consent was obtained from all individual participants included in the study.
Open Access This article is licensed under a Creative Commons Attribution 4.0 International License, which permits use, sharing, adaptation, distribution and reproduction in any medium or format, as long as you give appropriate credit to the original author(s) and the source, provide a link to the Creative Commons license, and indicate if changes were made. The images or other third party material in this article are included in the article’s Creative Commons license, unless indicated otherwise in a credit line to the material. If material is not included in the article’s Creative Commons license and your intended use is not permitted by statutory regulation or exceeds the permitted use, you will need to obtain permission directly from the copyright holder. To view a copy of this license, visit http://creativecommons.org/licenses/by/4.0/.
Publisher’s note Springer Nature remains neutral with regard to jurisdictional claims in published maps and institutional affiliations.
Titel
Development and Validation of the EFFAM Scale (Family Functioning Scale-Madrid)
Auteurs
Víctor Cabrera-Perona
Juan A. Moriano
Daniel Lloret-Irles
Inés González-Galnares
Ana Ordoñez
Publicatiedatum
18-11-2023
Uitgeverij
Springer US
Gepubliceerd in
Journal of Child and Family Studies / Uitgave 1/2024
Print ISSN: 1062-1024
Elektronisch ISSN: 1573-2843
DOI
https://doi.org/10.1007/s10826-023-02719-5

Supplementary Information

go back to reference Arbex, C. (2013). Guía metodológica para la implementación de una intervención preventiva selectiva e indicada. Madrid: ADI.
go back to reference Arbuckle, J. L. (2014). Amos (Version 23.0) [Computer Program]. IBM SPSS.
go back to reference Becoña, E., Martínez, U., Calafat, A., Juan, M., Duch, M., & Fernández-Hermida, J. R. (2012a). Cómo influye la desorganización familiar en el consumo de drogas de los hijos? Adicciones, 24, 1–114. https://doi.org/10.20882/adicciones.97.CrossRef
go back to reference Becoña, E., Martínez, U., Calafat, A., Juan, M., Fernández-Hermida, J. R., & Secades-Villa, R. (2012b). Parental styles and drug use: A review. Drugs: Education, Prevention & Policy, 19, 1–10. https://doi.org/10.3109/09687637.2011.631060.CrossRef
go back to reference Bellon, J. A., Delgado, A., de Luna Castillo, J. D., & Lardelli, P. (1996). Validez y fiabilidad del cuestionario de función familiar Apgar-familiar. Atención Primaria, 18(6), 289–296.
go back to reference Byrne, B. (2010). Multivariate applications series. structural equation modeling with AMOS: Basic concepts, applications, and programming. Taylor & Francis Group. https://doi.org/10.4324/9780203805534.
go back to reference Cánovas-Leonhardt, P., Sahuquillo-Mateo, P. M., Císcar-Cuñat, E., & Martínez-Vázquez, C. (2014). Estrategias de intervención socioeducativa con familias: Análisis de la orientación familiar en los servicios especializados de atención a la familia e infancia de la comunidad valenciana. Educación XX1, 17(2), 265–288. 0.5944/educxx1.17.2.11491.CrossRef
go back to reference Cohen, S., Kamarck, T., & Mermelstein, R. (1983). A global measure of perceived stress. Journal of Health and Social Behavior, 24(4), 385–396. https://doi.org/10.2307/2136404.CrossRefPubMed
go back to reference Delage, M. (2008). La resiliencia familiar. Barcelona: Gedisa.
go back to reference Dowling, N. A., Merkouris, S. S., Greenwood, C. J., Oldenhof, E., Toumbourou, J. W., & Youssef, G. J. (2017). Early risk and protective factors for problem gambling: A systematic review and meta-analysis of longitudinal studies. Clinical Psychology Review, 51, 109–124. https://doi.org/10.1016/j.cpr.2016.10.008.CrossRefPubMed
go back to reference Dunst, C. (2021). Family Strengths, the Circumplex Model of Family Systems, and Personal and Family Functioning: A Meta-Analysis of the Relationships Among Study Measures. Journal of Behavior, Health & Social Issues, 13(2), 1–19. https://doi.org/10.22201/fesi.20070780e.2021.13.2.77837.CrossRef
go back to reference ESPAD Group (2020). ESPAD Report 2019 Results from the European School Survey Project on Alcohol and Other Drugs. Lisbon, Portugal: European Monitoring Centre on Drugs and Drugs Addiction.
go back to reference Estevez, E., & Musitu, G. (2016). Intervención psicoeducativa en el ámbito familiar, social y comunitario. Madrid: Paraninfo.
go back to reference Fernández-Ballesteros, R., & Sierra, B. (1984). CES, Adaptación Española. Madrid: Sección de Estudios S.A., Universidad Autónoma de Madrid.
go back to reference Fernández-Hermida, J. R., Secades, R., Calafat, A., Becoña, E., Rosal, F., Duch, M. & Juan, M. (2010). Una revisión de los programas de prevención familiar. Características y efectividad. Ministerio de Sanidad y Política Social: IREFREA.
go back to reference Forjaz, M. J., Martinez Cano, P., & Cervera-Enguix, S. (2002). Confirmatory factor analysis, reliability and validity of a Spanish version of FACES III. The American Journal of Family Therapy, 30, 439–449. https://doi.org/10.1080/01926180260296332.CrossRef
go back to reference Fornell, C., & Larcker, D. F. (1981). Evaluating structural equation models with unobservable variables and measurement error. Journal of Marketing Research, 18(1), 39–50. https://doi.org/10.1177/002224378101800104.CrossRef
go back to reference Hair, J. F., Anderson, R. E., Tatham, R. L. & Black, W. C. (1999). Análisis Multivariante (5° ed.). Madrid: Ed. Prentice Hall.
go back to reference Hancock, G. R., & Mueller, R. O. (2001). Rethinking Construct Reliability Within Latent Variable Systems. En R. Cudeck, S. H. C. du Toit & D. Sörbom (Eds.), Structural Equation Modeling: Past and Present. A Festschrift in Honor of Karl G. Jöreskog (pp. 195261). Chicago: Scientific Software International.
go back to reference Hawkins, J. D., Catalano, R. F., & Miller, J. Y. (1992). Risk and protective factors for alcohol and other drug problems in adolescence and early adulthood: Implications for substance abuse prevention. Psychological Bulletin, 112, 64105.CrossRef
go back to reference Herrero, J., & Meneses, J. (2006). Short Web-based versions of the perceived stress (PSS) and Center for Epidemiological Studies-Depression (CESD) Scales: A comparison to pencil and paper responses among Internet users. Computers in Human Behavior, 22(5), 830–846. https://doi.org/10.1016/j.chb.2004.03.007.CrossRef
go back to reference Hu, L. T., & Bentler, P. M. (1995). Evaluating model fit. In R. H. Hoyle (Ed.), Structural equation modelling: Concepts, issues, and applications (pp. 76–99). Sage Publications, Inc.
go back to reference Hu, L. T., & Bentler, P. M. (1999). Cut-off criteria for fit indexes in covariance structure analysis: Conventional criteria versus new alternatives. Structural Equation Modelling, 6(1), 1–55. https://doi.org/10.1080/10705519909540118.CrossRef
go back to reference Jackson, D. L. (2003). Revisiting sample size and number of parameter estimates: Some support for the N:q hypothesis. Structural Equation Modelling, 10, 128–141. https://doi.org/10.1207/S15328007SEM1001_6.CrossRef
go back to reference Jiménez, L., Lorence, B., Hidalgo, V., & Menéndez, S. (2017). Análisis factorial de las escalas FACES (Family Adaptability and Cohesion Evaluation Scales) con familias en situación de riesgo psicosocial. Universitas Psychologica, 16(2), 140–151. https://doi.org/10.11144/javeriana.upsy16-2.afef.CrossRef
go back to reference Kline, R. (2005). Principles and practices of structural equation modelling (2nd ed.). New York: Guilford. https://doi.org/10.1177/1049731509336986.
go back to reference Kurock, R., Gruchel, N., Bonanati, S., & Buhl, H. M. (2022). Family Climate and Social Adaptation of Adolescents in Community Samples: A Systematic Review. Adolescent Research Review, 7, 551–563. https://doi.org/10.1007/s40894-022-00189-2.CrossRef
go back to reference Kumpfer, K. L., & Alvarado, R. (2003). Family-strengthening approaches for the prevention of youth problem behaviors. American Psychologist, 58(6-7), 457–465. https://doi.org/10.1037/0003-066X.58.6-7.457.CrossRefPubMed
go back to reference Lima Rodríguez, J. S., Lima Serrano, M., Jiménez, N., & Domínguez, I. (2012). Consistencia interna y validez de un cuestionario para medir la autopercepción del estado de salud familiar. Revista Española de Salud Pública, 86(5), 509–521.PubMed
go back to reference Lloret-Segura, S., Ferreres-Traver, A., Hernández-Baeza, A., & Tomás-Marco, I. (2014). El análisis factorial exploratorio de los ítems: una guía práctica, revisada y actualizada. Anales de Psicología, 30(3), 1151–1169. https://doi.org/10.6018/analesps.30.3.199361.CrossRef
go back to reference Maiquez, M. L., & Capote, C. (2001). Modelos y enfoques en intervención familiar. Intervención psicosocial, 10(2), 185–198.
go back to reference Martínez Arias, R. (1995). Psicometría: Teoría de los tests psicológicos y educativos. Madrid: Síntesis.
go back to reference Martinez-Ferrer, B., Moreno-Ruiz, D., & Musitu, G. (2012). El tránsito del adolescente: Retos y oportunidades. Valencia: Ediciones Palmerto.
go back to reference Martínez-Pampliega, A., Iraurgi, I., Galíndez, E., & Sanz, M. (2006). Family Adaptability and Cohesion Evaluation Scale (FACES): Desarrollo de una versión de 20 ítems en español. International Journal of Clinical and Health Psychology, 6(2), 317–338.
go back to reference Martínez-Pampliega, A., Castillo Iraurgi, I., & Sanz Vázquez, M. (2010). Validez estructural del FACES-20Esp: Versión española de 20 ítems de la Escala de Evaluación de la Cohesión y Adaptabilidad Familiar. Revista Iberoamericana de Diagnóstico y Evaluación, 1(29), 147–165.
go back to reference Morales, P., Urosa, B., & Blanco, A. B. (2003). Construcción de escalas de actitudes tipo Likert. Madrid: La Muralla.
go back to reference Muñiz, J. (1998). Teoría clásica de los tests. (6ª ed.). Madrid: Pirámide.
go back to reference Moos, R. H., Moos, B. S. & Trickett, E. J. (1984). Escalas de clima social. Madrid: TEA.
go back to reference Musitu, G., Estevez, E., & Jimenez, T. (2010). Funcionamiento familiar, convivencia y ajuste en hijos adolescentes. Madrid: Ed. Cinca.
go back to reference Musitu, G., Buelga, S., Lila, M., & Cava, M. J. (2001). Análisis e intervención social. Familia y adolescencia. Madrid: Síntesis.
go back to reference Musitu, G., & Callejas, J. E. (2017). El modelo de estrés familiar en la adolescencia: MEFAD. Revista INFAD de Psicología. International Journal of Developmental and Educational Psychology, 1(1), 11–20. https://doi.org/10.17060/ijodaep.2017.n1.v1.894.CrossRef
go back to reference Musitu, G., Jiménez, T. I., & Murgui, S. (2007). Funcionamiento familiar, autoestima y consumo de sustancias en adolescentes: Un modelo de mediación. Salud Pública De México, 49(1-10), 3 https://doi.org/10.1590/S0036-36342007000100002.CrossRefPubMed
go back to reference Nielsen, P., Favez, N., & Rigter, H. (2020). Parental and Family Factors Associated with Problematic Gaming and Problematic Internet Use in Adolescents: a Systematic Literature Review. Current Addiction Report 7. https://doi.org/10.1007/s40429-020-00320-0.
go back to reference Observatorio Español de Drogas y Toxicomanías. Plan Nacional sobre Drogas. (2021). Encuesta estatal sobre uso de drogas en estudiantes de educación secundaria (ESTUDES) 2019-2020. Madrid: Ministerio del Interior.
go back to reference Olson, D. H. (2000). Circumplex model of marital and family systems. Journal of Family Therapy, 22(2), 144–167. https://doi.org/10.1111/1467-6427.00144.CrossRef
go back to reference Olson, D. H. (2000b). Family stress scale. In D. H. Olson, H. I. McCubbin, H. L. Barnes, A. S. Larsen, M. L. Muxen, & M. A. Wilson (Eds.), Family inventories: Inventories used in a national survey of families across the life cycle. University of Minnesota: St. Paul.
go back to reference Olson, D. H., Portner, J. & Bell, R. Q. (1982). FACES II. St. Paul, MN: University of Minnesota.
go back to reference Olson, D. H., Tiesel, J. W., Gorall, D. M. & Fitterer, C. (1996). Family Assessment Package. St. Paul, MN: University of Minnesota.
go back to reference Olson, D. H., Waldvogel, L., & Schlieff, M. (2019). Circumplex Model of Marital and Family Systems: An Update. Journal Family Theory Review 12331. https://doi.org/10.1111/jftr.12331.
go back to reference Peterson, R. A., & Kim, Y. (2013). On the relationship between coefficient alpha and composite reliability. Journal Applied Psychology, 98(1), 194–198. https://doi.org/10.1037/a0030767.CrossRef
go back to reference Polaino-Lorente, A., & Martínez-Cano, P. (1995). El índice de fiabilidad de las “Family Adaptability and Cohesion Evaluation Scales” (3° Versión), en una muestra de población española. Revista Psiquis, 16, 105–112.
go back to reference Priest, J. B., Parker, E. O., Hiefner, A., Woods, S. B., & Roberson, P. N. E. (2020). The development and validation of the FACES-IV-SF. Journal Marital Family Therapy, 46, 674–686. https://doi.org/10.1111/jmft.12423.CrossRef
go back to reference Rodrigo, M. J., Máiquez, M. L., Martín, J. C., & Byrne, S. (2008). Preservación familiar: Un enfoque positivo para la intervención con familias. Madrid: Pirámide.
go back to reference Rodríguez, G., Camacho, J., Rodrigo, M. J., Martín, J. C., & Máiquez, M. L. (2006). Evaluación del riesgo psicosocial en familias usuarias de servicios sociales municipales. Psicothema, 18(2), 200–206.PubMed
go back to reference Sanz, M., Iraurgi, I., & Martínez-Pampliega, A. (2002). Evaluación del funcionamiento familiar en toxicomanías: adaptación española y características de adecuación métrica del FAP/FACES-IV. In I. Iraurgi, & F. González-Said (Eds.), Instrumentos de Evaluación en Drogodependencias (pp. 403–434). Aula Médica.
go back to reference Schmeiser, C. B., & Welch, C. (2006). Test development. En R. L. Brennan (Ed.), Educational Measurement (4th ed.) (pp. 307–353). Westport, CT: American Council on Education/Praeger.
go back to reference Schmidt, V., Barreyro, J. P., & Maglio, A. L. (2010). Escala de evaluación del funcionamiento familiar FACES III: Modelo de dos o tres factores? Escritos de Psicología (Internet), 3(2), 30–36. https://doi.org/10.24310/espsiescpsi.v3i2.13339.CrossRef
go back to reference Schneider, L. A., King, D. L., & Delfabbro, P. H. (2017). Family factors in adolescent problematic Internet gaming: A systematic review. Journal Behaviour Addiction, 6, 1–13. https://doi.org/10.1556/2006.6.2017.035.CrossRef
go back to reference Smilkstein, G. (1978). The family Apgar: a proposal of a family function test and its use by physicians. Journal Family Practice, 6, 1231–1239.
go back to reference Thompson, B. (2004). Exploratory and confirmatory factor analysis: Understanding concepts and applications. Washington: American Psychological Association.