Ga naar de hoofdinhoud
Top

A Short Measure of Childbearing Motivations: Development and Psychometric Evaluation in Polish Samples of Adults and Adolescents

  • Open Access
  • 01-12-2022
  • Original Paper
Gepubliceerd in:

Abstract

Childbearing motivations are trait-like dispositions to feel, think, and act in a certain way in response to various aspects of parenthood. They shape human desire to have a child and underpin the decision about becoming a parent. A self-report tool to measure positive and negative childbearing motivations with their specific dimensions—the Childbearing Questionnaire (CBQ)—was developed in the US and has gained popularity over the past few decades as an increasing number of individuals choose not to have children. In the current article we present two studies, in which we developed and psychometrically validated a short version of the CBQ (The Childbearing Questionnaire-Short Form; CBQ-SF). In Study 1, we developed the CBQ-SF and verified its psychometric properties using a sample of 939 childless adults (25–44 years old). In Study 2, we cross-validated the CBQ-SF on a sample of 1803 childless adolescents aged from 18 to 20. Overall, our findings demonstrated that the CBQ-SF is a psychometrically sound instrument for comprehensively assessing childbearing motivations across different developmental periods (from late adolescence to middle adulthood). Most notably, our short measure preserves the multidimensionality of childbearing motivations and allows individuals’ motivational profiles for parenthood to be identified. Future research directions and practical implications are discussed.

Supplementary information

The online version contains supplementary material available at https://doi.org/10.1007/s10826-022-02497-6.
Publisher’s note Springer Nature remains neutral with regard to jurisdictional claims in published maps and institutional affiliations.
Childbearing motivation—a major force that determines human reproductive decisions—was conceptualized by Miller (1992, 1995) and refers to the overall forces that energize and direct human behavior towards having (or not having) children. Specifically, childbearing motivations represent individuals’ latent dispositions to react favorably or unfavorably towards childbearing, leading to childbearing desires, intentions and eventually, to actual reproductive behaviors. The traits-desire-intention-behavior (TDIB) theory (Miller, 1994) was one of the first to provide a comprehensive framework for understanding this motivational sequence behind reproduction-related decisions. It remains one of the most influential and appreciated proposals in this area (Gray et al., 2013; McAllister et al., 2016; Varas & Borsa, 2019). However, while the role of fertility desires and intentions in reproductive decision-making has been widely debated and investigated (Bernardi et al., 2015; Bloom et al., 2017; Dommermuth et al., 2011; Hayford & Morgan, 2008; Philipov et al., 2006), the measurement of childbearing motivations has been consistently omitted in large-scale studies.
To measure childbearing motivation, Miller developed the Childbearing Questionnaire (CBQ; 1995), which shows strong psychometric properties in different cultural contexts (Khadivzade et al., 2018; Miller, 1995; Mynarska & Rytel, 2014; Pezeshki et al., 2005; Varas & Borsa, 2020). Yet, although the CBQ is a well-established measure of childbearing motivations, the length (50 items) and complexity of this instrument decreases its applicability as a research tool in larger research programs or social surveys. To address this issue, in the current study we aimed to develop and assess psychometric properties of an abbreviated version of the CBQ (Childbearing Questionnaire-Short Form; CBQ-SF) that would make its administration faster and easier, as well as facilitate the measurement of childbearing motivation in future studies.
Our analyses are based on the most recent Polish version of the CBQ, developed and validated by Mynarska and Rytel (CBQ-PL; 2014, 2018, 2020). We used two datasets of childless individuals (adults and late adolescents) to develop and evaluate the CBQ-SF. We documented its psychometric properties and discussed its possible future applications and developments.

Parenthood—Chance or Choice?

A major component of human reproductive decisions is tied to biology: people are naturally predisposed to manifest behaviors and experience feelings that encourage procreation (e.g., sexual drive, responsiveness towards infants; Miller, 1992; Morgan & King, 2001). Although advances in biology have played an important role in understanding human reproduction, over the past decades social theorists have recognized the growing role of rational choice in childbearing decisions (Becker, 1960, 1986; Burch, 1980; Crosbie, 1986; de Bruijn, 1999; Hoffman & Hoffman, 1973; Miller, 1983; Morgan & King, 2001). Along with growing access to modern contraception, as well as effective infertility treatments, humans’ ability to successfully control and regulate their own reproductive processes has increased. In fact, Miller (1983) stated that the human history of reproductive behaviors is a history of “progressive dominance of choice over chance” (p. 1198). In a similar vein, Morgan & King, (2001) noted that both parenthood and childlessness are increasingly the result of an active decision-making process, rather than a natural stage in the life course. Thus, the question arises: what guides people’s conscious decisions regarding childbearing?
Pioneering contributions to this debate have stemmed from micro-economic theories that entered the literature in the late 1950s (Becker, 1960, 1965; Leibenstein, 1957), and the first explicitly psychological conceptualization of fertility decisions was offered over two decades later (Hoffman & Hoffman, 1973). To explain fertility motivation, Hoffman & Hoffman, (1973) introduced the “value of children” concept, which referred to the parents’ needs that children satisfy, such as the need for affiliation, competence or morality. Thereby, Hoffman and Hoffman emphasized the role of emotional aspects of parenthood (e.g., children being a source of novelty, stimulation, and affection) as a major factor determining fertility choices.
Drawing on Hoffmans’ work and own research, Miller (1994); (Miller & Pasta, 1993) presented the TDIB model suggesting that human reproductive behavior is a consequence of a four-step decision-making process (see Fig. 1). Firstly, as a result of one’s genetic predispositions and early life experiences, childbearing motivations (i.e., motivational traits) are formed. Miller (1995) distinguishes two unipolar dimensions of childbearing motivation: positive (overall tendency to react favorably towards various aspects of childbearing) and negative (tendency to react unfavorably). Over the course of a person’s life, these tendencies become realized to produce a psychological state of desire (i.e., a wish to have/not have a child). The strength and direction of the desire depends on which and how much certain motivations prevail. Once the childbearing desire is shaped, it is transformed into an intention that represents a decision-driven commitment to a goal (achievement or avoidance of childbearing) and a feasible plan for its realization. Finally, the intention is implemented through proceptive or contraceptive behaviors.
Fig. 1
The traits-desire-intention-behavior sequence
Afbeelding vergroten
The TDIB approach has been applied in a variety of research contexts (e.g., Alexander et al., 2019; Gray et al., 2013; Stanford & Porucznik, 2017; Varas & Borsa, 2021) and only recently an attempt has been made to apply this approach in a large-scale research program (Mynarska & Raybould, 2020). However, such attempts might be problematic given the complexity of the measurement of childbearing motivations.

Measurement of Childbearing Motivations

The CBQ (Miller, 1995), designed to measure childbearing motivations, covers a set of 50 items that represent positive and negative childbearing motivations (PCM and NCM). Respondents are asked to evaluate how desirable (for PCM) or undesirable (for NCM) the given consequences of having children are, using a 4-point scale from 1 (not at all) to 4 (very). The items are adjusted for men and women. For example, women evaluate the desirability of: “Feeling a baby move and kick inside me,” and men assess the statement “Feeling a baby move and kick inside my wife.” All items can be found in Miller (1995).
Importantly, the CBQ offers a possibility to measure childbearing motivations at different levels of specificity (Miller, 1995), from the overall strength of the PCM and NCM to specific dimensions of these motivations. The PCM scale comprises five dimensions concerning (a) joys of pregnancy, birth, and infancy; (b) instrumental values of children; (c) feeling needed and connected; (d) satisfaction of childrearing; and (e) traditional parenthood. Similarly, the NCM scales evaluate four negative aspects of having children: (a) discomforts of pregnancy and childbirth; (b) parental stress; (c) negatives of childcare; and (d) fears and worries of parenthood. The PCM/NCM dimensions were developed in an explorative way, based on correlational studies concerning reasons for having or not having a baby. Interpretations of these dimensions, substantiated by the CBQ-based research (summarized recently in Miller, 2021), refer to the positive or negative affects that underlie childbearing motivations (affectional bond for PCM, and fear and anxiety for NCM), and to different developmental periods (Miller et al., 2021). Brief descriptions of the subscales together with their abbreviated names are presented in Table 1.
Table 1
Abbreviated names and definitions of the CBQ subscales
Scale
Abbreviation
Definition
Joys of pregnancy, birth, and infancy
JoysPBI
Affectional bond with a baby that is gained through pregnancy, birth and infancy
Instrumental values of children
InstVoC
Affectional benefits associated with the early milestones of parenting
Feeling needed and connected
FeelNaC
Affectional benefits associated with having a lifelong bond with a child
Satisfaction of childrearing
SatChR
Affectional bond strengthened while parenting an older child
Traditional parenthood
TradPar
Affectional bonds with family members that develop as a result of being a parent
Discomforts of pregnancy and childbirth
DiscPaC
An injury/survival fear associated with pregnancy and childbirth
Parental stress
ParStr
The fear of weakening or losing the spousal relationship in the course of pursuing parental responsibilities
Negatives of childcare
NegChC
A narcissistic fear that is related to restrictions and unpleasantries that result from parental responsibilities
Fears and worries of parenthood
FaWPar
An altruistic fear associated with problems that can occur during child development
The CBQ has been translated from English to several other languages (e.g., Italian: Sina et al., 2010; Iranian: Pezeshki et al., 2005; or Polish: Mynarska & Rytel, 2014) and several other scales that draw on it were developed (e.g., Guedes et al., 2015; Matias & Fontaine, 2013). However, the length and complexity of the measure make its application in large-scale surveys problematic. Consequently, to the best of our knowledge, the childbearing motivation and its relation to fertility desires and intentions, have not been tested in such large-scale studies, on representative, population-based samples. Moreover, as the CBQ was developed in an explorative way, the subscales include different numbers of items (from two to eight) and vary in internal consistency (Guedes et al., 2015). The goal of our study was to develop a substantially shorter version of the CBQ and to provide first evidence on its reliability and validity using two independent samples of adults and late adolescents.

Method and Data

Procedure and Measures

We based the abbreviated version on the most recent Polish adaptation of the questionnaire (CBQ-PL; Mynarska & Rytel, 2014), which includes 14 additional items on positive (seven items) and negative motivations (seven items). They concern several aspects of parenthood not covered by the original CBQ, for example, grown-up status, material and psychological heritance (for PCM), physical exhaustion, lack of social life, or feeling unattractive after birth (for NCM). These aspects were identified in a qualitative study conducted in Poland (Mynarska, 2009), but should not be considered as specific only to the Polish cultural context. Similar items were used in a later international study of childbearing motivation (Avison & Furnham, 2015), as well as in the Portuguese Childbearing Motivation Scale (Guedes et al., 2015). The items developed in Poland were verified in an earlier study (Mynarska & Rytel, 2014).
Preparing the CBQ-SF involved three stages. First, for each subscale, we selected items most clearly reflecting the nature of the latent concept it measures. We made the decision based on the content of the items and the core description of each subscale as presented in Table 1. A priori, we decided to select three items per subscale to ensure adequate model identification (Kline, 2015). At this stage, the additional items included in the Polish adaptation of the CBQ were particularly useful to assure that the same number of items and the most central ones are included in the subscales. For instance, in the original questionnaire, the scale related to an injury fear associated with pregnancy and childbirth (DiscPaC) consisted of just two items. Similarly, the scale related to affectional benefits associated with the early milestones of parenting (InstVoC) included only two specific items, with two others related to the child’s sex.
In the second step, the selected items were tested using a sample of childless adults (Study 1). In cases where two items were evaluated as similarly appropriate for the scale (there were four such instances), alternative solutions were tested. For example, for the InstVoC scale, the following alternative items, added in the Polish adaptation, were considered: “Having a child will constitute a family” and “Having a child will make me feel like a grown-up and responsible person.” The choice between the alternative items was made based on their psychometric properties. At this stage, the final pool of items was decided upon.
The list of items included in the final version of the CBQ-SF is presented in Table 2. The items derived from the Polish adaptation of the CBQ are indicated. More information on the CBQ-SF, including the full instruction, as well as information on tested alternative items, can be found in Electronic Supplementary Material (ESM) 1. In the final stage, we verified the psychometric properties of the questionnaire on an independent sample of late adolescents (Study 2).
Table 2
Content of the items included in the final version of CBQ-SF
Subscale
Code
Item content
PCM
JoysPBI
P7
Breastfeeding / Bottle feeding a baby
 
P11
Holding and cuddling a baby
 
P3
Feeling a baby move and kick inside me / inside my wife
InstVoC
P1
Knowing that I am fertile
 
P2
Having my family and friends admire me with my baby
 
P35
*Having a child will make me feel like a grown-up and responsible person
FeelNaC
P18
Having my child provide me with companionship later in life
 
P25
Living a fuller, more enriched life through my child
 
P6
Feeling needed and useful through my child
SatChR
P21
Playing with my child
 
P23
Guiding and teaching my child
 
P30
*Watching my child grow and develop
TradPar
P14
Having a child who will carry on my family traditions
 
P15
Being the center of a large, active family
 
P16
Strengthening our marriage/relationship through a child
NCM
DiscPaC
N1
Experiencing / Seeing my wife experience the discomforts of pregnancy
 
N20
Experiencing / Seeing my wife experience the pain of childbirth
 
N22
*Constantly lacking sleep with an infant
ParStr
N3
Staining our marriage/ relationship with a baby
 
N13
Having a child who is a burden to my husband / my wife
 
N28
*Having a child will result in me having less time for my husband/ partner / Having a child will result in my wife/partner having less time for me
NegChC
N2
Being kept from my career or job by a baby / Having my wife being kept from her career or job by a baby
 
N5
Being responsible for a needy and demanding baby
 
N8
Having to put up with the mess and noise that children make
FaWPar
N10
Worrying about the health and safety of my child
 
N15
Worrying whether I am raising my child the right way
 
N19
Feeling guilty or inadequate as a parent
Items marked with an asterisk (*) come from the CBQ-PL (Mynarska & Rytel, 2014)
To determine the psychometric properties of the CBQ-SF in Study 1 and 2, we analyzed the reliability of the CBQ-SF scales and generated first evidence on their validity. Importantly, in both studies, the respondents provided their answers to all items of the CBQ (including the items added in the Polish adaptation), allowing a direct comparison of reliability of the full and short form of the questionnaire. As for the evidence on validity, we verified the factorial structure of the CBQ-SF, as well as its relationships to the measures of other motivational states, in line with the theoretical formulations of the TDIB model. In previous studies, the motivational sequence of TDIB—from PCM and NCM, through childbearing desires, to intentions—was documented using the full version of the CBQ (e.g., Miller, 1995, 2011; Mynarska & Rytel, 2018; Pezeshki et al., 2005; for a review see Miller, 2021). Therefore, we found it pivotal to document that the CBQ-SF can replicate these findings.
In Study 1 and 2, additional items on childbearing desire and intention were included. Childbearing desire was measured with three items: (a) “How much would you like to have a child/children?”; (b) “How important for you is to have a child/children?”; and (c) “How much would having a child/children make you happy?” The childbearing intention scale consisted of two questions: (a) “Considering your attitude towards children, but also your life situation and other plans for your future life, are you intending (planning) to have a child/children within the next three years?”; (b) “In your opinion, how likely is it for you to have a child/children within the next three years?” The items were rated by participants on a 10-point scale (with zero indicating the weakest and 10—the strongest childbearing desire or intention). These scales have shown excellent reliability in previous studies in Poland (Cronbach’s α between 0.86 and 0.95; Mynarska & Rytel, 2014, 2018).

Participants

To develop the CBQ-SF, we used anonymized secondary data collected in Poland in 2013 (Mynarska & Rytel, 2018, 2020) and 2016 (Mynarska & Rytel, 2022). The data was obtained in the research projects, funded by the Polish National Science Center (grant numbers: 2015/17/B/HS4/02086 and 2011/03/D/HS4/05358). Ethics self-assessment was included in the project proposals in both cases and accepted by the reviewers. Data collection procedures followed institutional ethical guidelines and complied with the principles of the Declaration of Helsinki. For the secondary use of data, no ethical approval was required by the Institutional Review Board.

Study 1

In Study 1, we analyzed data from 939 childless adults of Polish origin, aged from 25 to 44. The sample comprised 470 women with a mean age of M = 33.84 (SD = 4.48), and 469 men, with a mean age of M = 34.01 (SD = 4.61). The data was collected in 2013 by the external research company ARC Rynek i Opinia, which is certified by the Polish Association of Public Opinion and Market Research Firms, and adheres to the ICC/ESOMAR Code. The target population was defined as childless men and women aged 25–44. To assure heterogeneity of the sample, it was stratified by gender, age and place of residence (size of the municipality and region). For each stratum, respondents were randomly selected from the database of the research agency (online panel). However, in some regions, the online panel did not provide a sufficient number of respondents, especially in the older age-range. Consequently, additional snowball sampling was allowed to achieve the planned sample size. Approximately 15% of the sample was recruited this way. Demographic characteristics of the sample are provided in Table 3.
Table 3
Sample characteristics in Study 1
Variable
Categories
Men
Women
n
%
n
%
Union status
Married
136
29.0
144
30.6
 
Cohabitating
102
21.7
123
26.2
 
Living-Apart-Together
86
18.3
74
15.7
 
Single
145
30.9
129
27.4
Education
Basic vocational or lower
67
14.3
35
7.4
 
Secondary
162
34.5
104
22.1
 
Postsecondary, bachelor’s degree or higher
240
51.2
331
70.4
Place of residence
Village
39
8.3
43
9.1
 
City up to 50,000 residents
59
12.6
70
14.9
 
City with 50 to 99,000 residents
96
20.5
101
21.5
 
City with 100 to 199,000 residents
43
9.2
40
8.5
 
City with 200 to 499,000 residents
61
13.0
38
8.1
 
City with 500,000 or more residents
171
36.5
178
37.9
The respondents were administered a set of self-report measures, either face-to-face (computer-assisted self-interview, 314 cases) or online (computer-assisted website-interview, 625 cases). In both modes of data collection, informed consent was obtained from the respondents as they access the survey. The respondents did not receive any direct compensation for their participation, however those who were registered in the online panel earned loyalty points that could be redeemed for money or transferred to a charity organization of the respondent’s choice (1 PLN for 1 point, payable if at least 50 points were collected, which required several surveys to be completed in the panel).

Study 2

In Study 2, we analyzed data from 1803 childless late adolescents of Polish origin, aged from 18 to 20. The sample comprised of 1025 women (Mage = 18.22, SDage = 0.43) and 778 men (Mage = 18.45, SDage = 0.54). Detailed demographic characteristics of the sample are presented in Table 4. The data were collected in secondary schools across Poland. In each of six macro-regions of Poland, an invitation letter to participate in the study was sent to different types of schools (general, professional, and vocational) in large (over 100k residents) and small municipalities (in total: 225 invitations). The exact locations were selected to minimize the costs of traveling (i.e., easy access from Warsaw), but a large group of investigators (15 psychology students, studying for a master’s degree) allowed a wide range of cities to be covered. In total, 51 schools in 20 different municipalities were covered in the study. In each of the schools, two or three classes were randomly selected and the students were asked to complete a pen-and-paper questionnaire. The aims and scope of the study, including its voluntary character and anonymity, were explained orally. The questionnaire was administered only to the students, who were of legal age and gave their informed consent to participate in the study. The respondents did not receive any direct compensation for their participation in the study, but those who provided their email addresses were included in the prize draw (29 vouchers of approximately 10 to 25 EUR to purchase books, CDs, or games online).
Table 4
Sample characteristics in study 2
Variable
Categories
Men
Women
n
%
n
%
Type of secondary school
General
404
51.9
692
67.5
 
Vocational
58
7.5
52
5.1
 
Professional
312
40.1
275
26.8
 
No information
4
0.5
6
0.6
Place of residence
Village
73
9.4
72
7
 
City up to 50,000 residents
258
33.2
332
32.4
 
City with 50 to 99,000 residents
60
7.7
117
11.4
 
City with 100 to 199,000 residents
55
7.1
115
11.2
 
City with 200 to 499,000 residents
204
26.2
230
22.4
 
City with 500,000 or more residents
128
16.5
159
15.5

Data Analysis

To assess the reliability of the scales, we tested internal consistency using Cronbach’s α (1951) and McDonald’s ω (1999). We took into consideration that although Cronbach’s α is the most commonly reported reliability coefficient, many methodologists consider McDonald’s ω to be a preferable estimator of a scale’s reliability due to its less restrictive assumptions (Hayes & Coutts, 2020; McNeish, 2018; Peters, 2014; Revelle & Zinbarg, 2009; Trizano-Hermosilla & Alvarado, 2016; Widaman et al., 2011). As recommended for ordinal data (Elosua & Zumbo 2008; Gadermann et al., 2012; Zumbo et al., 2007) we used polychoric correlations to compute ordinal versions of α and ω, as well as ordinal average inter-item correlations.
To verify the underlying structure of the CBQ-SF we conducted confirmatory factor analysis (CFA). As we were most of all interested in subdimensions of the PCM and NCM, we specified two separate models, for the two dimensions. The PCM and NCM are conceptualized as orthogonal dimensions in the TDIB model (Miller, 1995) and their distinctive character has been documented in previous studies, including ones conducted in Poland (Miller et al., 2021; Mynarska & Rytel, 2014, 2018). To confirm the structure of PCM, we tested three possible solutions: (a) a baseline unidimensional model where all 15 items loaded one general factor (i.e., PCM); (b) a five-factor model that contained five dimensions of PCM (i.e., JoysPBI, InstVoC, FeelNaC, SatChR, and TradPar); and (c) a final model with five first-order factors and one second-order factor. Similarly, for NCM we tested: (a) a unidimensional model where 12 items loaded the general factor of NCM; (b) a four-factor model that included four dimensions of NCM (i.e., NegChC, FaWPar, DiscPaC, and ParStr); and (c) a final solution with four first-order factors and one second-order factor. The factors were not constrained for orthogonality. In line with recommendations of Beaujean (2014) and Brown (2015), before proceeding with second-order structures, we evaluated lower-order models to ensure that correlations between factors are strong and therefore a higher-order solution would be appropriate. To account for the ordinal nature of CBQ items, we used polychoric correlations as an input and diagonally weighted least squares (DWLS) estimator to obtain fit measures. The model fit was assessed with the root-mean-square error of approximation (RMSEA), standardized root-mean-square residual (SRMR), Tucker–Lewis index (TLI), and comparative fit index (CFI). Values ≤ 0.08 for RMSEA and SRMR, and values ≥ 0.90 for CFI and TLI, indicated good fit to the data (Byrne, 2010; Gana & Broc, 2019).
Finally, once the goodness of the PCM/NCM measurement was established, we employed structural equation modeling (SEM) to investigate the relationship between childbearing motivations and childbearing desire and intention. We adopted a two-phase strategy in accordance with Mueller and Hancock’s (2008, 2018) recommendations and separated structural equation models into their measurement and structural parts. Given that the measurement model for the PCM and NCM was verified in the previous step, we specified these as latent variables being measured by a single indicator—a composite score created by summing items corresponding to each scale. To take the measurement error into account, the residual variance of each scale was fixed to (1 − α) × Scale Variance (Hayduk, 1987; Sagan & Pawełek, 2014). Next, we specified the structural portion of the model (i.e., PCM/NCM predicting childbearing desire, and desire predicting childbearing intention), as well as the measurement part concerning childbearing desire and intention. In Study 1, we performed SEM using a maximum likelihood estimator since the normality assumption for items and subscales was satisfied (skewness and kurtosis within −2 and +2 range, Gravetter & Wallnau, 2014; see ESM 2a). Due to violations of normality assumption (kurtosis > 2; see ESM 2b) in Study 2 we fitted the model using a robust maximum likelihood estimator with Satorra–Bentler (1994) correction. All analyses were conducted on the final pool of items. Analyses were performed in RStudio (RStudio Team, 2020) with the lavaan (Rosseel, 2012), psych (Revelle, 2021), and Hmisc (Harrell, 2022) packages. To aid transparency of our results, the data, syntax, and other electronic supplementary materials are available at https://osf.io/f73jq/?view_only=d24b902fbac54ee6a0a4b299ede23396.

Results

Study 1

In the first study, we tested alternative items in the case of four subscales (cf. ESM 1). For the alternative versions, we compared internal consistencies, item-total correlations, factor loadings in the CFAs, as well as correlations between the items and childbearing desire and intention. The psychometric properties of the final solution are presented in subsequent sections.

Descriptive statistics, bivariate correlations, and internal consistency

The PCM subscales yielded either good or excellent reliability estimates (ω ≥ 0.81), whereas for the NCM subscales reliability estimates were acceptable (ω ≥ 0.76). Cronbach’s α ranged from 0.70 (for FaWPar) to 0.94 (for SatChR). Full reliability information as well as descriptive statistics and bivariate correlations between CBQ-SF scales are presented in Table 5. For comparison, in Table 5 we also included reliability estimates for the full CBQ-PL.
Table 5
Descriptive statistics, correlation coefficients, and reliability estimates for CBQ-SF scales in study 1
Variable
1
2
3
4
5
6
7
8
9
10
11
1. DiscPaC
          
2. NegChC
0.67
         
3. ParStr
0.57
0.66
        
4. FaWPar
0.52
0.47
0.51
       
5. FeelNaC
−0.18
−0.30
−0.22
0.00
      
6. InstVoC
−0.18
−0.18
−0.13
−0.01
0.70
     
7. JoysPBI
−0.28
−0.38
−0.28
−0.05
0.76
0.65
    
8. SatChR
−0.22
−0.34
−0.27
−0.03
0.80
0.59
0.79
   
9. TradPar
−0.20
−0.24
−0.18
−0.05
0.78
0.74
0.64
0.68
  
10. PCM
−0.24
−0.33
−0.24
−0.03
0.90
0.84
0.88
0.88
0.88
 
11. NCM
0.84
0.82
0.83
0.72
−0.23
−0.18
−0.31
−0.27
−0.22
−0.27
M
2.71
2.29
2.15
2.55
3.08
2.58
3.06
3.36
2.75
2.97
2.46
SD
0.83
0.84
0.83
0.82
0.89
0.90
0.90
0.86
0.94
0.79
0.68
α
0.78
0.79
0.77
0.70
0.89
0.81
0.91
0.94
0.89
0.96
0.90
ω
0.79
0.80
0.77
0.76
0.89
0.81
0.91
0.94
0.89
0.97
0.92
PMIIC
0.69
0.71
0.69
0.63
0.81
0.72
0.84
0.90
0.82
0.67
0.48
CBQ-PL
α
0.75
0.92
0.78
0.84
0.93
0.83
0.93
0.94
0.92
0.98
0.96
PMIIC polychoric mean inter-item correlation, PCM Positive Childbearing Motivation, NCM Negative Childbearing Motivation
Non-significant correlation coefficients are grayed. All other correlations are significant at p < 0.001. α = ordinal Cronbach’s alpha; Ω = ordinal McDonald’s omega. Names of CBQ-SF subscales as in Table 1. The last row shows the estimates for the full version of the CBQ-PL in the same sample

Factorial validity

The CFAs results are reported in Table 6. For both PCM and NCM, the unidimensional model showed marginal fit to the data. For PCM, the five-factor solution provided the best fit, however, the final second-order model also fitted to the data well. For NCM, both alternative models were plausible. We selected the second-order model as an optimal one since this structure is well-established in the literature and the correlations between subscales within the NCM/PCM dimensions were either strong or moderate (see Table 5). Final models with their standardized factor loadings are depicted in Figs. 2 and 3. Overall, these results supported our expectations about the multidimensional and hierarchical structure of childbearing motivation.
Table 6
Fit indices for confirmatory factor analyses in Study 1
Model
χ2
df
TLI
CFI
SRMR
RMSEA [90% CI]
Positive Childbearing Motivation
 Unidimensional model
766.97
90
0.992
0.993
0.061
0.090 [0.084, 0.095]
 Five-factor model
236.06
80
0.998
0.998
0.034
0.046 [0.039, 0.053]
 Second-order model
449.12
85
0.996
0.996
0.048
0.068 [0.061, 0.074]
Negative Childbearing Motivation
 Unidimensional model
453.47
54
0.976
0.980
0.065
0.089 [0.081, 0.096]
 Four-factor model
243.84
48
0.987
0.990
0.051
0.066 [0.058, 0.074]
 Second-order model
272.09
50
0.985
0.989
0.053
0.069 [0.061, 0.077]
TLI Tucker–Lewis index, CFI comparative fit index, SRMR standardized root-mean-square residual, RMSEA root-mean-square error of approximation 90% CI = 90% confidence interval
All χ2 tests were significant at p < 0.001
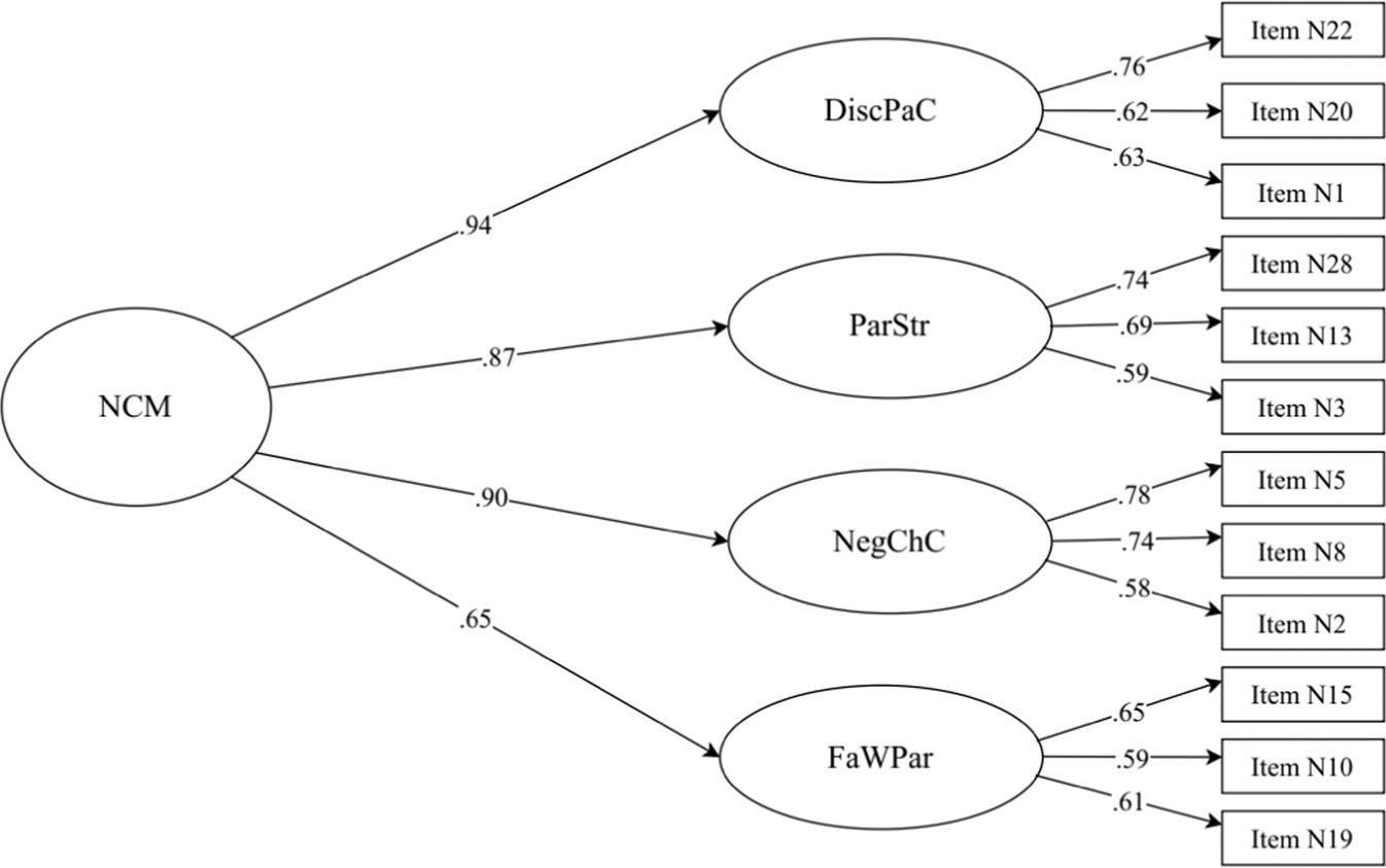
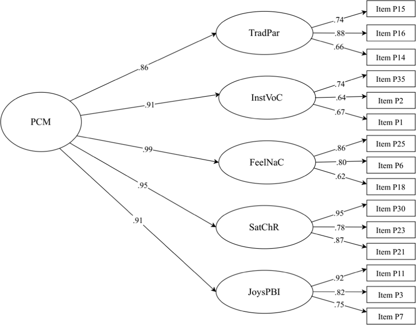
Fig. 2
Second-order model of positive childbearing motivation (PCM) in Study 1. Statistics presented are standardized factor loadings. All parameters are significant at p < 0.001. Items are numbered as in Table 2. Names of the first-order factors are abbreviated as in Table 1
Afbeelding vergroten
Fig. 3
Second-order model of negative childbearing motivation (NCM) in Study 1. Statistics presented are standardized factor loadings. All parameters are significant at p < 0.001. Items are numbered as in Table 2. Names of the first-order factors are abbreviated as in Table 1
Afbeelding vergroten

External validity: relations with childbearing desire and intention

The structural equation model where NCM and PCM predicted childbearing desire, and desire predicted intention, revealed a very good fit to the data, χ2(12) = 24.26, p = 0.02; CFI = 0.998; TLI = 0.996; RMSEA = 0.033, 90% CI [0.013, 0.052]; SRMR = 0.009. As depicted in Fig. 4, in line with theoretical assumptions, PCM and NCM showed contradictory patterns of association with childbearing desire, with PCM predicting childbearing desire positively, and NCM—negatively. This model explained 61% of the variance in childbearing desire. Moreover, desire was a strong positive predictor of childbearing intention and explained 58% of its variability. PCM and NCM were negatively and weakly correlated.
Fig. 4
Structural equation model of positive (PCM) and negative (NCM) childbearing motivation predicting childbearing desire, and childbearing desire predicting intention in Study 1. All estimates are standardized and significant at p < 0.001. Des1-Des3 refer to the items measuring childbearing desire and Int1-Int2—to the items measuring childbearing intention. PCM/NCM score refers to the sum of items’ scores corresponding to each scale
Afbeelding vergroten

Study 2

In Study 2, only the final version of the CBQ-SF, as developed in Study 1, was tested.

Descriptive statistics, bivariate correlations, and internal consistency

In Study 2, McDonald’s ω ranged from 0.73 to 0.91 for PCM subscales, and from 0.71 to 0.75 for NCM subscales. In line with Study 1, ordinal Cronbach’s α were above 0.70 for all subscales except for FaWPar (α = 0.62). Overall, high internal consistency of the CBQ-SF was confirmed. Descriptive statistics, bivariate correlations, and reliability coefficients for the CBQ-SF are reported in Table 7.
Table 7
Descriptive statistics, correlation coefficients, and reliability estimates for CBQ-SF scales in study 2
Variable
1
2
3
4
5
6
7
8
9
10
11
1. DiscPaC
          
2. NegChC
0.58
         
3. ParStr
0.47
0.51
        
4. FaWPar
0.39
0.33
0.39
       
5. FeelNaC
−0.23
−0.39
−0.20
−0.09
      
6. InstVoC
−0.15
−0.27
−0.14
−0.09
0.65
     
7. JoysPBI
−0.30
−0.45
−0.25
−0.12
0.68
0.60
    
8. SatChR
−0.28
−0.46
−0.25
−0.11
0.71
0.52
0.72
   
9. TradPar
−0.17
−0.26
−0.10
−0.08
0.66
0.63
0.56
0.61
  
10. PCM
−0.27
−0.43
−0.21
−0.12
0.85
0.81
0.85
0.84
0.82
 
11. NCM
0.78
0.76
0.78
0.64
−0.32
−0.22
−0.39
−0.38
−0.22
−0.36
M
2.86
2.38
2.36
2.73
3.16
2.72
3.07
3.53
2.95
3.09
2.58
SD
0.78
0.80
0.86
0.82
0.76
0.81
0.82
0.67
0.79
0.65
0.62
α
0.70
0.74
0.72
0.62
0.80
0.72
0.87
0.90
0.80
0.94
0.86
ω
0.72
0.75
0.72
0.71
0.81
0.73
0.87
0.91
0.80
0.96
0.88
PMIIC
0.63
0.66
0.64
0.57
0.71
0.64
0.79
0.84
0.71
0.56
0.39
CBQ-PL
α
0.71
0.88
0.74
0.75
0.89
0.73
0.89
0.89
0.87
0.97
0.94
PMIIC polychoric mean inter-item correlation, PCM Positive Childbearing Motivation, NCM Negative Childbearing Motivation
All correlations are significant at p < 0.001, α = ordinal Cronbach’s alpha, Ω = ordinal McDonald’s omega, Names of CBQ-SF subscales as in Table 1. The last row shows the estimates for the full version of the CBQ-PL in the same

Factorial Validity

The unidimensional model of PCM showed marginal fit to the data, suggesting a multifactor solution (see Table 8). Alternative five-factor and second-order models revealed very good fit to the data. Similarly, the unidimensional solution for NCM was rejected due to poor fit, while alternative solutions revealed comparably good fit to the data. These results supported the theoretical structure proposed for the CBQ. Standardized factor loadings for final solutions are presented in Figs. 5 and 6.
Table 8
Fit indices for confirmatory factor analyses in study 2
Model
χ2
df
TLI
CFI
SRMR
RMSEA [90% CI]
Positive childbearing motivation
 Unidimensional model
985.32
90
0.987
0.989
0.059
0.074 [0.070, 0.079]
 Five-factor model
440.14
80
0.994
0.996
0.039
0.050 [0.045, 0.055]
 Second-order model
644.99
85
0.992
0.993
0.049
0.060 [0.056, 0.065]
Negative childbearing motivation
 Unidimensional model
863.30
54
0.942
0.953
0.076
0.091 [0.086, 0.097]
 Four-factor model
459.11
48
0.967
0.976
0.058
0.069 [0.063, 0.075]
 Second-order model
511.17
50
0.964
0.973
0.061
0.072 [0.066, 0.077]
TLI Tucker–Lewis index, CFI comparative fit index, SRMR standardized root-mean-square residual, RMSEA root-mean-square error of approximation 90% CI = 90% confidence interval
All χ2 tests were significant at p < 0.001
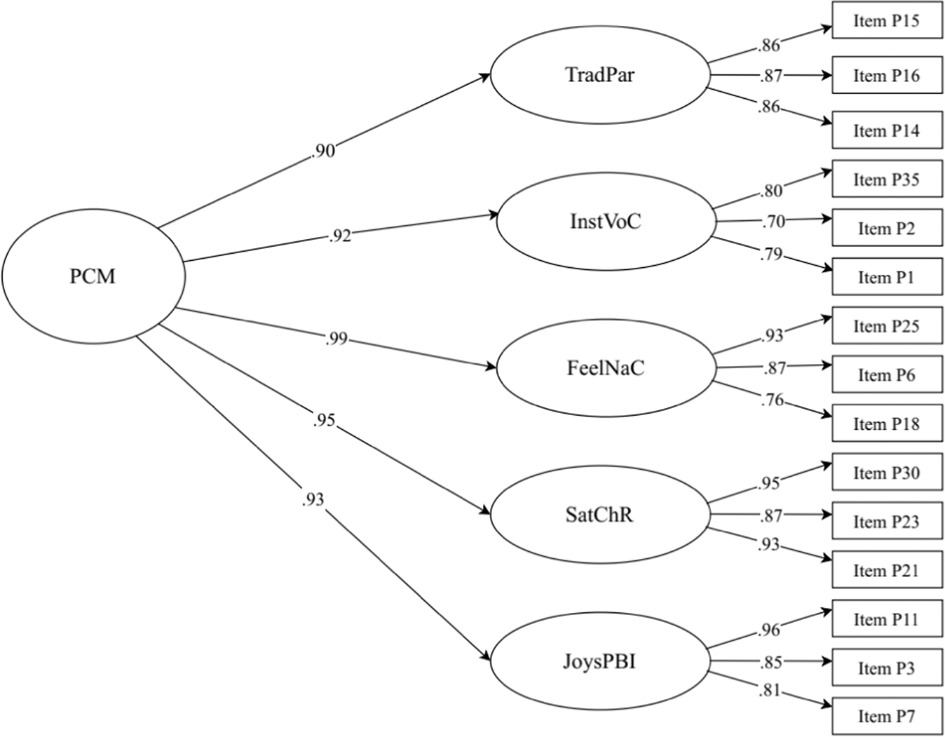
Fig. 5
Second-order model of positive childbearing motivation (PCM) in Study 2. Statistics presented are standardized factor loadings. All parameters are significant at p < 0.001. Items are numbered as in Table 2. Names of the first-order factors are abbreviated as in Table 1
Afbeelding vergroten
Fig. 6
Second-order model of negative childbearing motivation (NCM) in Study 2. Statistics presented are standardized factor loadings. All parameters are significant at p < 0.001. Items are numbered as in Table 2. Names of the first-order factors are abbreviated as in Table 1
Afbeelding vergroten

External Validity: Relations with Childbearing Desire and Intention

The structural equation model where NCM and PCM predicted childbearing desire, and desire predicted intention showed a satisfactory fit, χ2(12) = 113.03, p < 0.001; CFI = 0.987; TLI = 0.978; RMSEA = 0.068, 90% CI [0.057, 0.080]; SRMR = 0.027. Similar to Study 1 and in accordance with the TDIB model, the PCM was a positive predictor of childbearing desire and NCM predicted childbearing desire negatively (see Fig. 7). A total of 57% of the variance in childbearing desire was explained by this model. Further, childbearing desire was a significant but weak predictor of intention and explained approximately 13% of its variance. As in Study 1, the PCM and NCM showed negative correlation.
Fig. 7
Structural equation model of positive (PCM) and negative (NCM) childbearing motivation predicting childbearing desire, and childbearing desire predicting intention in Study 2. All estimates are standardized and significant at p < 0.001. Des1-Des3 refer to the items measuring childbearing desire and Int1-Int2—to the items measuring childbearing intention. PCM/NCM score refers to the sum of items’ scores corresponding to each scale
Afbeelding vergroten

Summary and Discussion

The purpose of this study was to create an abbreviated version of the CBQ, originally developed by Miller (1995) to measure childbearing motivations. It was crucial that the CBQ-SF permits measurement of the overall strength of PCM and NCM as well as of their subdimensions. Such multidimensionally is theoretically grounded in Miller’s TDIB model (1994, 1995). The importance of distinguishing different aspects of childbearing motivations was also stressed by other researchers (e.g., Guedes et al., 2015).
The first selection of items was based on the theoretical description of subdimensions of PCM and NCM (Miller et al., 2021). To achieve the desired psychometric properties, in the CBQ-SF, we tested several alternative solutions and also introduced new items recently developed in the Polish context (Mynarska & Rytel, 2014). The development and evaluation of the CBQ-SF was carried out on the sample of Polish childless adults (Study 1). Then, we psychometrically cross-validated the final version of CBQ-SF on a sample of childless late adolescents (Study 2).
The internal consistency of PCM, NCM, and their respective subscales was good to excellent, similar to the estimates obtained for the CBQ-PL (Mynarska & Rytel, 2014, 2018) and CBQ (Miller, 1995; Miller et al., 2008). In fact, three of the subscales (SatChR, TradPar, and DiscPaC) in CBQ-SF showed considerably larger reliability estimates than those shown for the full version by Miller et al. (2008). The PCM and its subscales performed slightly better than the scales related to negative motivations and this result is also consistent with earlier studies examining the original and translated versions of the CBQ (Jagannathan, 2006; Miller, 1995; Miller et al., 2008; Mynarska & Rytel, 2014; Pezeshki et al., 2005; Sina et al., 2010; Van Egeren, 2003). Overall, the introduction of new items together with focusing on the central ones for each of the subscales resulted in a highly consistent and economic measure of childbearing motivations. Consequently, the CBQ-SF can be applied to measure childbearing motivation at the most detailed level (Miller, 1995), allowing identification of an individual’s motivational profile (Guedes et al., 2015).
To test the factorial structure of the scale, we performed a series of CFAs. Our results supported the hypothesized multidimensional and hierarchical structure of the CBQ-SF. Childbearing motivation as measured by the selected 27 items comprises two relatively independent unipolar dimensions: PCM and NCM. Within these broad dimensions, specific aspects can be distinguished. In our study, we confirmed the five-factor structure of PCM, as well as the existence of four factors within NCM. The overview of factor loadings in the CFAs provided further support for our item selection for each subdimension.
Finally, we demonstrated that the CBQ-SF can be meaningfully used to study the process of reproductive decision-making within the TDIB model (Miller, 1994), particularly in terms of the motivations-desire-intention relationship. The results of SEM confirmed these links in both samples. The PCM was a positive predictor of childbearing desire, while the NCM was negatively related to it, and childbearing desire predicted intention to become a parent. Several details need to be highlighted in these results.
First, in both analyzed samples, we found a negative, albeit low correlation between PCM and NCM. While this finding is not in line with theoretical assumptions, it is not altogether unexpected. A recent comparison of PCM–NCM correlation coefficients in different samples in the US, Iran and Poland revealed a variation in the PCM–NCM relationship across these countries (Miller et al., 2021). Interestingly, in the US and Poland, the correlations were—depending on the sample—close to zero or negative, while the Iranian data showed close to zero or positive correlations. Although the correlations, if they occurred, were generally low, these findings suggested that the relationship between PCM and NCM needs to be examined in more detail. The question remains open under what (macro or micro level) circumstances people’s motivations towards childbearing are polarized or ambivalent.
Second, we found the NCM to be a considerably weaker predictor of childbearing desire than the PCM, which means that in some cases perceiving negative aspects of parenthood as highly unwanted was not necessarily related to a lower desire to have a child. This finding is consistent with previous results based on the original and translated versions of CBQ (Miller, 1995; Mynarska & Rytel, 2014; Pezeshki et al., 2005). It is possible that expressing concerns about having children (high scores on selected NCM subscales) simply indicates a higher sense of awareness and responsibility in a decision to have a child. In fact, some studies have shown that one NCM subscale (FaWPar) is positively linked to childbearing desire (Miller et al., 2000; Mynarska & Rytel, 2020). A possible explanation for this result is that the FaWPar scale relates to the altruistic fear for children rather than to the narcissistic fear, which is central to other NCM subscales (cf. Table 1). The content of this dimension may account for the slightly lower internal consistency of the NCM scale compared to PCM. It should also be noted that FaWPar showed the lowest reliability coefficients in both our samples (ω: 0.71–0.76). Overall, the FaWPar subscale and its relation to other childbearing motivations should be carefully considered in future studies, using the short as well as full versions of the CBQ.
Finally, as our structural models covered motivations, desire and intention, the relation between the two latter constructs should be noted. Even though this relation is not central for the purpose of our study, it is noteworthy that it was markedly weaker in the cross-validation sample. This finding can be attributed to the age of the participants, who at the time of data collection were at the onset of emerging adulthood (Arnett, 2000). This developmental period is characterized mainly by identity exploration, self-absorption, and instability in terms of work, education, and relationships (Santrock, 2019). Typically, parenthood is postponed until these aspects of an individual’s life are established. Only then is childbearing intention, namely a concrete, feasible plan to have a child in the foreseeable future, formed (Hayford, 2009; Rackin & Bachrach, 2016).
Some limitations to this study need to be considered. First, even though the samples were heterogenous in terms of sex, age, socio-economic background and place of residence, they consisted of childless individuals only. The original CBQ showed good psychometric properties in studies on those with and without children (Miller, 1994, 1995), but the same needs to be verified for the short form. Second, the data collection in both studies was limited to self-reported questionnaires and cross-sectional design. Although addressing these issues goes beyond the scope of this paper, comprehensive, longitudinal investigations are needed to fully validate the causality in the TDIB model. Further, the presented results are limited to the Polish context. Since additional Polish items, absent from the CBQ, were used in the CBQ-SF, it is not possible to corroborate our findings with the existing US or Iranian data. It is crucial that our short measure is validated in other cultural contexts to verify that the aspects of childbearing reflected in the newly introduced items are important among other nationalities.
Finally, as we developed the CBS-SF based on the existing data, we were not able to test potential new items. The subscale related to discomforts of pregnancy and delivery (DiscPaC)—which originally consisted of just two items—was supplemented with the additional Polish item on parents’ lack of sleep when a child is born, as this item was the only one available that relates to early physical consequences of childbearing. While the expanded subscale performed well, another item, directly related to pregnancy experiences could possibly further improve its properties: “Having a pregnancy that interferes with my health/Seeing a pregnancy interferes with my wife’s health.” Moreover, it is likely that since the data collection (2013 and 2016), some new aspects of childbearing have become relevant. In particular, we were not able to consider any new NCM items related to current global changes, for example, fear for the child’s life in times of climate change or a pandemic (Aassve et al., 2020; Lindberg et al., 2020). Future studies are needed to determine how global changes translate into individuals’ decision about becoming a parent.
Despite these limitations, the CBQ-SF has proven to be a feasible and psychometrically sound measure to assess childbearing motivations. It can be successfully used to establish the relation of these motivations to other elements in the process of reproductive decision-making (i.e., childbearing desires and intentions) in different developmental periods (from late adolescence to middle adulthood). Importantly, the CBQ-SF meets the recommended criteria for pragmatic measures in public health research: it is easy to use and broadly applicable, brief, inexpensive, unlikely to cause harm, related to theory, and facilitates research on the topic that is important to various stakeholders (Glasgow, 2013; Glasgow & Riley, 2013). Consequently, it can be successfully used to support the design and implementation of evidence-based policies, preventive actions, or psychological interventions in the area of family planning. Given that sustaining low fertility is one of the main concerns for policymakers (Wilkins, 2019), the CBQ-SF might be particularly useful as it allows to look deeply into psychological determinants of childlessness (or parenthood). Additionally, the CBQ-SF can be applied in a range of psychological interventions. For individuals, it can help to identify the predictors of perinatal depressive and anxiety symptoms. For couples, the CBQ-SF may be valuable for recognizing the underlying roots of the relationship crisis related to inconsistent childbearing motivations between partners. Finally, the CBQ-SF gives insight into specific sources of parental anxiety, anger or dissatisfaction—emotions that may potentially disturb the developing patterns of parent-child interactions. These, in turn, have a crucial impact on a child’s emotional development (Bowlby, 1988; Schore, 2015), specifically in terms of the security of the child’s attachment (Miller et al., 2002; Miller et al., 2008; Miller et al., 2009). Thus, we recommend that the CBQ-SF be used by practitioners in individual and couples/family therapy settings. Once different motivational profiles and their consequences are recognized, these individuals, couples and families may benefit from special guidance and support.

Supplementary information

The online version contains supplementary material available at https://doi.org/10.1007/s10826-022-02497-6.

Compliance with Ethical Standards

Conflict of Interest

The authors declare no competing interests.

Ethics Approval

All procedures performed in studies were in accordance with the ethical standards of the institutional review board and with the principles of Helsinki Declaration. Informed consent was obtained from all individual participants involved in studies.
Open Access This article is licensed under a Creative Commons Attribution 4.0 International License, which permits use, sharing, adaptation, distribution and reproduction in any medium or format, as long as you give appropriate credit to the original author(s) and the source, provide a link to the Creative Commons license, and indicate if changes were made. The images or other third party material in this article are included in the article’s Creative Commons license, unless indicated otherwise in a credit line to the material. If material is not included in the article’s Creative Commons license and your intended use is not permitted by statutory regulation or exceeds the permitted use, you will need to obtain permission directly from the copyright holder. To view a copy of this license, visit http://creativecommons.org/licenses/by/4.0/.
Publisher’s note Springer Nature remains neutral with regard to jurisdictional claims in published maps and institutional affiliations.
share
DELEN

Deel dit onderdeel of sectie (kopieer de link)

  • Optie A:
    Klik op de rechtermuisknop op de link en selecteer de optie “linkadres kopiëren”
  • Optie B:
    Deel de link per e-mail
Titel
A Short Measure of Childbearing Motivations: Development and Psychometric Evaluation in Polish Samples of Adults and Adolescents
Auteurs
Izabela Huczewska
Joanna Leśniak
Monika Mynarska
Warren B. Miller
Publicatiedatum
01-12-2022
Uitgeverij
Springer US
Gepubliceerd in
Journal of Child and Family Studies / Uitgave 6/2023
Print ISSN: 1062-1024
Elektronisch ISSN: 1573-2843
DOI
https://doi.org/10.1007/s10826-022-02497-6
go back to reference Aassve, A., Cavalli, N., Mencarini, L., Plach, S., & Bacci, M. L. (2020). The COVID-19 pandemic and human fertility. Science, 369(6502), 370–371. https://doi.org/10.1126/science.abc9520.CrossRefPubMed
go back to reference Alexander, K. A., Arrington Sanders, R., Grace, K. T., Thorpe, R. J., Doro, E., & Bowleg, L. (2019). “Having a child meant I had a real life”: Reproductive coercion and childbearing motivations among young black men living in Baltimore. Journal of Interpersonal Violence, 36, 17–18. https://doi.org/10.1177/0886260519853400.CrossRef
go back to reference Arnett, J. J. (2000). Emerging adulthood: A theory of development from the late teens through the twenties. American Psychologist, 55(5), 469–480. https://doi.org/10.1037/0003-066X.55.5.469.CrossRefPubMed
go back to reference Avison, M., & Furnham, A. (2015). Personality and voluntary childlessness. Journal of Population Research, 32(1), 45–67.CrossRef
go back to reference Beaujean, A. A. (2014). Latent variable modeling using R: A step-by-step guide. Routledge.
go back to reference Becker, G. S. (1960). An economic analysis of fertility. In National Bureau of Economic Research. Demographic and economic change in developed countries. Princeton University Press.
go back to reference Becker, G. S. (1965). A theory of the allocation of time. The Economic Journal, 75(299), 493–517. https://doi.org/10.2307/2228949.CrossRef
go back to reference Becker, G. S. (1986). The economic approach to human behavior. In J. Easter (Ed.), Rational choice. Basil Blackwell.
go back to reference Bernardi, L., Mynarska, M. & Rossier, C. (2015). Uncertain, changing and situated fertility intentions: A qualitative analysis. In D. Philipov, A. Liefbroer & J. Klobas (Eds.), Reproductive decision-making in a macro-micro perspective (pp. 113–139). Netherlands: Springer. https://doi.org/10.1007/978-94-017-9401-5_5.
go back to reference Bloom, T. L., Mosher, W., Alhusen, J., Lantos, H., & Hughes, R. B. (2017). Fertility desires and intentions among US women by disability status: Findings from the 2011–2013 National Survey of Family Growth. Maternal and Child Health Journal, 21(8), 1606–1615. https://doi.org/10.1007/s10995-016-2250-3.CrossRefPubMedPubMedCentral
go back to reference Bowlby, J. (1988). A secure base: Parent-child attachment and healthy human development. Basic Books.
go back to reference Brown, T. A. (2015). Confirmatory factor analysis for applied research. Guilford Publications.
go back to reference Burch, T. K. (1980). Decision making theories in demography: An introduction. In T. K. Burch (Ed.), Demographic behavior: Interdisciplinary perspective on decision-making (pp. 1–22). Westview Press.
go back to reference Byrne, B. M. (2010). Structural equation modeling with AMOS: Basic concepts, applications, and programming (2nd ed.). Routledge/Taylor & Francis Group.
go back to reference Cronbach, L. J. (1951). Coefficient alpha and the internal structure of tests. Psychometrika, 16, 297–334. https://doi.org/10.1007/BF02310555.CrossRef
go back to reference Crosbie, P. V. (1986). Rationality and models of reproductive decision–making. Culture and Reproduction, 30–58.
go back to reference de Bruijn, B. J. (1999). Foundations of demographic theory Choice, process, context [Doctoral dissertation, University of Groningen].
go back to reference Dommermuth, L., Klobas, J., & Lappegård, T. (2011). Now or later? The theory of planned behavior and timing of fertility intentions. Advances in Life Course Research, 16(1), 42–53. https://doi.org/10.1016/j.alcr.2011.01.002.CrossRef
go back to reference Elosua, P., & Zumbo, B. D. (2008). Reliability coefficients for ordinal response scales. Psicothema, 20(4), 896–901.
go back to reference Gadermann, A. M., Guhn, M., & Zumbo, B. D. (2012). Estimating ordinal reliability for Likert-type and ordinal item response data: A conceptual, empirical, and practical guide. Practical Assessment, Research, and Evaluation, 17(1), 3 https://doi.org/10.7275/n560-j767.CrossRef
go back to reference Gana, K., & Broc, G. (2019). Structural equation modeling with lavaan. John Wiley & Sons.
go back to reference Glasgow, R. E. (2013). What does it mean to be pragmatic? Pragmatic methods, measures, and models to facilitate research translation. Health Education & Behavior, 40(3), 257–265. https://doi.org/10.1177/1090198113486805.CrossRef
go back to reference Glasgow, R. E., & Riley, W. T. (2013). Pragmatic measures: What they are and why we need them. American Journal of Preventive Medicine, 45(2), 237–243. https://doi.org/10.1016/j.amepre.2013.03.010.CrossRefPubMed
go back to reference Gravetter, F., & Wallnau, L. (2014). Essentials of statistics for the behavioral sciences (8th ed.). Wadsworth.
go back to reference Gray, E., Evans, A., & Reimondos, A. (2013). Childbearing desires of childless men and women: When are goals adjusted? Advances in Life Course Research, 18(2), 141–149. https://doi.org/10.1016/j.alcr.2012.09.003.CrossRefPubMed
go back to reference Guedes, M., Pereira, M., Pires, R., Carvalho, P., & Canavarro, M. C. (2015). Childbearing Motivations Scale: Construction of a new measure and its preliminary psychometric properties. Journal of Child and Family Studies, 24(1), 180–194. https://doi.org/10.1007/s10826-013-9824-0.CrossRef
go back to reference Harrell, F. (2022). Hmisc: Harrell Miscellaneous. R package version 4.7-0. https://CRAN.R-project.org/package=Hmisc
go back to reference Hayduk, L. A. (1987). Structural equation modeling with LISREL: Essentials and advances. Johns Hopkins University Press.
go back to reference Hayes, A. F., & Coutts, J. J. (2020). Use omega rather than Cronbach’s alpha for estimating reliability. But…. Communication Methods and Measures, 14, 1–24. https://doi.org/10.1080/19312458.2020.1718629.CrossRef
go back to reference Hayford, S. R. (2009). The evolution of fertility expectations over the life course. Demography, 46(4), 765–783. https://doi.org/10.1353/dem.0.0073.CrossRefPubMedPubMedCentral
go back to reference Hayford, S. R., & Morgan, S. P. (2008). Religiosity and fertility in the United States: The role of fertility intentions. Social Forces, 86(3), 1163–1188. https://doi.org/10.1353/sof.0.0000.CrossRef
go back to reference Hoffman, L. W., & Hoffman, M. L. (1973). The value of children to parents. In J. T. Fawcett (Ed.), Psychological perspectives on population (pp. 19−76). Basic Books.
go back to reference Jagannathan, R. (2006). Economic crisis and women’s childbearing motivations: The induced abortion response of women on public assistance. Brief Treatment and Crisis Intervention, 6(1), 52–65. https://doi.org/10.1093/brief-treatment/mhi029.CrossRef
go back to reference Khadivzade, T., Arghavani, E., Shokrollahi, P., Ghazanfarpour, M., & Kareshki, H. (2018). Factorial structure of the Persian version of Childbearing Questionnaire in first time engaged couples in Iran. Journal of Obstetrics and Gynaecology, 38(4), 470–475. https://doi.org/10.1080/01443615.2017.1379967.CrossRefPubMed
go back to reference Kline, R. B. (2015). Methodology in the social sciences. Principles and practice of structural equation modeling (4th ed.). Guilford Press.
go back to reference Leibenstein, H. (1957). Economic backwardness and economic growth. Wiley.
go back to reference Lindberg, L. D., VandeVusse, A., Mueller, J., & Kirstein, M. (2020). Early impacts of the COVID-19 pandemic: Findings from the 2020 Guttmacher Survey of Reproductive Health Experiences. Guttmacher Institute. https://www.guttmacher.org/report/early-impacts-covid-19-pandemic-findings-2020-guttmacher-survey-reproductive-health
go back to reference Matias, M., & Fontaine, A. M. (2013). Development and factor validation of the Motives Towards Parenthood Scale. Paidéia (Ribeirão Preto), 23(54), 9–20. https://doi.org/10.1590/1982-43272354201303.CrossRef
go back to reference McAllister, L. S., Pepper, G. V., Virgo, S., & Coall, D. A. (2016). The evolved psychological mechanisms of fertility motivation: Hunting for causation in a sea of correlation. Philosophical Transactions of the Royal Society B: Biological Sciences, 371(1692), 20150151 https://doi.org/10.1098/rstb.2015.0151.CrossRef
go back to reference McDonald, R. P. (1999). Test theory: A unified treatment. Lawrence Erlbaum.
go back to reference McNeish, D. (2018). Thanks coefficient alpha, we’ll take it from here. Psychological Methods, 23(3), 412–433. https://doi.org/10.1037/met0000144.CrossRefPubMed
go back to reference Miller, W. B. (1983). Chance, choice, and the future of reproduction. American Psychologist, 38(11), 1198–1205. https://doi.org/10.1037//0003-066x.38.11.1198.CrossRefPubMed
go back to reference Miller, W. B. (1992). Personality traits and developmental experiences as antecedents of childbearing motivation. Demography, 29(2), 265–285. https://doi.org/10.2307/2061731.CrossRefPubMed
go back to reference Miller, W. B. (1994). Childbearing motivations, desires, and intentions: A theoretical framework. Genetic, Social, and General Psychology Monographs, 120(2), 223–258.PubMed
go back to reference Miller, W. B. (1995). Childbearing motivation and its measurement. Journal of Biosocial Science, 27(4), 473–487. https://doi.org/10.1017/S0021932000023087.CrossRefPubMed
go back to reference Miller, W. B. (2011). Differences between fertility desires and intentions: Implications for theory, research and policy. Vienna Yearbook of Population Research, 9, 75–98. https://doi.org/10.1553/populationyearbook2011s75.CrossRef
go back to reference Miller, W. B. (2021). Childbearing motivation and the T-D-I-B framework: Research across the life course informs theory development. ResearchGate. https://doi.org/10.13140/RG.2.2.33290.80326.
go back to reference Miller, W. B., & Pasta, D. J. (1993). Motivational and nonmotivational determinants of child-number desires. Population and Environment, 15, 113–138. https://doi.org/10.1007/BF02209405.CrossRef
go back to reference Miller, W. B., Pasta, D. J., MacMurray, J., Muhleman, D., & Comings, D. E. (2000). Genetic influences on childbearing motivation: Further testing a theoretical framework. In J. L. Rodgers, D. C. Rowe, & W. B. Miller (Eds.), Genetic influences on human fertility and sexuality: Theoretical and empirical contributions from the biological and behavioral sciences (pp. 35–66). Springer.
go back to reference Miller, W. B., Feldman, S. S., & Pasta, D. J. (2002). The effect of the nurturant bonding system on child security of attachment and dependency. Social Biology, 49(3-4), 125–159. https://doi.org/10.1080/19485565.2002.9989055.CrossRefPubMed
go back to reference Miller, W. B., Millstein, S. G., & Pasta, D. J. (2008). The measurement of childbearing motivation in couples considering the use of assisted reproductive technology. Biodemography and Social Biology, 54(1), 8–32. https://doi.org/10.1080/19485565.2008.9989129.CrossRefPubMed
go back to reference Miller, W. B., Pezeshki, M. Z., Mynarska, M., & Khadivzadeh, T. (2021). Relationships between positive and negative childbearing motivations: A cross-national study. ResearchGate. https://doi.org/10.13140/RG.2.2.29653.55524
go back to reference Miller, W. B., Sable, M. R., & Beckmeyer, J. J. (2009). Preconception motivation and pregnancy wantedness: Pathways to toddler attachment security. Journal of Marriage and Family, 71(5), 1174–1192. https://doi.org/10.1111/j.1741-3737.2009.00662.x.CrossRef
go back to reference Miller, W. B., Sable, M. R., & Csizmadia, A. (2008). Pregnancy wantedness and child attachment security: Is there a relationship? Maternal and Child Health Journal, 12(4), 478–487. https://doi.org/10.1007/s10995-007-0254-8.CrossRefPubMed
go back to reference Morgan, S. P., & King, R. B. (2001). Why have children in the 21st century? Biological predisposition, social coercion, rational choice. European Journal of Population, 17(1), 3–20. https://doi.org/10.1023/A:1010784028474.CrossRef
go back to reference Mueller, R., & Hancock, G. (2008). Best practices in structural equation modeling. In J. Osborne (Ed.), Best practices in quantitative methods (pp. 488–508). SAGE Publications. https://doi.org/10.4135/9781412995627.d38.
go back to reference Mueller, R., & Hancock, G. (2018). Structural equation modeling. In G. Hancock, L. Stapleton & R. Mueller (Eds.), The reviewer’s guide to quantitative methods in the social sciences (pp. 445–456. Routledge. https://doi.org/10.4324/9781315755649.
go back to reference Mynarska, M. (2009). Individual fertility choices in Poland. Wydawnictwo Uniwersytetu Kardynała Stefana Wyszyńskiego.
go back to reference Mynarska, M., & Raybould, A. (2020). An experimental GGS module: Measuring childbearing motives, desires and intentions based on the TDIB model. Netherlands Interdisciplinary Demographic Institute. https://www.ggp-i.org/wp-content/uploads/2020/10/Mynarska-and-Raybould_Fertility-items-GGS2020_AG.pdf
go back to reference Mynarska, M., & Rytel, J. (2014). Pomiar motywacji do posiadania dzieci wśród osób bezdzietnych. Polska adaptacja Kwestionariusza Motywów Rodzicielskich [Measurement of childbearing motivation among childless individuals: Polish adaptation of the Childbearing Questionnaire]. Polskie Forum Psychologiczne, 19(4), 522–543.
go back to reference Mynarska, M., & Rytel, J. (2018). From motives through desires to intentions: Investigating the reproductive choices of childless men and women in Poland. Journal of Biosocial Science, 50(3), 421–433. https://doi.org/10.1017/S0021932017000190.CrossRefPubMed
go back to reference Mynarska, M., & Rytel, J. (2020). Fertility desires of childless Poles: Which childbearing motives matter for men and women? Journal of Family Issues, 41(1), 7–32. https://doi.org/10.1177/0192513X19868257.CrossRef
go back to reference Mynarska, M., & Rytel, J. (2022). Childbearing motivation at the onset of emerging adulthood. Journal of Youth Studies. https://doi.org/10.1080/13676261.2022.2080536.
go back to reference Peters, G. Y. (2014). The alpha and the omega of scale reliability and validity: Why and how to abandon Cronbach’s alpha and the route towards more comprehensive assessment of scale quality. European Health. Psychologist, 16, 56–69. https://doi.org/10.31234/osf.io/h47fv.CrossRef
go back to reference Pezeshki, M. Z., Zeighami, B., & Miller, W. B. (2005). Measuring the childbearing motivation of couples referred to the Shiraz Health Center for premarital examinations. Journal of Biosocial Science, 37(1), 37–53. https://doi.org/10.1017/s0021932003006485.CrossRefPubMed
go back to reference Philipov, D., Spéder, Z., & Billari, F. C. (2006). Soon, later, or ever? The impact of anomie and social capital on fertility intentions in Bulgaria (2002) and Hungary (2001). Population Studies, 60(3), 289–308. https://doi.org/10.1080/00324720600896080.CrossRefPubMed
go back to reference Rackin, H. M., & Bachrach, C. A. (2016). Assessing the predictive value of fertility expectations through a cognitive–social model. Population Research and Policy Review, 35(4), 527–551. https://doi.org/10.1007/s11113-016-9395-z.CrossRef
go back to reference Revelle, W. (2021). psych: Procedures for psychological, psychometric, and personality research. Northwestern University, Evanston, Illinois. R package version 2.1.6, https://CRAN.R-project.org/package=psych.
go back to reference Revelle, W., & Zinbarg, R. E. (2009). Coefficients alpha, beta, omega, and the glb: Comments on Sijtsma. Psychometrika, 74(1), 145–154. https://doi.org/10.1007/s11336-008-9102-z.CrossRef
go back to reference Rosseel, Y. (2012). lavaan: An R package for structural equation modeling. Journal of Statistical Software, 48(2), 1–36. https://www.jstatsoft.org/v48/i02.
go back to reference RStudio Team. (2020). RStudio: Integrated Development for R. PBC, Boston, MA: RStudio. http://www.rstudio.com/.
go back to reference Sagan, A., & Pawełek, B. (2014). Single-indicator SEM with measurement error: Case of Klein I model. In M. Carpita, E. Brentari, & El M. Qannari (Eds.), Advances in latent variables (pp. 171–183). Springer.
go back to reference Santrock, J. (2019). Life-span development (17th ed). McGraw-Hill Education.
go back to reference Satorra, A., & Bentler, P. M. (1994). Corrections to test statistics and standard errors in covariance structure analysis. In A. von Eye & C. C. Clogg (Eds.), Latent variables analysis: Applications for developmental research (pp. 399–419). Sage Publications, Inc.
go back to reference Schore, A. N. (2015). Affect regulation and the origin of the self: The neurobiology of emotional development. Routledge.
go back to reference Sina, M., ter Meulen, R., & Carrasco de Paula, I. (2010). Human infertility: is medical treatment enough? A cross-sectional study of a sample of Italian couples. Journal of Psychosomatic Obstetrics & Gynecology, 31(3), 158–167. https://doi.org/10.3109/0167482X.2010.487952.CrossRef
go back to reference Stanford, J. B., & Porucznik, C. A. (2017). Enrollment, childbearing motivations, and intentions of couples in the Creighton Model Effectiveness, Intentions, and Behaviors Assessment (CEIBA) study. Frontiers in Medicine, 4, 147 https://doi.org/10.3389/fmed.2017.00147.CrossRefPubMedPubMedCentral
go back to reference Trizano–Hermosilla, I., & Alvarado, J. M. (2016). Best alternatives to Cronbach’s alpha reliability in realistic conditions: Congeneric and asymmetrical measurements. Frontiers in Psychology, 7, 769 https://doi.org/10.3389/fpsyg.2016.00769.CrossRefPubMedPubMedCentral
go back to reference Van Egeren, L. A. (2003). Prebirth predictors of coparenting experiences in early infancy. Infant Mental Health Journal, 24(3), 278–295. https://doi.org/10.1002/imhj.10056.CrossRef
go back to reference Varas, G. V., & Borsa, J. C. (2020). Childbearing Motivation Questionnaire: Adaptação e evidências de validade para o Brasil [Childbearing Motivation Questionnaire: Adaptation and validity evidences for Brazilian context]. Psico, 51(4), e36089 https://doi.org/10.15448/1980-8623.2020.4.36089.CrossRef
go back to reference Varas, G. V., & Borsa, J. C. (2019). Revisión sistemática del estudio de las motivaciones para la parentalidad [Systematic review of motivation to parenthood studies]. Estudos e Pesquisas em Psicologia, 19(1), 261–283.CrossRef
go back to reference Varas, G. V., & Borsa, J. C. (2021). Predictor variables of childbearing motivations in Brazilian women and men. Paidéia (Ribeirão Preto), 31. https://doi.org/10.1590/1982-4327e3112.
go back to reference Widaman, K. F., Little, T. D., Preacher, K. J., & Sawalani, G. M. (2011). On creating and using short forms of scales in secondary research. In K. H. Trzesniewski, M. B. Donnellan & R. E. Lucas (Eds.), Secondary data analysis: An introduction for psychologists (pp. 39–61. American Psychological Association. https://doi.org/10.1037/12350-003CrossRef
go back to reference Wilkins, E. (2019). Low fertility: A review of the determinants (No. 2). United Nations Population Fund. https://www.unfpa.org/sites/default/files/pub-pdf/FINAL_Determinants_of_low_fertility.pdf
go back to reference Zumbo, B. D., Gadermann, A. M., & Zeisser, C. (2007). Ordinal versions of coefficients alpha and theta for Likert rating scales. Journal of Modern Applied Statistical Methods, 6(1), 4 https://doi.org/10.22237/jmasm/1177992180.CrossRef