Ga naar de hoofdinhoud
Top

The Role of Academic Achievement in the Relationship between School Ethos and Adolescent Distress and Aggression: A Study of Ninth Grade Students in the Segregated School Landscape of Stockholm

  • Open Access
  • 05-02-2020
  • Empirical Research
Gepubliceerd in:
share
DELEN

Deel dit onderdeel of sectie (kopieer de link)

  • Optie A:
    Klik op de rechtermuisknop op de link en selecteer de optie “linkadres kopiëren”
  • Optie B:
    Deel de link per e-mail
insite
ZOEKEN

Abstract

Equitable access to high-quality schools is important for student achievement. However, the increasing attention placed on adolescent mental health promotion suggests that school contextual factors and school achievement may also play an important role for students’ psychological well-being. This study examined the relationships between school ethos, academic achievement, psychological distress and aggressive behaviour among Swedish students, further considering the role of school sociodemographic composition. Analyses were based on two separate data collections in Stockholm, one among teachers (n = 2089) and the other among students aged 15–16 (n = 9776; 49.7% girls). Using multilevel structural equation modelling, the relations between teachers’ reports of school ethos and students’ reports of achievement, psychological distress and aggressive behaviour were tested. Analyses showed a positive relationship between a school’s ethos and average academic achievement. At the school level, higher academic achievement was in turn associated with less psychological distress among students, providing an indirect pathway between school ethos and psychological distress. At the individual level, students with higher academic achievement reported less psychological distress and aggressive behaviour. These findings indicate that schools’ value-based policies and practices can play a role for students’ academic performance, and through this, for their psychological well-being.
Publisher’s note Springer Nature remains neutral with regard to jurisdictional claims in published maps and institutional affiliations.

Introduction

School ethos and related notions such as school climate are some school contextual features that are recognised as central to adolescent achievement and well-being (Kutsyuruba et al. 2015). In the context of school sociodemographic segregation, such modifiable aspects of school quality have the potential to boost a school’s effectiveness, regardless of students’ socioeconomic and ethnic background (Liu et al. 2015). Most studies on school effectiveness focus on improving students’ academic performance. Although schools’ primary objectives are academic in nature, schools also embody central social arenas that are of relevance for young people’s psychological welfare (SNAE 2014). Accordingly, attending a school that offers a positive social atmosphere conducive for learning may also protect against poor psychological well-being among adolescents (Aldridge and McChesney 2018). Considering the rise in self-reported psychological health complaints among Swedish adolescents observed in the past decades (National Board of Health and Welfare 2014), it is critical to identify shared contextual features that can promote the well-being of young people. This study examines the association between school ethos in terms of teacher-rated beliefs, values and practices and adolescents’ level of self-reported poor well-being, exploring the mediating role of academic achievement.

School Ethos

Since the 1970s, the “effective schools” movement has advocated that the quality of schools can have an effect on student academic achievement and behaviour beyond a student’s own family background and the school’s student composition (Rutter et al. 1979). So-called effective schools are characterised by better school performance (MacBeath and Mortimore 2001) and a lower degree of behavioural and psychological problems among students (Sellström and Bremberg 2006).
This study examines school ethos, a fundamental element of the broader theory of school effectiveness (Rutter et al. 1979). School ethos is employed as an exploratory measure that is considered to be distinct from the concept typically referred to as school climate (Modin et al. 2017). A school’s ethos is experienced at the teacher-level and encompasses the beliefs, values and norms that shape the way that teachers and students relate, interact, and behave towards each other (Modin et al. 2017). It refers to the values and principles guiding policy and practice at a school (Glover and Coleman 2005) that have been established at a higher level in the school structure represented by the school leadership (Pepper and Thomas 2002). The school’s ethos is in turn manifested in the way that teachers approach their work and how teachers and students interact and behave towards each other in their everyday social interplay (Modin et al. 2017). Accordingly, the strength of a school’s ethos is assessed through aspects such as the level of transparency of the school’s value system, teachers’ conduct towards students, as well as the implementation of policies regarding discipline and bullying (Kjellström et al. 2017).
Schools with a leadership that has managed to build a robust and favourable ethos are believed to be better equipped to compensate for individual socioeconomic background. A strong school ethos is also more likely to promote constructive student behaviours and a shared sense of belonging that fosters positive student outcomes (Warin 2017). Hence, even though some schools may have a sociodemographic advantage that facilitates the establishment of a favourable school ethos, such conditions have the potential to make a difference in all schools (Liu et al. 2015).

School Ethos, Academic Achievement and Poor Psychological Well-Being

Gillander and Hammarström (2003) have highlighted that schools’ work environment can contribute to poor health among students, just as for the adult working population. Ethos as a school-contextual feature could thus be decisive for student outcomes beyond academic achievement.
The relationship between indicators of a school’s teaching and learning environment and student academic achievement has been widely established (Kutsyuruba et al. 2015). For instance, high teacher expectations on students (Brault et al. 2014), perceived support from teachers (Ahmed et al. 2010) as well as a safe and orderly school environment (Gaskins et al. 2012) have been linked with higher levels of student achievement. By contrast, high teacher turnover may undermine student performance at a school (Ronfeldt et al. 2013).
Studies have also identified associations between school-contextual features and adolescent psychological well-being. Most recently, a meta-analysis by Goldberg et al. (2019) concluded that initiatives that enhanced a school’s ethos and environment through a whole-school approach had small but positive effects on behavioural adjustment and internalising symptoms among children and young people. Undheim and Sund (2005) specifically identified teacher support as a strong predictor of the level of depressive symptoms among Norwegian adolescents, both cross-sectionally and in the following year. Thus, even if the influence of schools on student outcomes tends to be higher for indicators related to achievement than to well-being (Opdenakker and Van Damme 2000), the resources embedded in the school context may also help to reduce poor psychological well-being among students.
Considering the school’s primary function as an educational institution, the implications of academic achievement for adolescents’ psychological well-being needs greater attention. Although this relationship has often been shown to be reciprocal (Gustafsson et al. 2010), the capability of empirical studies to identify causality is limited. Nevertheless, some studies have found that academic underachievement can lead to future psychological health problems (Moilanen et al. 2010). A meta-analysis by Huang (2015) revealed a weak but significant correlation between low achievement and subsequent depression during childhood, a finding that may be particularly applicable to girls (McCarty et al. 2008). Likewise, a report by the Swedish Public Health Agency found that among girls with a performance at or below the average school performance, 61% reported psychosomatic symptoms, compared to 45% among girls who performed above average (PHAS 2016). The corresponding proportions for boys were 35% and 23%, respectively. In addition, a Finnish study found that schools with the lowest average academic performance presented with lower levels of student well-being (Karvonen et al. 2018).
Various processes could be underlying the pathway between school performance and the level of psychological well-being. Academic difficulties may lead adolescents to experience lower self-competence (Westling Allodi 2010) and self-esteem (Gustafsson et al. 2010), as well as higher levels of stress (Myklestad et al. 2011), which in turn undermine psychological well-being (Undheim and Sund 2005). Furthermore, an awareness of increasingly precarious employment prospects may contribute to school-related stress and thus reduced well-being, as young people today face a labour market that places higher demands on education and formal qualifications than previously (Andres and Wyn 2010; PHAS 2018a).

Conceptualising Adolescent Psychological Well-Being

The World Health Organisation (WHO) has highlighted the deterioration in adolescent subjective health as a public health problem (Inchley et al. 2016). Psychological distress is a widely used indicator of psychological health in epidemiological studies, referring to a state of emotional suffering characterised by symptoms of depression and anxiety (Drapeau et al. 2012). However, responses to poor psychological well-being may also be turned outwards (National Board of Health and Welfare 2013). Such externalising problems are outer-directed and incite discomfort and conflict in others, and include aggressiveness and delinquency (Levesque 2011). The present study focuses on these two aspects of self-reported poor psychological well-being: psychological distress as a manifestation of internalising problems, and aggressive behaviour as an expression of externalising problems (Bremberg and Dalman 2015). Although psychological complaints of this milder kind do not necessarily indicate problems requiring treatment, they may still negatively affect an adolescent’s overall quality of life (National Board of Health and Welfare 2013).

Gender Differences

A common tendency during adolescence is for boys to engage more in externalising responses to reduced psychological well-being, such as impulsive and/or aggressive behaviour towards others. By contrast, girls more commonly react in internalising ways, manifested as depressive and anxious feelings (Rescorla et al. 2007). It is also notable that girls tend to perform better in school than boys in Sweden (SNAE 2015), which could to some extent protect them from psychological problems. At the same time, research has indicated that boys and girls may respond differently to school failure (Drapeau et al. 2012), and that girls tend to report greater school-related stress (Currie et al. 2008; PHAS 2018b). Accordingly, school stress and the school context may be more influential for girls’ psychological well-being than for boys’ (Drapeau et al. 2012). As psychological problems often manifest differently in boys and girls, it is thus conceivable that school ethos and achievement may have different implications for psychological distress and aggressive behaviour among girls and boys.

The Swedish Context

When studying school effectiveness, it is critical to contextualise schools within the wider social environment (Goldstein and Woodhouse 2000). In Sweden, the Education Act (SSB 2010) states that the prospects of achieving good marks and experiencing a favourable school context shall be as independent as possible from students’ family background, place of residence and attended school (SNAE 2012), in line with the effective schools movement (Rutter et al. 1979). Yet, in the past two decades, between-school differences in school quality and student achievement have increased, along with a more unbalanced sociodemographic distribution of students across schools (Östh et al. 2013), amplifying the importance of which school a child attends (SNAE 2018). For example, a previous study based on the same data used in the current study found teacher-rated school ethos to mediate some of the effects of school student body composition on academic achievement (Granvik Saminathen et al. 2018). In addition, grade 9 is the final year of the compulsory school in Sweden. This is a particularly critical period as students’ marks determine their options for upper secondary school, and adolescents tend to be well aware that obtaining an upper secondary school qualification substantially enhances their future employability and opportunities (SNAE 2015). Thus, when examining Swedish adolescents’ well-being, it is critical to take their academic achievement as well as the school’s sociodemographic profile into consideration in the analysis.

Current Study

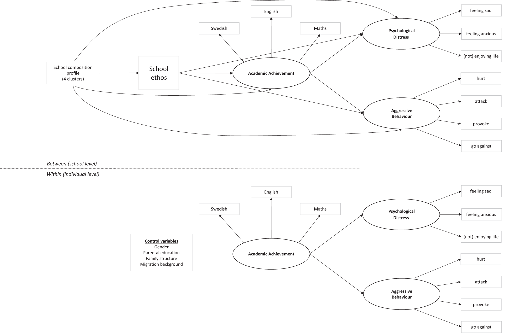
This study aims to examine the role of teacher-rated school ethos for adolescent outcomes, beyond the effects of school and student sociodemographic characteristics. In line with theories of effective schools, the link between school ethos as experienced by teachers and students’ academic achievement will be studied. The effective schools literature will also be extended to adolescent well-being by conceptualising school as students’ work environment and main social context, and by exploring the role of school ethos in students’ psychological distress and aggressive behaviour. Multilevel structural equation modelling (ML-SEM) will be used to distinguish between individual versus school components of these associations. The effects of school ethos on student outcomes are examined at the school level, while the associations between academic achievement, psychological distress and aggressive behaviour are simultaneously estimated at the individual and school levels. Figure 1 illustrates the proposed model.
Fig. 1
Proposed model. Correlations between the latent factors were modelled but are not shown for simplicity. The model adjusts for individual student gender, migration background, parental education, as well as family structure on each of the latent variables
Afbeelding vergroten
If positive contextual characteristics in a shared environment such a schools can promote both academic achievement and psychological well-being among students (Goldberg et al. 2019), schools with a stronger ethos are expected to have higher academic achievement, and lower psychological distress and aggressive behaviour, once the effects of gender and other sociodemographic characteristics at the student- and school-level are taken into account (Hypothesis 1). Considering that teaching and learning are the school’s primary missions and that school performance is associated with psychological well-being, a more conducive school ethos is expected to predict lower student psychological distress and aggressive behaviour, indirectly through academic achievement (Hypothesis 2). Finally, considering gender differences in the prevalence and manifestation of psychological problems, school ethos is anticipated to have a stronger positive effect on academic achievement among girls than among boys. In addition, psychological distress is expected to be more closely associated with girls’, and aggressive behaviour more strongly associated with boys’, lower academic achievement (Hypothesis 3).

Methods

Data

The data material is drawn from cross-sectional student and teacher surveys conducted at lower secondary schools in 2014 and 2016, as well as from the Swedish National Agency for Education’s online information system SIRIS (SNAE 2016), containing official statistics about schools. The Stockholm School Survey (SSS) is conducted every two years among ninth grade students (aged 15–16 years) in all public and most independent schools in the municipality of Sweden’s capital city Stockholm. This survey is part of the city’s prevention work with young people’s substance use and criminal behaviour. Student participation was voluntary and anonymous. Students completed the survey within 45 min during regular class time without any compensation. Parental consent was not required for the SSS because the Swedish Act concerning the Ethical Review of Research Involving Humans does not require it for minors aged 15 and older to participate in surveys.
The Stockholm Teacher Survey (STS) was sent to all teachers working in the lower secondary schools participating in the SSS. Teachers completed a web-based questionnaire taking 15–20 min and were compensated with a gift certificate worth 100 SEK. Altogether, the combined teacher–student data covers 169 lower secondary school units, with a response rate of 78% for grade 9 students to the SSS (n = 10,757), and 54.3% for teachers to the STS (n = 2304).
Teacher reports on school ethos were aggregated to school-level means and then merged with individual student-level data information, enabling the analysis of school-level variables and student-reported outcomes. Complete information on all the variables used in the analyses was available for 9776 ninth-grade students (n = 4597 in 2014; n = 5179 in 2016) distributed over 150 school units (n = 72 in 2014; n= 78 in 2016). Aggregated information on school ethos for these 150 school units were based on a total of 2089 teacher ratings (n = 1033 in 2014; n = 1056 in 2016). Figure 2 presents an overview of the participations rates, with the total population of ninth-grade students in Stockholm municipality in 2014 and 2016 as the point of departure.
Fig. 2
Overview of the process whereby the final numbers of schools, teachers and students in the data were obtained, with the total population of ninth-grade students in Stockholm municipality in 2014 and 2016 as the point of departure
Afbeelding vergroten
Data from the 2014 and 2016 surveys were used to maximise statistical power. Thus, participating grade 9 students from each year were unique observations. While some teachers are likely to have been represented in both years of the survey, the school context assessed by teachers was nonetheless distinctive for each school year due to changes in the student body composition, the school’s leadership as well as staff turnover.

Measures

School ethos

School ethos captured teacher reports of school values and norms. It is a unidimensional school-level composite index that was developed in a previous study (Granvik Saminathen et al. 2018). Teachers responded to 12 items about perceptions of the school’s clarity of values, teachers’ motivation and expectations of students, the strength of interventions against bullying and violence, student–teacher relationships, as well as the rate of staff turnover. Each item had the response alternatives: “Strongly agree”, “Agree”, “Neither agree nor disagree”, “Disagree”, and “Strongly disagree” (Kjellström et al. 2017). Teachers’ responses were summed to form an index that was then aggregated to the school’s mean response. See Table 1 for descriptive statistics and model fit.
Table 1
Descriptive statistics and model fit of school ethos (n = 2351 teachers, n = 176 lower secondary school units)
Teacher-rated school ethos
Loadings
RMSEA
TLI
CFI
Mean (SD)
Range
Cronbach’s Alpha
CFA 1 factor model fit
 
0.09
0.92
0.93
 
15–59
0.90
 At this school we have a value system (värdegrund) which is clear to students
0.70
   
2.18 (0.90)
1–5
 
 At this school the teachers make an effort to provide positive feedback about students’ performance
0.76
   
1.85 (0.71)
1–5
 
 Teachers have high expectations of student performance
0.77
   
1.84 (0.76)
1–5
 
 Teachers take their time with students even if they want to discuss something other than school work
0.73
   
1.87 (0.77)
1–5
 
 At this school we actively work on issues such as violence, bullying and harassment among students
0.72
   
1.98 (0.89)
1–5
 
 This school provides a stimulating learning environment
0.64
   
2.56 (0.96)
1–5
 
 The teachers at this school have a strong work ethic
0.80
   
1.80 (0.79)
1–5
 
 The teachers work with strong enthusiasm
0.83
   
2.11 (0.85)
1–5
 
 At this school the students are treated with respect
0.82
   
1.69 (0.71)
1–5
 
 The teachers at this school feel confident as classroom leaders
0.80
   
2.08 (0.82)
1–5
 
 At this school students’ motivation is a stimulating part of work
0.68
   
2.34 (0.99)
1–5
 
 There is high staff turnover amongst teachers at this school
0.32
   
2.75 (0.92)
1–4
 

Psychological distress

Psychological distress represented students’ internalising signs of poor psychological well-being. Three items assessed the frequency of students’ depressive feelings (“Do you feel sad and depressed without knowing why?”), anxious feelings (“Do you ever feel frightened without knowing why?”) and “enjoyment of life” (“How often do you feel it is really good to be alive?”). The response options included: “Seldom”, “Occasionally”, “Sometimes”, “Pretty often”, and “Very often”, with a higher score indicating higher levels of psychological distress. The final item was reverse coded.

Aggressive behaviour

Aggressive behaviour addressed externalising signs of poor psychological well-being using the following four statements: “I do the opposite of what people tell me to do just to make them angry”, “I can’t stand being provoked—it makes me want to hit someone”, “If I get angry with someone, I don’t think twice about hurting him/her”, and “I’ll attack anyone who makes me angry—even though he/she didn’t hit me first”. The response options were: “Describes very poorly”, “Describes rather poorly”, “Describes rather well”, and “Describes very well”, with a higher score indicating higher levels of aggressive behaviour.

Academic achievement

Academic achievement consisted of the three school performance indicators available in the SSS, namely individual student-reported marks from the previous term in the core subjects Swedish, English and mathematics. Response options for each subject were “No mark recorded” (student did not receive a mark in this subject) (=0); “Fail” (=0); “E” (=1); “D” (=2); “C” (=3); “B” (=4); and “A” (=5).
Four control variables were included in the model to account for students’ own sociodemographic background and the student intake at the school.

Parental education

Parental education was measured by the question “Which is the highest education of your parents?” (mother and father separately). Four response options were provided: “Comprehensive school”, “Secondary school”, “University and University College”, and “I don’t know”. The responses were recoded into a 3-category variable representing “No parent with university education or information missing”, “One parent with university education” and “Two parents with university education”.

Migration background

The question “How long have you lived in Sweden?” served as a proxy for migration background with the response alternatives “All my life”, “10 years or more”, “5–9 years” and “Less than 5 years”. Responses were recoded to “No migration background”, “Lived in Sweden 10 years or more” and “Lived in Sweden 9 years or less”. These categories (approximately) differentiate between children of immigrants who arrived in Sweden before starting compulsory school and those who arrived in Sweden after having reached the school starting age. Family structure was also included, distinguishing between students who reported living with both parents and those who did not. Further, the analyses adjusted for individual student gender.

School student body composition

A four-category measure of sociodemographic school segregation was used to control for school student body composition, reflecting “Privileged” (C1), “Typical” (C2), “Deprived” (C3) and “Deprived immigrant schools” (C4). This measure was developed in a previous publication (Granvik Saminathen et al. 2018) that used latent class analysis to identify four clusters of schools with similar student composition profiles according to the following criteria: parents’ average education, proportion of students born abroad, proportion of recently immigrated students (i.e., within the past 4 years), and students’ average academic motivation. Information for the first three criteria was provided by the Swedish National Agency of Education (SNAE), and data for the fourth criterion was derived from students’ own ratings in the SSS, aggregated to the school level.
Descriptive statistics of the student variables as well as the distribution of students over the four school composition profiles are presented in Table 2.
Table 2
Descriptive statistics (n = 9776 students, n = 150 schools)
Dependent variables
Mean
SD
Range
Psychological distress (latent)
 Feeling sad
2.6
1.3
1–5
 Feeling anxious
1.6
1.0
1–5
 (Not) loving life
2.2
1.2
1–5
Aggressive behaviour (latent)
 Hurt
2.0
1.1
1–4
 Attack
1.5
0.8
1–4
 Provoke
1.9
0.9
1–4
 Go against
1.7
0.8
1–4
Academic achievement (latent)
 Swedish
2.8
1.3
0–5
 English
3.2
1.4
0–5
 Mathematics
2.7
1.5
0–5
Control variables
N
%
Gender
 Boys
4918
50.3
 Girls
4858
49.7
Parent(s) with university education
 None or information missinga
4130
42.3
 One
2135
21.8
 Two
3511
35.9
Migration background
 No
8189
83.8
 In Sweden 10 years or more
720
7.3
 In Sweden 9 years or less
867
8.9
Student composition profiles
 Privileged schools
1757
18.0
 Typical schools
5482
56.1
 Deprived schools
1113
11.4
 Deprived immigrant schools
1424
14.5
aIncludes n = 2896 with information missing

Statistical Analyses

All analyses were conducted in Mplus Version 8.4 (Muthén and Muthén 2017). Due to the hierarchical clustering of students within schools, multilevel structural equation modelling (ML-SEM) was applied, with students defined at Level 1 (L1) and teachers (i.e., schools) at Level 2 (L2). Following a two-step model-building process, the measurement model and then the structural model was tested. Multilevel SEM takes within-group dependency into account and correctly estimates standard errors (Heck and Thomas 2015), while modelling latent factors and simultaneously testing direct and indirect effects (Preacher et al. 2010). The maximum likelihood estimator MLR was used, which is robust to non-normality and non-independence of observations (Maydeu-Olivares 2017), and full information maximum likelihood estimation (FIML) was used to handle missing data. Among the analysed students, 9.1% had missing data on at least one item. The chi-square test statistic, the Comparative Fit Index (CFI), the Tucker–Lewis index (TLI), and the Root Mean Square Error of Approximation (RMSEA) were used to assess model fit. According to Marsh et al. (2004), CFI and TLI values above 0.90 indicate acceptable fit, while values above 0.95 point to a good fit (Marsh et al. 2004). Consistent with Hu and Bentler (1999), RMSEA values below 0.08 and 0.06 were considered as indicative of acceptable and excellent model fit, respectively.
First, intra-class correlations (ICC) for academic achievement, psychological distress and aggressive behaviour were assessed, determining the proportion of variance related to between-school differences. Next, the measurement model was examined through multilevel Confirmatory Factor Analysis (ML-CFA) to confirm the factor structure of the measurement model (Brown 2015) and equality of the factor loadings across the within and between levels. The factorial invariance of the measurement model across gender and year was examined by performing multigroup CFA. Finally, the structural model was estimated using ML-SEM. Such analyses evaluate if the factor structure of the three latent variables fit in a similar way and if scale items function similarly across different groups (Meade and Lautenschlager 2004). If model fit does not decrease significantly as equality constraints across groups are imposed on features of the model, measurement invariance is confirmed (Byrne et al. 1989; Steenkamp and Baumgartner 1998). Partial invariance can be confirmed if the parameters of at least two indicators per construct are equal across groups in terms of loadings and intercepts (Pendergast et al. 2017). Typically, chi-square difference tests indicate invariance in a model, but in large samples chi-square tends to be oversensitive and thus nearly always large and statistically significant (Chen 2007; Dumenci and Achenbach 2008). Consequently, CFI was evaluated, as this model fit statistic is less sensitive to model complexity and sample size, following Cheung and Rensvold’s (2002) recommendations for invariances tests (∆CFI ≤ 0.01).

Results

Sample Descriptives

Descriptive statistics of the student variables as well as the distribution of students over the four school composition profiles are provided in Table 2. Girls represented 49.7% of the study sample. The majority of the participating students (83.8%) have lived in Sweden all of their lives, and 57.7% reported that they have at least one parent with a university education. More than half (56.1%) of the participants attended schools that are labelled as typical. The schools belonging to this cluster are the most sociodemographically heterogeneous, with levels of parental education, foreign-born and recently immigrated students falling somewhere in between the privileged and the two deprived segregation profiles.

Measurement Model

The ICCs revealed that 23.2% of the variance in academic achievement was explained at the school-level. For psychological distress and aggressive behaviour, a lower proportion of variance was attributable to the school level, 2.4% and 6.4%, respectively. Thus, differences between schools were greater for aggressive behaviour than for psychological distress.
The suitability of the measurement model was examined through a ML-CFA, which showed acceptable model fit for the three-factor measurement model: X2 = 800.63; df = 64, p < 0.001; CFI = 0.962; TLI = 0.947; RMSEA = 0.033 (see Table 3). At the individual level, all factor loadings were satisfactory, with standardised loadings ranging between 0.47 and 0.88, except for the observed variable “If I get angry with someone, I don’t think twice about hurting him/her” (hurt). This item had a relatively low factor loading (0.35) on the latent variable aggressive behaviour. As this item is theoretically a good fit and does not necessarily compromise the validity of the measurement model, the item was retained. At the school-level, factor loadings were also satisfactory, with standardised loadings ranging between 0.70 to 1.00. Constraining the factor loadings across the student and school levels did not reduce the model fit, supporting the invariance of the factor loadings across the levels (see Table 3). Correlations among the latent factors are presented in Table 4. Measurement invariance was observed across survey years (2014 and 2016) and partial measurement invariance was observed across gender (see Table 3). The intercepts for items loving life and Swedish were non-invariant, indicating that at a given level of the latent construct (psychological distress and academic achievement, respectively) boys were more likely than girls to endorse higher categories of loving life and Swedish.
Table 3
3-Factor measurement model fit and measurement invariance
Model
X2
df
CFI
TLI
RMSEA
Test for invariance (compared to less constrained model)
∆X2
∆CFI
ML-CFA
 No constraints across levels
800.63
64
0.962
0.947
0.033
  
 Factor loadings constrained
900.01
74
0.957
0.949
0.032
p < 0.001
0.005
Survey year
 2014
381.16
32
0.963
0.948
0.046
  
 2016
332.17
32
0.973
0.962
0.041
  
 Configural
716.13
64
0.969
0.956
0.044
  
  Metric invariance
694.91
71
0.970
0.962
0.041
p > 0.05
0.001
  Scalar invariance
655.80
78
0.972
0.968
0.037
p < 0.05
0.002
Gender
 Boys
175.07
32
0.983
0.976
0.029
  
 Girls
287.62
32
0.976
0.967
0.039
  
 Configural
460.83
64
0.979
0.971
0.035
  
  Metric invariance
550.38
71
0.975
0.968
0.036
p < 0.001
0.004
  Scalar invariance
1310.92
78
0.935
0.925
0.056
p < 0.001
>0.01
  Partial scalar invariance
643.09
75
0.970
0.964
0.038
p < 0.001
0.005
X2 = uses the Satorra–Bentler scaling correction; Configural invariance = no constraints across groups; Metric invariance = factor loadings constrained; Scalar invariance = factor loadings + intercepts constrained; Partial scalar invariance = factor loadings + intercepts constrained except for (not) loving life and Swedish
Table 4
Correlations among the latent factors at the student- and school levels
 
Psychological distress
Aggressive behaviour
Student level
School level
Student level
School level
Aggressive behaviour
0.144***
0.371
  
Academic achievement
−0.022
−0.424
−0.331***
−0.789
***p < 0.001

Predicting Academic Achievement and Psychological Well-Being

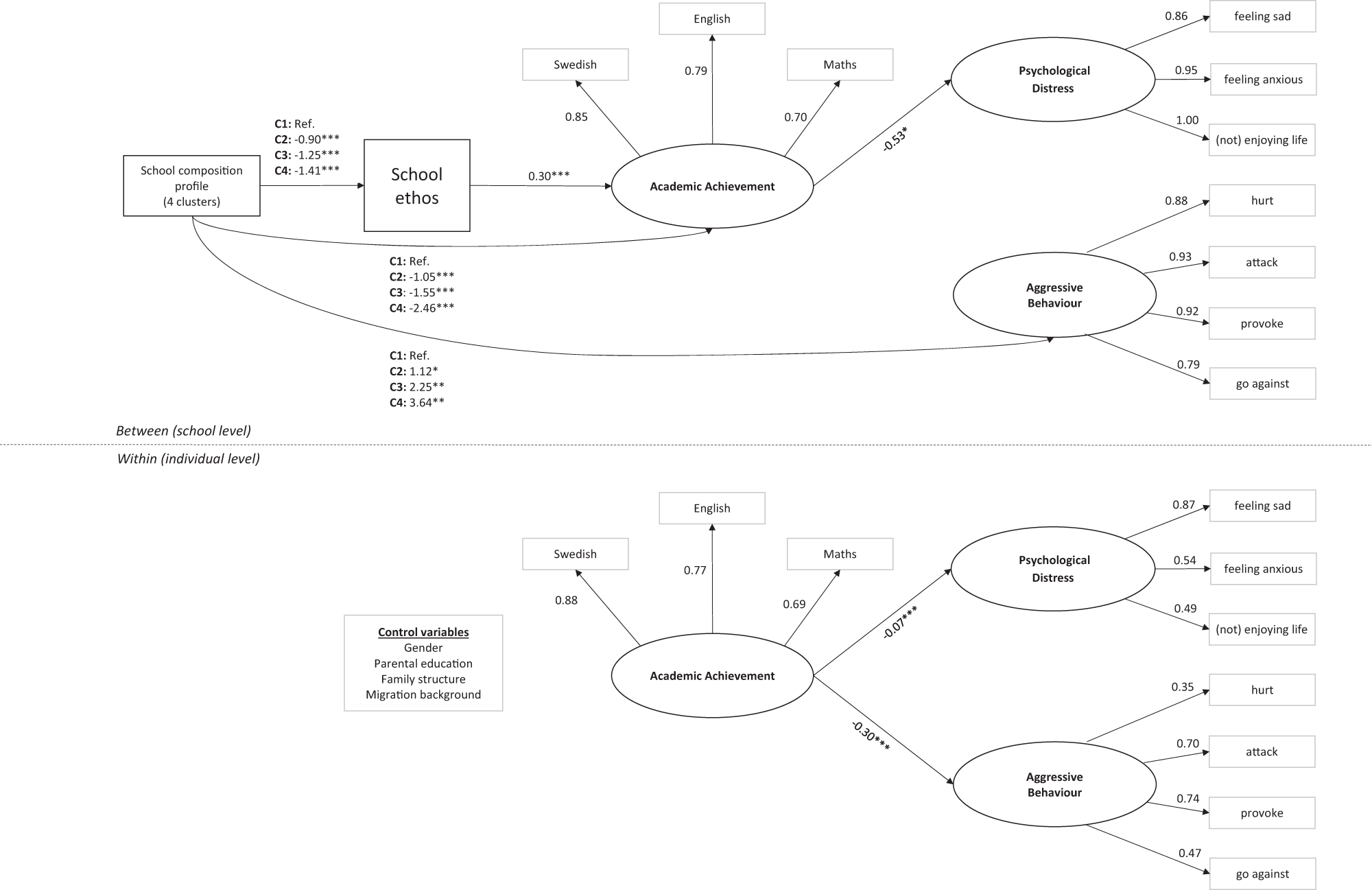
The structural model was then evaluated using ML-SEM. The student-level control variables were included as predictors of each of the three latent factors. As no significant association between school composition profile and psychological distress could be identified, this path was removed. The final model fit the data reasonably well (X2 = 1956.39; df = 138, p < 0.001; CFI = 0.924; TLI = 0.894; RMSEA = 0.037). See Fig. 3 for results for the final model. Measurement invariance for the school-level factor school ethos across years was confirmed (data not shown).
Firstly, as hypothesised, a school’s student body composition was significantly associated with the school’s average academic achievement and level of aggressive behaviour among students, to the disadvantage of more sociodemographically deprived schools. The school’s student body composition significantly predicted teacher-rated school ethos, with less privileged schools presenting with lower levels of school ethos, on average. As expected, stronger ratings of school ethos were significantly related to higher average academic achievement among students, beyond the effects of the student- and school-level sociodemographic control variables. Continuing at the school-level, no significant direct associations between school ethos and psychological distress or aggressive behaviour were identified. However, higher average academic achievement among students was significantly associated with lower psychological distress in the student population. Achievement mediated the effect of school ethos on psychological distress, indicating an indirect pathway for school ethos (b = −0.003, p = 0.023). However, the relationship between academic achievement and aggressive behaviour at the school-level was not statistically significant. At the student-level, higher academic achievement in core subjects was significantly associated with lower levels of both psychological distress and aggressive behaviour (Fig. 3).
Fig. 3
Final model (n = 9776 students). C1 = Privileged, C2 Typical, C3 = Deprived and C4 = Deprived immigrant schools
Afbeelding vergroten
Finally, to test whether the effects of school ethos on student outcomes differed between boys and girls, cross-level interactions between school ethos and gender for the three student outcomes were examined. No significant interactions were observed, indicating that the associations between school ethos and each of academic achievement (b = 0.006, p= 0.337), psychological distress (b = 0.000, p= 0.988) and aggressive behaviour (b = 0.000, p= 0.868) did not vary between boys and girls. No significant gender moderation effects were observed at the student-level either, indicating that academic achievement was associated with boys’ and girls’ psychological distress and aggressive behaviour to a similar extent.

Discussion

A high-quality educational and social school environment can promote adolescents’ school performance but also their concurrent and future psychological well-being (Ahrén 2010; PHAS 2018a, 2018b). As school-contextual characteristics are potentially alterable through effective management and constructive educational policies, it is critical to identify links between effective school features and student outcomes. School ethos defined as a measure of a school’s purposeful efforts to develop the learning environment and relationships between staff and students has the potential to promote both students’ academic achievement (Jacobson 2011) and reduce poor psychological well-being (Aldridge and McChesney 2018). Thus, strengthening the school’s ethos could particularly benefit more sociodemographically disadvantaged schools attempting to compensate for students’ family background. Through multilevel structural equation modeling, the current study examined the role of teacher-rated school ethos in relation to students’ academic achievement as well as internalising and externalising manifestations of poor psychological well-being, taking school student body composition into account.
In line with the study’s first hypothesis, the association between school ethos and the school’s level of academic achievement indicates that it is possible for socioeconomically disadvantaged schools to compensate for students’ family background by systematically implementing and enforcing policies that strengthen the shared values and normative practices at the school, in line with the effective schools theories. In fact, some of the more sociodemographically “deprived” schools in this study present with rather strong teacher-ratings of school ethos (results not shown) (Granvik Saminathen et al. 2018). Thus, this study advocates that by cultivating positive common beliefs, values and norms at a school, it may be possible to promote positive academic outcomes, regardless of the students’ family background and the school’s sociodemographic composition.
Although the direct paths between school ethos and psychological distress and aggressive behaviour were not significant, school ethos indirectly predicted psychological distress through academic achievement. Thus, although the school’s primary task is teaching and preparing students for future studies and employment, this study suggests that a school’s ethos may also be indirectly relevant for students’ level of psychological well-being, at least in terms of psychological distress. The findings of this study are particularly pertinent in light of a recent publication by the Swedish Public Health Agency (PHAS 2018a) that indicated an association between shortcomings in the Swedish school system and the increase in multiple health complaints among adolescents. The conclusions of this PHAS report acknowledge the importance of schools and school quality for adolescent psychological well-being. In Sweden, grade nine is the last year of compulsory schooling and students tend to be aware of the competition surrounding the admission to upper secondary school, particularly the most prestigious ones, placing great emphasis on school performance (Giota and Gustafsson 2017). The high pressure to perform to secure future educational and employment opportunities or the distress of receiving poor academic outcomes during this school year could thus have negative effects on students’ psychological well-being. Creating a school environment that supports students in coping with these school demands is thus imperative.
Further, the study found that there were no significant gender differences in the association between school ethos and academic achievement or between achievement and students’ psychological well-being. This indicates that the pathway between school ethos and academic achievement and in turn the association with indicators of poor psychological well-being is similar for boys and girls.
In view of rising school segregation in Sweden, the findings regarding the school’s sociodemographic composition are also worth highlighting. Firstly, the significant association between a school’s sociodemographic composition and school ethos was anticipated, based on previous findings (Granvik Saminathen et al. 2018; Clotfelter et al. 2005). In line with an earlier study (Granvik Saminathen et al. 2018), a school’s sociodemographic profile was not only directly associated with student achievement, but the effect of the school’s student body composition on academic achievement also seemed to be operating indirectly through school ethos. Thus, while schools with motivated students and few socioeconomically disadvantaged children may have more advantageous preconditions for creating a stable and stimulating learning atmosphere (Palardy 2008), more socially disadvantaged schools could improve student performance through determined organisational efforts to build a high-quality learning environment (Hopson and Lee 2011). This could allow schools located in the most socially disadvantaged areas to deal with challenges associated with the unequal distribution of students across schools.
By combining survey data with official data on school student composition, this study was able to examine the role of school-contextual features for adolescent outcomes, as well as the implications of a segregated school landscape. The multilevel analytical approach further strengthened the study design by avoiding downwardly biased standard errors in the results. Using multi-informant data with survey information from both teachers and students minimised bias related to common method variance (Podsakoff et al. 2003). Teachers’ assessment of the school’s normative practices is expected to be more objective, as students’ perceptions of the school’s ethos may depend on their school performance and/or overall well-being. Finally, by considering both internalising and externalising problems, the study has highlighted that despite common gender differences in expressions of poor psychological well-being, the strength of associations with school ethos and academic achievement were similar for boys and girls.
Nonetheless, the cross-sectional design limits interpretations about causality. Bearing in mind the mutual relationship between academic achievement and adolescent psychological well-being, a cross-sectional study is unable to exclude the possibility of reverse or reciprocal causation. However, although some students may achieve low academic results because of preceding poor psychological well-being, robustness analyses (results not shown) that tested an alternative causal ordering, with psychological well-being predicting academic achievement, yielded no significant results, strengthening the current model. In order to come closer to causal pathways between school performance and well-being, longitudinal studies would be valuable.
In addition, as the analyses are based on data from Stockholm municipality, the results may be specific to the distinctive features and challenges of the Swedish education system (Organisation for Economic Co-operation and Development 2016), as well as the comparatively high prevalence of poor psychological health among adolescents in Sweden (Bremberg 2015). Nevertheless, it is likely that similar associations between school ethos, academic achievement and poor psychological health may be observed among schools in other Swedish municipalities as well as in other countries.
Future research may also want to investigate the effects of school ethos on particular groups of students, for example high-achieving girls, who tend to report poor psychological well-being despite comparatively high achievement (Låftman et al. 2013). It could also be relevant to focus on children from more disadvantaged family backgrounds, as they may be particularly likely to benefit from a school that offers the characteristics ascribed to a positive social school environment (Hopson and Lee 2011). The extent to which the effects of school ethos and achievement hold for different degrees of psychological ill health could also be investigated, employing scales that capture more or less severe symptoms.
In pursuit of deepening the knowledge about the mechanisms behind the associations between school ethos and student outcomes, future research should examine which specific indicators of school ethos are most relevant to students’ outcomes. After all, it is highly demanding and resource-intensive to improve features such as teacher support and the school learning environment (Bragg and Manchester 2011).

Conclusion

Considering the school’s compensatory duty, equal access to a high-quality school context is critical for adolescents’ future opportunities and well-being. In order to inform efforts of schools to make a difference for their students regardless of the school’s sociodemographic student composition, research on contextual features of schools in relation to student academic and health-related outcomes is vital. The current study contributed to this literature by examining academic achievement as a potential mechanism linking school ethos to school-level psychological distress and aggressive behaviour. The results demonstrated that teacher-rated school ethos was significantly associated with a school’s average marks in core subjects, highlighting the importance for school management to facilitate the building of a strong and sustainable ethos in lower secondary schools. Furthermore, schools with higher average academic achievement were significantly more likely to have students with lower average levels of psychological distress at the school. At the individual level, students with higher academic achievement tended to report both less psychological distress and aggressive behaviour, confirming the relationship between adolescents’ academic achievement and psychological well-being. Overall, these findings suggest that when teachers rate a school’s ethos as positive, students at the school perform better academically, on average, regardless of their own family background. Higher school performance, in turn, is associated with fewer emotional problems among students.

Acknowledgements

We would like to thank the Stockholm City Administration and the Stockholm School Survey steering group for giving us access to the data material. Further, we are grateful to the students and teachers who participated in the data collections. We would also like to extend our appreciation to our colleague Sara Brolin Låftman for her guidance with this study. Open access funding provided by Stockholm University.

Compliance with Ethical Standards

Conflict of Interest

The authors declare that they have no conflict of interest.

Ethical Approval

Data from the Stockholm School Survey are not subject to consideration for ethical approval, according to the Regional Ethical Review Board of Stockholm (2010/241-31/5). Ethical permission for studies of the Stockholm Teacher Survey was obtained by the Regional Ethical Review Board of Stockholm (2013/2188-31/5; 2015/1827-31/5).
Informed consent was obtained from all individual students and teachers included in the study. Parental consent is not required for minors aged 15 and older according to the Swedish Act concerning the Ethical Review of Research Involving Humans.
Open Access This article is distributed under the terms of the Creative Commons Attribution 4.0 International License (http://​creativecommons.​org/​licenses/​by/​4.​0/​), which permits unrestricted use, distribution, and reproduction in any medium, provided you give appropriate credit to the original author(s) and the source, provide a link to the Creative Commons license, and indicate if changes were made.
Publisher’s note Springer Nature remains neutral with regard to jurisdictional claims in published maps and institutional affiliations.

Maria Granvik Saminathen

is a PhD candidate in public health sciences at the Centre for Health Equity Studies, Department of Public Health Sciences, at Stockholm University, Sweden. Her research is focused on school-contextual pathways to psychological symptoms among adolescents. She has a particular interest in the effect of school segregation on adolescents’ psychological well-being.

Stephanie Plenty

is a post-doctoral researcher at the Institute for Future Studies in Stockholm, Sweden. Her research applies sociological and psychological perspectives to young people’s wellbeing. Her current research addresses how social contexts and relationships relate to positive adolescent development, and socioeconomic and ethnic differences in these processes.

Bitte Modin

is a Professor of Medical Sociology at the Centre for Health Equity Studies, Department of Public Health Sciences, at Stockholm University, Sweden. She has studied both short- and long-term health implications of children’s early social environment. Her current research largely focuses on various aspects of the school environment (e.g., workload and social relations) and their relationship with young people’s health in Sweden and other countries.

Onze productaanbevelingen

BSL Psychologie Totaal

Met BSL Psychologie Totaal blijf je als professional steeds op de hoogte van de nieuwste ontwikkelingen binnen jouw vak. Met het online abonnement heb je toegang tot een groot aantal boeken, protocollen, vaktijdschriften en e-learnings op het gebied van psychologie en psychiatrie. Zo kun je op je gemak en wanneer het jou het beste uitkomt verdiepen in jouw vakgebied.

BSL Academy Accare GGZ collective

share
DELEN

Deel dit onderdeel of sectie (kopieer de link)

  • Optie A:
    Klik op de rechtermuisknop op de link en selecteer de optie “linkadres kopiëren”
  • Optie B:
    Deel de link per e-mail
Titel
The Role of Academic Achievement in the Relationship between School Ethos and Adolescent Distress and Aggression: A Study of Ninth Grade Students in the Segregated School Landscape of Stockholm
Auteurs
Maria Granvik Saminathen
Stephanie Plenty
Bitte Modin
Publicatiedatum
05-02-2020
Uitgeverij
Springer US
Gepubliceerd in
Journal of Youth and Adolescence / Uitgave 6/2021
Print ISSN: 0047-2891
Elektronisch ISSN: 1573-6601
DOI
https://doi.org/10.1007/s10964-020-01199-w
go back to reference Ahmed, W., Minnaert, A., van der Werf, G., & Kuyper, H. (2010). Perceived social support and early adolescents’ achievement: the mediational roles of motivational beliefs and emotions. Journal of Youth and Adolescence, 39(1), 36.PubMed
go back to reference Ahrén, J. C. (2010). Skolan och ungdomars psykosociala hälsa. [The school and adolescent psychosocial health]. Statens Offentliga Utredningar (SOU) [The Government’s Public Inquiry]. Stockholm: Fritzes.
go back to reference Aldridge, J. M., & McChesney, K. (2018). The relationships between school climate and adolescent mental health and wellbeing: a systematic literature review. International Journal of Educational Research, 88, 121–145.
go back to reference Andres, L., & Wyn, J. (2010). The making of a generation: the children of the 1970s in adulthood. Toronto: University of Toronto Press.
go back to reference Bragg, S., & Manchester, H. (2011). Creativity, school ethos and the Creative Partnerships Programme, Final Report of the project: evaluation of the nature and impact of the Creative Partnerships programme on school ethos 2009–10. Manchester: The Open University Press.
go back to reference Brault, M. C., Janosz, M., & Archambault, I. (2014). Effects of school composition and school climate on teacher expectations of students: a multilevel analysis. Teaching and Teacher Education, 44, 148–159.
go back to reference Bremberg, S. (2015). Mental health problems are rising more in Swedish adolescents than in other Nordic countries and the Netherlands. Acta Paediatrica, 104(10), 997–1004.PubMed
go back to reference Bremberg, S., & Dalman, C. (2015). Begrepp, mätmetoder och förekomst av psykisk hälsa, psykisk ohälsa och psykiatriska tillstånd hos barn och unga: En kunskapsöversikt. [Concepts, measurement and prevalence of psychological health, illness and psychiatric conditions among children and youth: an overview]. Stockholm: Forte.
go back to reference Brown, T. A. (2015). Confirmatory factor analysis for applied research. 2 ed. New York, NY: The Guilford Press.
go back to reference Byrne, B. M., Shavelson, R. J., & Muthén, B. (1989). Testing for the equivalence of factor covariance and mean structures: the issue of partial measurement in variance. Psychological Bulletin, 105(3), 456–466.
go back to reference Chen, F. F. (2007). Sensitivity of goodness of fit indexes to lack of measurement invariance. Structural Equation Modeling: A Multidisciplinary Journal, 14(3), 464–504.
go back to reference Cheung, G. W., & Rensvold, R. B. (2002). Evaluating goodness-of-fit indexes for testing measurement invariance. Structural Equation Modeling, 9(2), 233–255.
go back to reference Clotfelter, C. T., Ladd, H. F., & Vigdor, J. (2005). Who teaches whom? Race and the distribution of novice teachers. Economics of Education Review, 24(4), 377–392.
go back to reference Currie, C., Nic Gabhainn, S., Godeau, E., Roberts, C., Smith, R., Currie, D. (eds) (2008). Inequalities in young people’s health. Health behaviour in school-aged children. International Report from the 2005/06 survey. Copenhagen: WHO Regional Office for Europe.
go back to reference Drapeau, A., Marchand, A., & Beaulieu-Prévost, D. Epidemiology of psychological distress. In: L. L’Abate (ed.) Mental Illnesses-understanding, prediction and control. (pp. 105–134). Rijeka: InTech.
go back to reference Dumenci, L., & Achenbach, T. M. (2008). Effects of estimation methods on making trait-level inferences from ordered categorical items for assessing psychopathology. Psychological Assessment, 20(1), 55–62.PubMed
go back to reference Gaskins, C. S., Herres, J., & Kobak, R. (2012). Classroom order and student learning in late elementary school: a multilevel transactional model of achievement trajectories. Journal of Applied Developmental Psychology, 33(5), 227–235.
go back to reference Gillander Gådin, K., & Hammarström, A. (2003). Do changes in the psychosocial school environment influence pupils’ health development? Scandinavian Journal of Public Health, 31, 169–177.
go back to reference Giota, J., & Gustafsson, J.-E. (2017). Perceived demands of Schooling, Stress and Mental Health: changes from Grade 6 to Grade 9 as a function of gender and cognitive ability. Stress and Health, 33, 253–266.PubMed
go back to reference Glover, D., & Coleman, M. (2005). School culture, climate and ethos: interchangeable or distinctive concepts? Journal of In-Service Education, 31(2), 251–272.
go back to reference Goldberg, J. M., Sklad, M., Elfrink, T. R., Schreurs, K. M., Bohlmeijer, E. T., & Clarke, A. M. (2019). Effectiveness of interventions adopting a whole school approach to enhancing social and emotional development: a meta-analysis. European Journal of Psychology of Education, 34(4), 755–782.
go back to reference Goldstein, H., & Woodhouse, G. (2000). School effectiveness research and educational policy. Oxford Review of Education, 26(3–4), 353–363.
go back to reference Granvik Saminathen, M., Brolin Låftman, S., Almquist, Y. B., & Modin, B. (2018). Effective schools, school segregation and the link with school achievement. School Effectiveness and School Improvement, 29(3), 464–484.
go back to reference Gustafsson, J.-E., Westling, A. M., Alin Åkerman, B., Eriksson, C., Eriksson, L., Fischbein, S., Granlund, M., Gustafsson, P., Ljungdahl, S., Ogden, T., & Persson, R. S. (2010). School, learning and mental health: a systematic review. Stockholm: The Royal Swedish Academy of Sciences, The Health Committee.
go back to reference Heck, R. H., & Thomas, S. L. (2015). An introduction to multilevel modeling techniques. New York, NY: Routledge.
go back to reference Hopson, L. M., & Lee, E. (2011). Mitigating the effect of family poverty on academic and behavioral outcomes: the role of school climate in middle and high school. Children and Youth Services Review, 33(11), 2221–2229.
go back to reference Hu, L., & Bentler, P. M. (1999). Cutoff criteria for fit indexes in covariance structure analysis: conventional criteria versus new alternatives. Structural Equation Modeling, 6(1), 1–55.
go back to reference Huang, C. (2015). Academic achievement and subsequent depression: a meta-analysis of longitudinal studies. Journal of Child and Family Studies, 24(2), 434–442.
go back to reference Jacobson, S. (2011). Leadership effects on student achievement and sustained school success. International Journal of Educational Management, 25(1), 33–44.
go back to reference Karvonen, S., Tokola, K., & Rimpelä, A. (2018). Well-being and academic achievement: differences between schools from 2002 to 2010 in the Helsinki Metropolitan Area. Journal of School Health, 88(11), 821–829.
go back to reference Kjellström, J, Holmin von Saenger, I, Jarl, E. L., & Modin, B. (2017). Learning environment and health, technical report for the teacher survey with linkage to the Stockholm School Survey. Stockholm: Department of Publ ic Health Sciences, Stockholm University. https://​www.​su.​se/​polopoly_​fs/​1.​362791.​1513610085!/​menu/​standard/​file/​Technical%20​report.​pdf.
go back to reference Kutsyuruba, B., Klinger, D. A., & Hussain, A. (2015). Relationships among school climate, school safety, and student achievement and well-being: a review of the literature. Review of Education, 3(2), 103–135.
go back to reference Låftman, S. B., Almquist, Y. B., & Östberg, V. (2013). Students’ accounts of school-performance stress: a qualitative analysis of a high-achieving setting in Stockholm, Sweden. Journal of Youth Studies, 16(7), 932–949.
go back to reference Levesque, R. J. (Ed.) (2011). Encyclopedia of adolescence. New York, NY: Springer.
go back to reference Liu, H., Van Damme, J., Gielen, S., & Van Den Noortgate, W. (2015). School processes mediate school compositional effects: model specification and estimation. British Educational Research Journal, 41(3), 423–447.
go back to reference MacBeath, J., & Mortimore, P. (2001). Improving school effectiveness. Buckingham: Open University Press.
go back to reference Marsh, H. W., Hau, K., & Wen, Z. (2004). In Search of Golden Rules: comment on hypothesis-testing approaches to setting cutoff values for fit indexes and dangers in overgeneralizing Hu and Bentler’s (1999) findings. Structural Equation Modeling, 11(3), 320–341.
go back to reference Maydeu-Olivares, A. (2017). Maximum likelihood estimation of structural equation models for continuous data: standard errors and goodness of fit. Structural Equation Modeling: A Multidisciplinary Journal, 24(3), 383–394.
go back to reference McCarty, C. A., Mason, W. A., Kosterman, R., Hawkins, J. D., Lengua, L. J., & McCauley, E. (2008). Adolescent school failure predicts later depression among girls. Journal of Adolescent Health, 43(2), 180–187.
go back to reference Meade, A. W., & Lautenschlager, G. J. (2004). A Monte-Carlo study of confirmatory factor analytic tests of measurement equivalence/invariance. Structural Equation Modeling, 11(1), 60–72.
go back to reference Modin, B., Låftman, S. B., & Östberg, V. (2017). Teacher rated school ethos and student reported bullying—a multilevel study of upper secondary schools in Stockholm, Sweden. International Journal of Environmental Research and Public Health, 14(12), 1565.PubMedCentral
go back to reference Moilanen, K. L., Shaw, D. S., & Maxwell, K. L. (2010). Developmental cascades: externalizing, internalizing, and academic competence from middle childhood to early adolescence. Development and Psychopathology, 22(3), 635–653.PubMedPubMedCentral
go back to reference Muthén, L. K., & Muthén, B. O. (2017). Mplus user’s guide. 8ed. Los Angeles, CA: Muthén & Muthén.
go back to reference Myklestad, I., Roysamb, E., & Tambs, K. (2011). Risk and protective factors for psychological distress among adolescents: a family study in the Nord–Trondelag Health Study. Social Psychiatry and Psychiatric Epidemiology, 47(4), 771–782.PubMed
go back to reference National Board of Health and Welfare. (2013). Psykisk Ohälsa Bland Unga. Underlagsrapport till Barns och Ungas Hälsa,Vård och Omsorg. [Multiple Health Complaints among Adolescents. Background Report Children and Adolescent Health, Welfare and Care]. Stockholm: National Board of Health and Welfare.
go back to reference National Board of Health and Welfare (2014). Öppna jämförelser 2014, Folkhälsa. [Open comparisons 2014, Public Health.] https://​webbutik.​skl.​se/​bilder/​artiklar/​pdf/​7585-159-4.​pdf?​issuusl=​ignore.
go back to reference Östh, J., Andersson, E., & Malmberg, B. (2013). School choice and increasing performance difference: a counterfactual approach. Urban Studies, 50(2), 407–425.
go back to reference Opdenakker, M. C., & Van Damme, J. (2000). Effects of schools, teaching staff and classes on achievement and well-being in secondary education: similarities and differences between school outcomes. School Effectiveness and School Improvement, 11(2), 165–196.
go back to reference Organisation for Economic Co-operation and Development. (2016). Country note Sweden. https://​www.​oecd.​org/​pisa/​PISA-2015-Sweden.​pdf.
go back to reference Palardy, G. J. (2008). Differential school effects among low, middle, and high social class composition schools: a multiple group, multilevel latent growth curve analysis. School Effectiveness and School Improvement, 19(1), 21–49.
go back to reference Pendergast, L. L., von der Embse, N., Kilgus, S. P., & Eklund, K. R. (2017). Measurement equivalence: a non-technical primer on categorical multi-group confirmatory factor analysis in school psychology. Journal of School Psychology, 60, 65–82.PubMed
go back to reference Pepper, K., & Thomas, L. H. (2002). Making a change: the effects of the leadership role on school climate. Learning Environments Research, 5(2), 155–166.
go back to reference PHAS: The Public Health Agency of Sweden. (2016). Skolprestationer, skolstress och psykisk ohälsa bland tonåringar. [School performance, school stress and psychological problems among teenagers]. Stockholm: The Public Health Agency of Sweden. https://​www.​folkhalsomyndigh​eten.​se/​contentassets/​8169d0d0a5a846d2​9cf4b6a7cfd1dffb​/​skolprestationer​-skolstress-psykisk-ohalsa-tonaringar-16003-webb.​pdf.
go back to reference PHAS: The Public Health Agency of Sweden. (2018a). Varför har den psykiska ohälsan ökat bland barn och unga i Sverige? Utvecklingen under perioden 1985–2014. [Why has the rate of poor psychological health among children and youth in Sweden increased?]. Stockholm: The Public Health Agency of Sweden. https://​www.​folkhalsomyndigh​eten.​se/​contentassets/​628f1bfc932b474f​9503cc6f8e29fd45​/​varfor-psykiska-ohalsan-okat-barn-unga-18023-2-webb-rapport.​pdf.
go back to reference PHAS: The Public Health Agency of Sweden. (2018b). Utvecklingen av psykosomatiska besvär, skolstress och skoltrivsel bland 11-, 13- och 15-åringar. [The development of psychosomatic complaints, school stress and school satisfaction among 11-, 13-, and 15-year olds.]. Stockholm: The Public Health Agency of Sweden. https://​www.​folkhalsomyndigh​eten.​se/​publicerat-material/​publikationsarki​v/​u/​psykosomatiska-symtom-och-skolmiljo-bland-11-13-och-15-aringar/​.
go back to reference Podsakoff, P. M., MacKenzie, S. B., Lee, J.-Y., & Podsakoff, N. P. (2003). Common method biases in behavioral research: a critical review of the literature and recommended remedies. Journal of Applied Psychology, 88, 879–903.
go back to reference Preacher, K. J., Zyphur, M. J., & Zhang, Z. (2010). A general multilevel SEM framework for assessing multilevel mediation. Psychological Methods, 15(3), 209–233.PubMed
go back to reference Rescorla, L., Achenbach, T. M., Ivanova, M. Y., Dumenci, L., Almqvist, F., & Bilenberg, N., et al. (2007). Epidemiological comparisons of problems and positive qualities reported by adolescents in 24 countries. Journal of Consulting and Clinical Psychology, 75(2), 351–358.PubMed
go back to reference Ronfeldt, M., Loeb, S., & Wyckoff, J. (2013). How teacher turnover harms student achievement. American Educational Research Journal, 50(1), 4–36.
go back to reference Rutter, M., Maughan, B., Mortimore, P., Ouston, J., & Smith, A. (1979). Fifteen thousand hours. Cambridge: Harvard University Press.
go back to reference Sellström, E., & Bremberg, S. (2006). Is there a “school effect” on pupil outcomes? A review of multilevel studies. Journal of Epidemiology & Community Health, 60, 149–155.
go back to reference SNAE: Swedish National Agency of Education. (2012). Likvärdig utbildning i svensk grundskola? En kvantitativ analys av likvärdighet over tid, Rapport 374 [Equal education in Swedish comprehensive school? A qualitative analysis of equity over time, Report 374]. Stockholm: Fritzes.
go back to reference SNAE: Swedish National Agency of Education. (2014). Elevhälsans uppdrag—främja, förebygga och stödja elevens utveckling mot målen. [The mission of student health: to promote, prevent and support the student’s development towards the goals]. Stockholm: Skolverket [Swedish National Agency of Education]. https://​www.​skolverket.​se/​om-skolverket/​publikationer/​visa-enskildpublikati​on?​_​xurl_​=​http%3A%2F%2Fwww5.​skolverket.​se%2Fwtpub%2Fws%2Fskolbok%2Fwpubext%2Ftrycksak%2FBlob%2Fpdf3286.​pdf%3Fk=​3286.
go back to reference SNAE: Swedish National Agency of Education. (2015). Skolverkets lägesbedömning 2015, Rapport 421 [SNAE’s situation analysis 2015, Report 421]. Stockholm: Fritzes.
go back to reference SNAE: Swedish National Agency of Education (2016). Information of SIRIS (The SNAE’s Internet based result and quality information system). https://​www.​skolverket.​se/​skolutveckling/​statistik/​sok-statistik-om-forskola-skola-och-vuxenutbildning.
go back to reference SNAE: Swedish National Agency of Education (2018). Analyser av familjebakgrundens betydelse för skolresultaten och skillnader mellan skolor. En kvantitativ studie av utvecklingen över tid i slutet av grundskolan, Rapport 467 [Analyses of the significance of family background for school performance and differences between schools. A quantitative study of the development of the last part of comprehensive school over time, Report 467]. Stockholm: Skolverket.
go back to reference Steenkamp, J. E., & Baumgartner, H. (1998). Assessing measurement invariance in cross-national consumer research. Journal of Consumer Research, 25, 78–90.
go back to reference Undheim, A. M., & Sund, A. M. (2005). School factors and the emergence of depressive symptoms among young Norwegian adolescents. European Child & Adolescent Psychiatry, 14(8), 446–453.
go back to reference Warin, J. (2017). Creating a whole school ethos of care. Emotional and Behavioural Difficulties, 22(3), 188–199.
go back to reference Westling Allodi, M. (2010). Pojkars och flickors psykiska hälsa i skolan: en kunskapsöversikt [The psychological health of boys and girls at school: an overview of the literature]. SOU-rapport 2010:79. Stockholm: Elanders Sverige AB.