Ga naar de hoofdinhoud
Top

The Family Context and the Use of Media for Emotion Regulation During Early Childhood: Testing the Tripartite Model of Children’s Emotion Regulation and Adjustment

  • Open Access
  • 15-01-2025
  • Original Paper
Gepubliceerd in:

Abstract

Media use for emotion regulation, such as occupying children when they are bored or distracting them from negative emotions, is a common practice for parents in the United States, but it has been linked with weaker emotion regulation skills among young children. This association has not been examined in the presence of other family context variables, such as parent reactions to children’s emotional expressions or quality of the child-parent relationship, however. This survey study (N = 449, 53% fathers) examines parents’ use of media for child emotion regulation within a tripartite model of adjustment. Media use for emotion regulation associated with greater emotion regulation skills for children (ages 4–7). There was not a significant relation between media use for emotion regulation and children’s emotional maladjustment, however. Greater frequency of parents’ negative reactions to their children’s emotions was significantly associated with more internalizing and externalizing issues for children but also with better emotion regulation skills. Further, better parent-child relationship was associated with fewer internalizing and externalizing issues and better emotion regulation skills. We outline theoretical and practical implications and discuss future directions to further assess the effects of family context on children’s emotion regulation.
Publisher’s note Springer Nature remains neutral with regard to jurisdictional claims in published maps and institutional affiliations.
Advancements in technology, especially technology for everyday use, shape new parenting trends. One use of media for parenting that has been documented is the use of media for emotion regulation of young children, such as giving a child a smart phone while waiting at a restaurant (Coyne et al., 2021; Gantz, 1982; Gantz & Masland, 1986). While this is not the only strategy parents use to regulate their children’s emotions, it has become more common as parents have access to technology on the go in addition to in the home (Coyne et al., 2021; Nikken, 2019). While the literature on media use and children’s developmental outcomes, such as mental well-being and prosocial behavior, demonstrate mixed results, there is a much smaller body of literature on the use of media specifically for emotion regulation and its effects on children’s emotional development. This research is primarily descriptive and focused on television (Beyens & Eggermont, 2014; Gantz, 1982; Gantz & Masland, 1986), with less attention on mobile media’s use in emotion regulation (for exceptions, see Coyne et al., 2021; Nikken, 2019). Further, extant studies have not examined the effects of media use for emotion regulation within the context of other important family variables (such as how parents react to children’s emotions or the quality of child-parent relationship). In terms of the effects of this practice, limited research suggests that media use for emotion regulation during early childhood is associated with increased media use in disadvantageous ways (such as losing interest in other activities or feelings of dependency on media), higher negative affect, and lower effortful control for children (Coyne et al., 2021). However, these findings are limited in their examination of how media use for emotion regulation may co-exist alongside other nuanced family context variables. Here we examine the role of the family using Morris et al.’s (2007) tripartite model of the impact of the family on children’s emotion regulation and adjustment (hereafter referred to as the tripartite model), specifically examining parent stress reactions and the child-parent relationship as other environmental factors beyond media use that relate to the child’s emotion regulation and emotional adjustment. This online survey of parents of 4- to 7-year-olds (N = 449) included measures to capture children’s emotion regulation ability, parent stress reactions to children’s expressions of negative emotions, use of media for emotion regulation, quality of child-parent relationship, and children’s emotional adjustment (i.e., the ability to satisfy social and emotional needs in healthy and beneficial ways). Considering these variables together will provide information regarding the nuance in how different types of family practices associate with aspects related to children’s emotional development.

Tripartite Model of Emotion Regulation and Adjustment

To understand children’s emotional development within the family context, we consider Morris et al.’s (2007) tripartite model. Emotion regulation refers to a set of skills that include abilities to process and express emotions in personally advantageous ways while emotional adjustment refers to a broader sense of well-being and the ability to cope with stressors (operationalized here as children’s internalizing and externalizing behaviors; Aunola et al., 2000). This model suggests that parents influence emotion regulation in three ways: through modeling emotional behavior, by enacting parenting practices related to emotion regulation, and by fostering the emotional climate of the family. We emphasize here that children do not simply learn just by observing others, but that elements in the family environment influence children’s learning and subsequent behaviors (Bronfenbrenner, 1977). The model further proposes that children’s emotion regulation abilities indirectly affect the relation between family context and their emotional adjustment (i.e., internalizing and externalizing behaviors). The current study tests this model, with a focus on parenting practices, in our case using media for emotion regulation. In this section, we briefly explicate the importance of the constructs in the model, before introducing the specific ways we examine these constructs in our study and detailing the literature in these respective areas.
Morris et al.’s model (2007) consists of three main categories of constructs hypothesized to influence child emotion regulation and adjustment. The first category in the model is modeling/observation. One way that children can learn behaviors is through observation and mimicry (Bandura & Walters, 1977). In terms of emotion regulation, children observe the emotional responses of others, especially parents (Parke, 1994), to see how they should react in similar situations (Denham et al., 1997). The second category of the model includes parenting practices, such as emotion-coaching or emotion-dismissing (Gottman et al., 1996). Emotion-coaching involves parents being aware of children’s emotions, acknowledging them, and helping children problem solve, whereas emotion-dismissing is when a parent ignores or disapproves of their child’s emotions (Gottman et al., 1996). Emotion-coaching is positively associated with children’s emotion regulation skills (Gottman et al., 1996), while emotion-dismissing is associated with lower emotion regulation skills (Perry et al., 2012).
The third category in the model is the emotional climate of the family, which refers to relationship qualities, such as attachment, marital relationship, or parenting styles. Parental attitudes and behaviors toward children have been associated with emotion regulation such that higher levels of parent hostility are associated with lower emotion regulation skills for the child (Morris et al., 2002). Moreover, unpredictable emotional climates are associated with lower emotional security and poorer emotion regulation for children as these climates do not nurture a sense that a child’s emotional needs will be met nor do they foster and environment in which children know what behaviors are expected (Cummings & Davies, 1996).
These three aspects of family context (observation/modeling, parenting practices, and emotional climate of the family) are theorized to directly contribute to children’s emotion regulation abilities and emotional adjustment. Further, as proposed in the tripartite model, the relation between these three aspects of the family context and children’s emotional adjustment are mediated by children’s emotion regulation skills (Morris et al., 2007). While this model has been used as a framework for thinking about the development of children’s emotion regulation, to the best of our knowledge, it has not yet been empirically tested with consideration of each of these three aspects in tandem.

Parents’ Negative Reactions to Children’s Emotions

We first consider the modeling/observation factor of the hypothesized tripartite model. In our study, we examine parent stress reactions to children’s emotions. One way that humans can learn is through observing others’ behaviors to assess appropriateness of those behaviors in various situations (Bandura & Walters, 1977). The ways parents react to situations can demonstrate to children what emotional responses may seem appropriate in a given situation. Parents can guide children as to whether they exhibited an appropriate response by giving them feedback in the form of a reaction. Parents’ negative reactions to their child’s emotional expressions can be a form of emotion dismissing, which is associated with lower emotion regulation skills for children (Perry et al., 2012). Thus, in the current study we consider how parents react to their children’s emotions as the first part of the tripartite model.

Media Use for Emotion Regulation

Parenting practices can also inform the development of children’s emotion regulation and emotional adjustment. Like modeling negative reactions to emotional expressions, distraction from emotion is a form of emotion dismissing. Discussed above are other forms of emotion regulation practices, such as emotion coaching where parents talk their children through their emotions or express how they might feel in the same situation as their child. Distraction is considered a parenting practice that involves taking the child’s attention away from their emotions without acknowledging them. For example, giving a child candy when they are upset or turning on the television to keep them entertained and unfocused on their feelings are considered distraction techniques. As mobile technologies become more available, parents are readily able to engage in emotion dismissing with the use of media even when they are not in their homes. Mobile media, such as tablets and smartphones, can be used to distract children from their negative emotions. Indeed, a majority of parents report that they use screens for these purposes (Cingel & Krcmar, 2013; Rideout & Robb, 2020). When looking at more specific motivations, 40% of parents give their children media when their child is bored, and nearly 30% indicate that they give their child media to feel better when they are upset (Rideout & Robb, 2020). However, much of this research focuses on media in the home or uses in the home (i.e., parents putting children in front of the television to get chores done around the house; Beyens & Eggermont, 2014; Gantz, 1982; Gantz & Masland, 1986), and less is known about the use and effects of mobile media as a tool for emotion regulation. The studies cited here illustrate the limited literature on this topic and the lack of exploration on the specific use of media for emotion regulation over the past decades. A renewed interest for this topic came along with increased access to mobile technologies that children can use both inside and outside the home, such as tablets.
Indeed, due to the ease of access, mobile media devices may have stronger implications, compared to television, for child emotion regulation development as they can be used more frequently (Choe et al., 2023; McNeill et al., 2019; Roberts et al., 2022). Recent work shows that mobile screen media is used more commonly as a pacifier for children who already experience regulatory difficulties and in situations where parents want to calm children, such as while doing chores and at restaurants (Radesky et al., 2016), and has a stronger effect on self-regulation compared to television (Choe et al., 2023). Media also lends to the development of disadvantageous media use habits, which can have further implications for emotion regulation. Coyne et al. (2021) found that children who were more dependent on media and had more difficulty when needing to stop using media (such as it being time for family dinner or going to school) had parents who used media more for themselves and more often for children’s emotion regulation. Further, the frequency of media use for emotion regulation was positively associated with extreme emotional reactions to a sudden stop of a television show in an observational, behavioral context. Researchers suggest that providing media as a distraction for boredom or fussiness takes away opportunities for children to learn to accept their emotions and reinforces that they should avoid emotions (Choe et al., 2023; Coyne et al., 2021). It is also important to consider how content may affect the relation between media use for emotion regulation and emotional development. While the current study does not address this topic, it is reasonable to think that an educational show (such as Sesame Street) would have different effects than an entertainment show (like Spongebob Squarepants), as these differing effects have been documented in past research for other developmental outcomes (Kirkorian et al., 2008). Even with differences in content, however, the method of distraction remains the same.

Child-Parent Relationship

The emotional climate of the family, or quality of the child-parent relationship, is also hypothesized to predict children’s emotion regulation and emotional adjustment (Morris et al., 2007). Emotional climate of the family refers to a number of components, such as parent-child attachment, parenting style, or family expressivity (Morris et al., 2007). When the emotional climate surrounding a child is negative or unpredictable, children are more likely to be emotionally reactive, not demonstrating high levels of emotion regulation as they are less emotionally secure (Cummings & Davies, 1996). One metric to assess emotional climate is parent perception of the quality of their overall child-parent relationship, as children’s emotion regulation behaviors are influenced by their relationships with their parents (Kalomiris & Kiel, 2016). That is, poor quality of child-parent relationship can lead parents to take a more negative approach to their child in their interactions. Furthermore, poor quality of child-parent relationship can lead to poorer emotional adjustment (i.e., more externalizing and internalizing behaviors; Trentacosta et al., 2008). Thus, it is important to consider the greater family context when examining parenting practices related to regulating children’s emotions.

Emotion Regulation and Emotional Adjustment

The three factors mentioned above can all influence children’s healthy development in terms of their emotion regulation and emotional adjustment. Emotion regulation includes processes for monitoring and expressing emotions in ways that are personally advantageous (Thompson, 1994). Children who demonstrate high emotion regulation are able to experience negative or distressing emotions and work through them and express these emotions in healthy ways. Emotion regulation is an important skill for children, especially during early childhood as children begin to practice it on their own (Morris et al., 2007).
Further, these emotion regulation skills are important for fostering children’s emotional adjustment, or one’s ability to accept and adapt to circumstances (American Psychological Association, 2023). Children who have strong adjustment can adapt to changing situations, such as moving or changing schools, while children with poor adjustment struggle more with these changes, potentially becoming aggressive or withdrawn (Renken et al., 1989). Poor emotional adjustment includes issues with internalizing and externalizing behaviors (Aunola et al., 2000), or disadvantageous behaviors used to cope with stressors. Internalizing behaviors may include being withdrawn, having difficulty concentrating, and feeling sad or lonely. Externalizing behavior can include aggression, stealing, or feeling angry and irritable. Emotion regulation skills contribute to emotional adjustment by allowing a person to modify how they express their emotions given the situation, and these skills contribute to the prevalence of internalizing and externalizing behaviors among children (Morris et al., 2007).

The Current Study

The current study is a survey of parents of 3–7-year-olds that aims to test the tripartite model (Morris et al., 2007). Following the pathways of the model, and considering the literature on how parenting practices around emotion regulation may develop, we put forth a series of hypotheses to specifically examine the frequency with which parents use media to emotionally regulate their children, one practice of many such emotion regulation strategies, such as talking with children when they are upset or taking deep breaths together. Firstly, we look at the direct relations between parent behaviors and the family climate with children’s emotion regulation and emotional adjustment.
H1: Parents’ negative reactions to their children’s emotions will negatively relate to (a) child emotion regulation and positively relate to (b) child emotional maladjustment.
H2: Positive child-parent relationship will positively relate to (a) child emotion regulation and negatively relate to (b) child emotional maladjustment.
Next, we examine the direct pathways from media use for child emotion regulation on children’s emotion regulation skills and emotional maladjustment:
H3: Frequency of parents’ media use for child emotion regulation will (a) negatively relate to child emotion regulation and positively relate to (b) child emotional maladjustment.
Finally, we examine the mediation of the pathways between our independent variables (parents’ negative reactions to children’s emotions, parent-child relationship, and media use for emotion regulation) and emotional maladjustment via emotion regulation skills, as put forth in the tripartite model. We also assess the direct relation between emotion regulation and emotional maladjustment:
H4: Child emotion regulation will be negatively related to child emotional maladjustment.
H5: Child emotion regulation will mediate the relations between (a) parents’ negative reactions to their children’s emotions, (b) parent-child relationship, and (c) frequency of parents’ media use for child emotion regulation and emotional maladjustment such that poor emotion regulation skills strengthen these relations.
The current study provides insight as to how media use for emotion regulation fits into the larger family system (including parent-child relationship quality and parents’ reactions to their children’s emotions). The development of children’s emotional adjustment depends on how parents foster emotion regulation skills for their children, and media use is one aspect in a larger context that is examined closely in this study.

Method

Participants

The current study’s protocol was reviewed and approved by the Institutional Review Board at the authors’ university. Participants included parents of 4- to 7-year-old children in the United States who were recruited and compensated through Amazon’s Mechanical Turk (MTurk). Participants received $1.00 (standard pay for a 10-min survey on MTurk). The Qualtrics survey included questions about parents’ perceptions of their child’s emotional adjustment, emotion regulation abilities, child-parent relationship quality, stress related to children’s emotion regulation, and frequency of media use for emotion regulation. The survey was first posted on MTurk in January 2022. Participants who missed more than one attention check question, submitted nonsense or repeat answers, or started but did not complete the survey were excluded. Five-hundred-twenty-three participants completed the survey. Fifty were excluded for not passing attention checks. Another 24 were excluded for including nonsense or repeat answers indicating poor quality data. Four-hundred-forty-nine participants were included in the final sample. Data collected from MTurk samples has been questioned for its quality and diversity (e.g., Weigold & Weigold, 2022), although a recent meta-analysis noted few differences in scale means and variances when comparing data from MTurk and non-MTurk, suggesting that MTurk data do not differ in quality from other data collection sources (Keith et al., 2022).
Relevant demographic information is included in Table 1 which also includes recently published U.S. Census data to demonstrate its representativeness as compared to the population of interest. Our sample over represents White and Asian parents and is more highly educated than the general population though median income of the sample was commensurate with that of the U.S. population. While parenting practices may differ across demographics, description of a population is not the aim of this study, and we do not have hypotheses about why these practices would affect children differently based on their demographics. For example, having a high-quality parent-child relationship should be advantageous for all children.
Table 1
Demographics
Variable
Percentage in Sample
Percentage from U.S. Census
Race
 White (n = 341)
75.95%
61.63%
 Asian (n = 32)
7.13%
6.00%
 Black (n = 25)
5.57%
12.40%
 Hispanic or Latino (n = 9)
2.00%
18.70%
 American Indian or Alaskan Native (n = 5)
1.11%
1.12%
 Native Hawaiian or Pacific Islander (n = 1)
0.22%
0.21%
 Wrote Another Option (n = 1)
0.22%
NA
 Declined to Answer (n = 6)
1.13%
NA
Gender
 Man (n = 240)
53.45%
49.50%
 Woman (n = 204)
45.43%
50.50%
 Non-Binary (n = 1)
0.22%
NA
 Declined to Answer (n = 4)
1.11%
NA
Variable
Median in Sample
Median from U.S. Census
Education
College or Advanced Degree
High School Diploma
Household Income
$50,000–$74,999
$67,521
Note: Data are taken from the U.S. 2020 Census. The Census asks about race and ethnicity separately. Data from the Census are for the entire country, not just parents of 4–7-year-olds

Measures

Measures included parents’ negative reactions to children’s emotions, media use for emotion regulation, child-parent relationship, children’s emotion regulation skills, and children’s emotional adjustment. Structural equation modeling was used to construct measurement models. Confirmatory factor analyses were conducted to identify items that did not load well onto latent constructs (we dropped items with factor loadings of <0.40). We include Cronbach’s alpha here for items included in the final analyses, but it should be noted that structural equation modeling (SEM) does not rely on Cronbach’s alpha for its calculations of latent constructs, instead, SEM relies on factor loadings and error variances within the model.

Parents’ negative reactions to children’s emotions

Parents reported on how often they displayed negative reactions to their children’s own distressed emotions (such as fear, anger, or sadness). We employed a modified version of the distress reactions subscale of the Coping with Children’s Negative Emotions Scale (Fabes et al., 1990) with the aim to assess the frequency with which children observe parents’ negative reactions to expressions of their emotions. Researchers have demonstrated that this scale has good internal reliability, test-retest reliability, and construct validity with parents of children ages 3–6 (Fabes et al., 2002). Participants indicated how often, if ever, their child exhibits 12 specific behaviors (for example, “My child becomes angry when they do not get their way”). If the child ever exhibited this behavior, participants answered how often they reacted to their child in a distressing way (“When my child becomes angry when they do not get their way, I become angry”), measured on a seven-point scale ranging from 0—never to 6—always (M = 2.84, SD = 1.68, α = 0.96). If children never expressed the behaviors, parents were assigned a response of 0. Thus, parents with children never exhibiting the behavior and those whose children did exhibit the behavior but who never had an emotional response are both coded as ‘0’ for analysis, because we are most interested in assessing how often children see these negative reactions, which in this measure include anger, distress, and nervousness. Low scores on this scale indicate that parents almost never or never react to their children’s emotions in a negative way, medium scores indicate that these negative reactions happen some of the time, and high scores indicate that these negative reactions happen always or almost always when children have distressed emotions (as noted above).

Parenting practices: media use and emotion regulation

Participants also reported how often they used media as a means for emotionally regulating their child. Seven scenarios (Coyne et al., 2021), such as giving a child a media device to calm down if they are fussy at a restaurant, were presented to participants. This measure has been demonstrated to be internally reliable in a sample of parents of young children (ages 2–3; Coyne et al., 2021). Parents then indicated how often they engaged in these behaviors on a five-point scale that ranged from 0—never to 4—always (M = 2.36, SD = 0.82, α = 0.88). Low scores on this scale indicate that parents never or almost never use media to regulate their children’s emotions (such as giving them a tablet them they are bored or sad), medium scores indicate that some of the time parents use media to regulate their children’s emotions, and high scores indicate that nearly all of the time parents use media to help their children regulate emotions.

Emotional climate of the family: child-parent relationship

Child-parent relationship was assessed with the Child-Parent Relationship Scale (Pianta, 1992). The short form of the scale employed has been validated in a US sample of parents of preschool-aged children (Dyer et al., 2017). This fifteen-item measure includes statements such as “My child easily becomes angry with me” (reverse coded) and “I share an affectionate, warm relationship with my child” which participants responded to on a five-point scale ranging from 0—definitely does not apply to 4—definitely applies (M = 2.07, SD = 1.00, α = 0.86). Higher scores indicate a positive child-parent relationship, medium scores indicate and neutral child-parent relationship, and low scores indicate a negative child-parent relationship.

Emotion regulation ability

Parents reported on their child’s ability to regulate their own emotions. Participants filled out the emotion regulation subscale of the Emotion Regulation Checklist (Shields & Cicchetti, 1998), a measure that was validated against other measures of emotion regulation by its original authors with a sample of 6–12-year-olds. This eight-item measure assesses the frequency in which children engage in various behaviors such as being “able to delay gratification” and “stating when they are feeling sad, angry or mad, or fearful or afraid.” Responses ranged on a four-point scale from 0—rarely or never to 3—almost always (M = 2.01, SD = 0.56, α = 0.73). One item (“My child seems sad or listless”) was removed due to a low factor loading. High scores indicate that parents perceive their children as able to regulate their emotions well nearly all of the time, medium scores indicate that parents perceive their children as able to regulate their emotions well some of the time, and low scores indicate that parents perceive their children as able to regulate their emotions well almost none of the time.

Emotional maladjustment

Measures to assess emotional maladjustment were taken from the Strengths and Difficulties Questionnaire (Goodman, 1997). The version of this questionnaire, developed for parents of four- to 10-year-old children, was used with all items of the internalizing and externalizing subscales (10 items each; 20 items total). Researchers have validated the factor structure of this measure for non-clinical preschool samples (Dahlberg et al., 2017). Because both internalizing and externalizing behaviors are part of emotional adjustment, we combined the subscales to make one emotional adjustment variable (Crick, 1997; Kliewer et al., 2004). Questions included items such as “my child has many worries or often seems worried” (internalizing) and “my child often loses their temper” (externalizing). Parents could rate items on a three-point scale (0—not true, 1—somewhat true, 2—certainly true; M = 0.88, SD = 0.53, α = 0.86). Five items were excluded due to low factor loadings. Low scores indicate that children do not have many internalizing or externalizing difficulties, medium scores indicate that children have some internalizing/externalizing difficulties, and high scores indicate that children have many internalizing/externalizing difficulties.

Analytical Approach

Demographic variables were tested for correlations with independent and dependent variables (see Table 2). Parent education, parent income, parent age, and parent gender all had significant associations with at least one variable, thus we controlled for these demographics in analyses. We used the lavaan package in R (Rosseel, 2012) to conduct a path analysis using structural equation modeling. All variables (except for demographics) were entered as latent constructs. Initial measurement models were used to test measure consistency, and items with low factor loadings on the latent construct were dropped to ensure acceptable fit for each measure. The SEM model includes pathways to test direct relationships between our independent variables (parents’ negative reactions to children’s emotions, child-parent relationship) and our mediating variable (children’s emotion regulation skills) and outcome variable (emotional maladjustment). The model also includes indirect paths (via children’s emotion regulation skills) from our independent variables to children’s emotional maladjustment. Data are available on Open Science Folder.
Table 2
Correlations among main study variables
Variable
1
2
3
4
5
6
7
8
9
10
11
1. Child Age
           
2. Parent Age
0.27**
          
3. Parent Racea
0.14**
0.17**
         
4. Parent Genderb
−0.04
−0.13**
−0.01
        
5. Child Genderb
−0.07
−0.06
0.05
0.31**
       
6. Parent Education
−0.06
−0.13**
−0.08
0.04
0.07
      
7. Parent Income
0.11*
−0.06
−0.23**
0.04
−0.00
0.15**
     
8. Child-Parent Relationship
0.02
0.10*
0.01
0.06
0.00
−0.27**
0.01
    
9. Parents’ Negative Reactions to Children’s Emotions
0.07
−0.12*
0.02
−0.07
−0.01
0.22**
−0.00
−0.79**
   
10. Media Use for Emotion Regulation
0.00
−0.08
0.04
−0.04
−0.07
0.21**
−0.01
−0.64**
0.70**
  
11. Child Emotion Regulation Skills
0.08
0.11*
0.08
0.13**
0.06
−0.03
0.11*
0.11*
0.08
0.16**
 
12. Child Emotional Maladjustment
0.02
−0.10*
−0.04
−0.04
−0.03
0.20**
−0.02
−0.80**
0.82**
0.60**
−0.03
aParent race was dummy-coded. Zero represents White parents, and 1 represents who are not White
bGender was dummy-coded. Zero represents men and boys, and 1 represents women and girls. One non-binary participant was excluded for correlations with parent gender but not for other analyses
*indicates p < 0.05. ** indicates p < 0.01

Results

Missing Data

Out of the sample (N = 449), 81.74% had complete data (n = 367), and 19.26% (n = 82) were missing 1–2 data points. Data were determined to be missing completely at random using Little’s (1988) missing completely at random test, χ2 = 2644.67, p > 0.99. Missing data were imputed with the mice package in R by using predictive mean matching (Morris et al., 2014; Van Buuren & Groothuis-Oudshoorn, 2011).

Hypothesis Testing

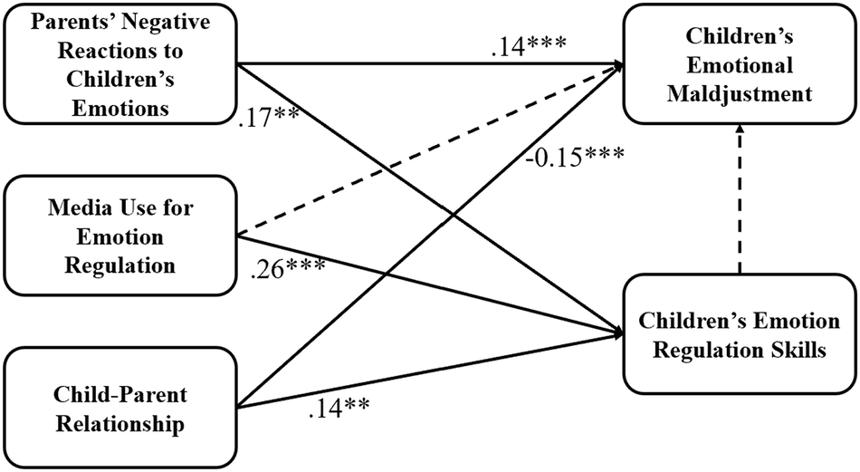
For a visual summary of results, see Fig. 1. The overall model had acceptable fit, χ2 (1035) = 10712.18, p < 0.001, CFI = 0.90, RMSEA = 0.052, SRMR = 0.078. Parents’ negative reactions to children’s emotions (β = 0.172, p = 0.002; contradicting H1a), media use for emotion regulation (β = 0.263, p < 0.001; contradicting H3a), and child-parent relationship (β = 0.445, p < 0.001; supporting H2a) had significant positive associations with child emotion regulation skills. Parents’ negative reactions to their children’s emotions had a significant positive relation with the children’s emotional maladjustment (β = 0.137, p < 0.001), such that more frequent negative reactions were associated with more emotional adjustment issues, supporting H1b. Parent-child relationship had a negative association with children’s emotional maladjustment, such that better parent-child relationships were associated with fewer emotional adjustment issues (β = −0.146, p < 0.001, supporting H3b). Child emotion regulation (H4), media use for emotion regulation (H3b), and demographic variables did not have significant relations to children’s emotional maladjustment. The indirect pathway from parents’ negative reactions to children’s emotions (via children’s emotion regulation skills) to emotional maladjustment was significant (β = 0.024, p = 0.005, supporting H5a). The indirect pathway from media use for emotion regulation was not significant (not supporting H5c). The indirect pathway from child-parent relationship was significant (β = −0.065, p = 0.001, supporting H5b).
Fig. 1
Summary of results. Note: Dashed lines represent non- significant paths. **p < .01, ***p < .001
Afbeelding vergroten

Discussion

Summary and Discussion of Findings

Our results demonstrate that family context factors, including media habits, relate to children’s emotion regulation skills and emotional adjustment in ways that both support this study’s hypotheses and in ways that contradict them. Observation (parents’ negative reactions to their children’s emotions) and the emotional climate of the family (child-parent relationship) relate to children’s emotional adjustment (internalization and externalization) such that children who observe more negative emotional reactions from parents and children with a poorer parent-child relationship also had more frequent emotional adjustment problems in terms of both internalization and externalization issues. Additionally, children who observe more negative reactions, children with parents who use media more often for emotion regulation, and children who have positive parent-child relationships were also reported to have better emotion regulation skills. Considering these results, we demonstrate partial support for the tripartite model of emotion regulation (Morris et al., 2007). There is clear support for family context factors predicting children’s emotion regulation and emotional adjustment, but there is less support for the indirect relationship between these family context variables and emotional adjustment via emotion regulation.
Contrary to our hypothesis (H1a), our findings demonstrate that parents’ negative reactions to their children’s emotions were associated with better reported emotion regulation skills for children. Observation of negative parent reactions would likely be associated with worse emotion regulation skills, as these negative reactions from parents are a form of emotion dismissing, which research has demonstrated to lower child emotion regulation skills (Perry et al., 2012). It is possible, however, that parents who reported more negative reactions in this way may also have children who hide some of their distressing emotions from the parents out of fear of these types of reactions. Thus, parents may observe their children’s emotion regulation skills as being strong because they are not directly observing more difficult coping mechanisms, such as crying or shouting. These negative reactions, however, were positively associated with more internalization and externalization difficulties (i.e., emotional adjustment). Thus, it seems that these negative reactions are not positively supporting children’s healthy emotional development, and thus we see these contradictory findings as part of the limitations of self-reported data. This has implications for other cross-sectional studies in this research area that also are limited by single-reporter bias (e.g., Beyens & Eggermont, 2014; Nikken, 2019). Ideally, one would be able to follow parent-child dyads and observe emotional expressions in a natural setting to further understand the role of observation in children’s emotional development.
Moreover, we found contradictory support for our hypothesis (H3a) on media use for emotion regulation and its relation to emotion regulation skills. In our models, we found positive associations among these constructs such that children whose parents more frequently used media for emotion regulation were reported to have higher emotion regulation skills. Past research with observational data finds that parents’ use of media for emotion regulation (as measured in this survey) is associated with lower emotion regulation skills for young children (Coyne et al., 2021), but other research has examined how the use of a specific app meant to teach children emotion regulation strategies led to children using those strategies more (Rasmussen et al., 2016). Our survey asks about general practices of giving children media to regulate their emotions, not the specific content children consume in these moments. For our findings, it is possible that parents in our sample have individual characteristics that allow them to pick content that helps their children with emotion regulation skills. Such individual differences are suggested by the Differential Susceptibility to Media effects Model (DSMM; Valkenburg & Peter, 2013). An alternative explanation, however, is that parents are reporting that their children have high emotion regulation skills because they are placated with media. Our measure for emotion regulation asked about skills like delayed gratification and recovering from distress. Parents may interpret that a child who can wait while using media or a child who can recover from distress because they are distracted by media may have strong emotion regulation skills. Both of these explanations are possible, and we can only speculate based on the data we have for this study. We emphasize the potential limitation of self-reporting due to past research on the specific practice of using media for emotion regulation. Parents in our survey might not have considered how their children regulate their emotions in the absence of media, which would explain why media use for emotion regulation was positively associated with emotion regulation skills but not with emotional adjustment. In particular, displacement theory would suggest that media use in place of other emotion regulation opportunities reduces the opportunity for developing the skills to self-regulate (Anderson & Kirkorian, 2015). Thus, researchers should take care to interpret past findings, positive or negative, with regard to the limitations of cross-sectional data with a single reporter (Beyens & Eggermont, 2014; Nikken, 2019).

Theoretical and Practical Implications

Theoretical implications

We first consider the theoretical implications of these findings. The tripartite model of adjustment is well-cited as a means for thinking about children’s emotional development. However, it has not been empirically tested in one sample to our knowledge. While there has been empirical support for the model (for review, see Morris et al., 2017), this support comes from studies examining singular aspects of the model. The current study thus provides insight for future thinking about this framework. First, researchers should carefully consider which family context factors to include in the model. The proposed model allows for many interpretations of each family context factor, but it may be important to consider these factors at multiple levels. One potential starting point for considering new variables is a framework similar to the one outlined by Roberts et al. (2022), which proposes that the tripartite model be used to assess how smartphone use can influence adolescent emotional development. This framework proposes that observation of smartphone use by parents (observation), smartphone use for emotion regulation (parenting practices), and parental use of smartphones as interference in parent-child interactions (emotional climate of the family) may all contribute negatively to adolescents’ emotion regulation and emotional adjustment. We propose that media be assessed at each level of the family context but not just with smartphones, especially if assessing young children, but with other digital media, such as tablets and television, as well. Moreover, these media influences should be considered with other family context factors such as children’s attachment style, emotion coaching practices not related to media, and emotion modeling.
While it is important to consider media influences in children’s emotional adjustment, it is equally important to recognize that media practices are but one aspect of a child’s family content and home environment. Researchers should consider specifying how to distinguish between emotion regulation and emotional adjustment. These concepts are closely related but have slightly different implications. Emotion regulation consists of modulating the “occurrence, intensity, and expression of emotions” (Thompson, 1994) while adjustment refers to how healthy, beneficial, and appropriate the actions of an individual are in satisfying their needs, some of which may be emotional (American Psychological Association, 2023). Measures for these constructs tend to address similar behaviors and patterns, but when looking at our data, there is a weak, non-significant correlation between emotion regulation and emotional maladjustment. This may be in part due to our findings as related to media use for emotion regulation and emotion regulation skills, but parents are important informants about their children’s behaviors. Thus, researchers need to consider how to differentiate these concepts in measurements that are used with parents. More research is needed to understand how emotion regulation skills are associated with children’s adjustment. These theoretical implications can drive future research to test the tripartite model empirically and consider the measurements required for these tests.

Practical implications

As for practical implications, our study suggests that media does play a role in children’s emotional development, but it does so alongside other family factors like how parents react to their children’s emotions and the quality of child-parent relationship. Child-parent relationship, parents’ negative reactions to children’s emotions, and media use for emotion regulation all had significant associations with children’s emotion regulation skills. Only child-parent relationship and parents’ negative reactions to children’s emotions had significant associations with children’s emotional adjustment, however. Here the focus of our study is media use for emotion regulation. We found that there was a positive association between media use for emotion regulation and parents’ reports of children’s emotion regulation skills. In conjunction with past literature, we recommend parents carefully consider how to use media with their children, especially in terms of emotion regulation. Some research has examined how specific content can teach children emotion regulation practices (such as taking deep breaths or counting backwards from the number four, Rasmussen et al., 2016). Other research has examined how relying on media as the form of emotion regulation (distraction) can hinder children’s emotion regulation skills (Coyne et al., 2021).
Parents should consider when it is appropriate to use media as a distractor and when there can be opportunities for children to develop their emotion regulation skills independent of media. Media is not the only factor that affects children’s emotional development, however, and so it is important for parents to consider how they are fostering relationships with their children and how media can be part of these relationships. Media is a pervasive part of children’s developmental environments, but it is also just one component. Parents should ensure that all elements of the family context identified in the tripartite model (observation, parenting practices, and emotional climate of the family) are supporting children’s emotional development. Further, caregivers and policy makers can consider how to advise parents in terms of using media for emotion regulation. These stakeholders should emphasize to parents that all aspects of the family context are important, such as child-parent relationship and that media use can be both advantageous or disadvantageous. Considering other research, caregivers, and educators can suggest media that has a social-emotional focus (like Daniel Tiger’s Neighborhood) that can teach children how to regulate their own emotions while also emphasizing that parents should help their children practice these strategies instead of relying on distraction from emotion.

Limitations and Future Directions

Our results should be considered in tandem with the study’s limitations. Primarily, this study is limited in that parents reported behaviors for both themselves and their children. While we took care to select measures that would accurately capture the assessed constructs, it is possible that parents may have more positively reported on these items, indicating response bias in our data (Paulhus, 1991). If this bias affected all items and participants, the relations found would still be supported, but we cannot be sure of how response bias factored into our data, thus is it an important limitation to consider. Additionally, most of our sample was composed of White parents (75.95%). While our analyses did not demonstrate a significant association between race and any of our independent or dependent variables, this is still an important consideration. Further, like any cross-sectional study, we cannot make inferences about causal order. It is possible that children’s emotion regulation skills predict media use for emotion regulation, but it is also possible that media use for emotion regulation predict children’s emotion regulation skills. The reality is likely more complicated than a simple linear relationship, but future research might address these possibilities through consideration of transactional relationships over time.
Future research should continue to examine the role of media use for emotion regulation in the family context. First, researchers should longitudinally examine parenting practices and children’s emotion regulation and emotional adjustment. As noted above, it is possible that children’s emotion regulation skills influence the decisions parents make about using media for emotion regulation. It is also possible that parenting practices influence these emotion regulation skills and emotional adjustment. A family systems approach (Cox & Paley, 1997) could reveal the complex associations among variables in the family environment (such as media use for emotion regulation, child-parent relationship, and parents’ reactions to children’s emotions) and children’s emotional development. Using longitudinal methods can better help researchers to identify the causal order of these relations.
Second, researchers should examine who benefits from media use for emotion regulation. Individuals have differential susceptibilities to media effects (Valkenburg & Peter, 2013), and identifying which of these differences may influence different developmental outcomes after media use can help us to better understand this parenting practice. For example, we found a positive association between media use for emotion regulation and children’s emotion regulation skills. There could be something unique about our sample that causes this effect to emerge. Our sample was primarily White and highly educated, but past research has demonstrated that demographic variables like income influence children’s media use (Rideout & Robb, 2020). Thus, future researchers should recruit more diverse samples to better identify differential susceptibilities to media use for emotion regulation.
Finally, researchers should continue to examine the actual media content that children consume when they use media for emotion regulation. Past research has demonstrated that media, such as Daniel Tiger’s Neighborhood, can teach children healthy emotion regulation skills (Rasmussen et al., 2016). We did not measure what type of content children consume when using media for emotion regulation, and it is possible that the right types of media might influence various effects after using media for emotion regulation. Researchers could conduct more focused studies where they observe children and their parents and note what types of content are used for this practice.

Conclusion

The current study examined how the family context influences children’s emotion regulation skills and emotional adjustment. Findings demonstrated that parents’ negative reactions to children’s emotions, media use for emotion regulation, and child-parent relationship quality were positively associated with children’s emotion regulation skills. Findings also demonstrated that parents’ negative reactions to children’s emotions had a positive association with children’s internalizing and externalizing issues (emotional adjustment) but child-parent relationship quality was negatively associated with these issues. This study demonstrates initial, partial support for the tripartite model of emotion regulation (Morris et al., 2007) and future research can further consider how to test the relations in this model, especially the relation between emotion regulation and adjustment. Therefore, we suggest that parents take care to foster healthy media habits with their children along with fostering a supportive family context to promote children’s wellbeing.

Compliance with Ethical Standards

Conflict of Interest

The authors declare no competing interests.
Open Access This article is licensed under a Creative Commons Attribution 4.0 International License, which permits use, sharing, adaptation, distribution and reproduction in any medium or format, as long as you give appropriate credit to the original author(s) and the source, provide a link to the Creative Commons licence, and indicate if changes were made. The images or other third party material in this article are included in the article’s Creative Commons licence, unless indicated otherwise in a credit line to the material. If material is not included in the article’s Creative Commons licence and your intended use is not permitted by statutory regulation or exceeds the permitted use, you will need to obtain permission directly from the copyright holder. To view a copy of this licence, visit http://creativecommons.org/licenses/by/4.0/.
Publisher’s note Springer Nature remains neutral with regard to jurisdictional claims in published maps and institutional affiliations.
share
DELEN

Deel dit onderdeel of sectie (kopieer de link)

  • Optie A:
    Klik op de rechtermuisknop op de link en selecteer de optie “linkadres kopiëren”
  • Optie B:
    Deel de link per e-mail
Titel
The Family Context and the Use of Media for Emotion Regulation During Early Childhood: Testing the Tripartite Model of Children’s Emotion Regulation and Adjustment
Auteurs
Allyson L. Snyder
Lauren B. Taylor
Drew P. Cingel
Publicatiedatum
15-01-2025
Uitgeverij
Springer US
Gepubliceerd in
Journal of Child and Family Studies / Uitgave 2/2025
Print ISSN: 1062-1024
Elektronisch ISSN: 1573-2843
DOI
https://doi.org/10.1007/s10826-024-03005-8
go back to reference American Psychological Association. (2023). Adjustment. In APA dictionary of psychology. https://dictionary.apa.org/.
go back to reference Anderson, D. R., & Kirkorian, H. L. (2015). Media and cognitive development. Handbook of child psychology and developmental science (pp. 1–46). John Wiley & Sons, Incorporated.
go back to reference Aunola, K., Stattin, H., & Nurmi, J.-E. (2000). Adolescents’ achievement strategies, school adjustment, and externalizing and internalizing problem behaviors. Journal of Youth and Adolescence, 29(3), 289–306. https://doi.org/10.1023/A:1005143607919.CrossRef
go back to reference Bandura, A., & Walters, R. H. (1977). Social learning theory (Vol. 1). Englewood Cliffs Prentice Hall.
go back to reference Beyens, I., & Eggermont, S. (2014). Putting young children in front of the television: Antecedents and outcomes of parents’ use of television as a babysitter. Communication Quarterly, 62(1), 57–74. https://doi.org/10.1080/01463373.2013.860904.CrossRef
go back to reference Bronfenbrenner, U. (1977). Toward an experimental ecology of human development. American Psychologist, 32(7), 513–531.CrossRef
go back to reference Choe, D. E., Lawrence, A. C., & Cingel, D. P. (2023). The role of different screen media devices, child dysregulation, and parent screen media use in children’s self-regulation. Psychology of Popular Media, 12(3), 324–334.
go back to reference Cingel, D. P., & Krcmar, M. (2013). Predicting media use in very young children: The role of demographics and parent attitudes. Communication Studies, 64(4), 374–394. https://doi.org/10.1080/10510974.2013.770408.CrossRef
go back to reference Cox, M. J., & Paley, B. (1997). Families as systems. Annual Review of Psychology, 48(1), 243–267. https://doi.org/10.1146/annurev.psych.48.1.243.CrossRefPubMed
go back to reference Coyne, S. M., Shawcroft, J., Gale, M., Gentile, D. A., Etherington, J. T., Holmgren, H., & Stockdale, L. (2021). Tantrums, toddlers and technology: Temperament, media emotion regulation, and problematic media use in early childhood. Computers in Human Behavior, 120, 106762 https://doi.org/10.1016/j.chb.2021.106762.CrossRefPubMedPubMedCentral
go back to reference Crick, N. R. (1997). Engagement in gender normative versus nonnormative forms of aggression: Links to social-psychological adjustment. Developmental Psychology, 4, 610–617.CrossRef
go back to reference Cummings, E. M., & Davies, P. (1996). Emotional security as a regulatory process in normal development and the development of psychopathology. Development and Psychopathology, 8(1), 123–139.CrossRef
go back to reference Dahlberg, A., Ghaderi, A., Sarkadi, A., & Salari, R. (2017). Validity of strengths and difficulties questionnaire in non-clinical samples of parents and teachers: Anton Dahlberg. European Journal of Public Health, 27(suppl_3), ckx187.350 https://doi.org/10.1093/eurpub/ckx187.350.CrossRef
go back to reference Denham, S. A., Mitchell-Copeland, J., Strandberg, K., Auerbach, S., & Blair, K. (1997). Parental contributions to preschoolers’ emotional competence: Direct and indirect effects. Motivation and Emotion, 21(1), 65–86.CrossRef
go back to reference Dyer, W. J., Kaufman, R., & Fagan, J. (2017). Father–child closeness and conflict: Validating measures for nonresident fathers. Journal of Family Psychology, 31(8), 1074–1080. https://doi.org/10.1037/fam0000384.CrossRefPubMed
go back to reference Fabes, R. A., Eisenberg, N., & Bernzweig, J. (1990). The coping with children’s negative emotions scale: Procedures and scoring. Available from authors. Arizona State University.
go back to reference Fabes, R. A., Poulin, R. E., Eisenberg, N., & Madden-Derdich, D. A. (2002). The Coping with Children’s Negative Emotions Scale (CCNES): Psychometric properties and relations with children’s emotional competence. Marriage & Family Review, 34(3–4), 285–310. https://doi.org/10.1300/J002v34n03_05.CrossRef
go back to reference Gantz, W. (1982). Television the Surrogate Parent: Uses and Correlates of Television as Babysitter. AEJ National Convention, Theory and Methodology, Division of the Association for Education in Journalism, Athens, Ohio.
go back to reference Gantz, W., & Masland, J. (1986). Television as babysitter. Journalism Quarterly, 63(3), 530–536.CrossRef
go back to reference Goodman, R. (1997). The strengths and difficulties questionnaire: A research note. Journal of Child Psychology and Psychiatry, 38(5), 581–586.CrossRefPubMed
go back to reference Gottman, J. M., Katz, L. F., & Hooven, C. (1996). Parental meta-emotion philosophy and the emotional life of families: Theoretical models and preliminary data. Journal of Family Psychology, 10(3), 243.CrossRef
go back to reference Kalomiris, A. E., & Kiel, E. J. (2016). Maternal anxiety and physiological reactivity as mechanisms to explain overprotective primiparous parenting behaviors. Journal of Family Psychology, 30(7), 791.CrossRefPubMedPubMedCentral
go back to reference Keith, M. G., Stevenor, B. A., & McAbee, S. T. (2023). Scale mean and variance differences in MTurk and non-MTurk samples: A meta-analysis. Journal of Personnel Psychology, 22(1), 1–12.
go back to reference Kirkorian, H. L., Wartella, E. A., & Anderson, D. R. (2008). Media and young children’s learning. The Future of Children, 18(1), 39–61.CrossRefPubMed
go back to reference Kliewer, W., Cunningham, J. N., Diehl, R., Parrish, K. A., Walker, J. M., Atiyeh, C., Neace, B., Duncan, L., Taylor, K., & Mejia, R. (2004). Violence Exposure and adjustment in inner-city youth: Child and caregiver emotion regulation skill, caregiver–child relationship quality, and neighborhood cohesion as protective factor. Journal of Clinical Child & Adolescent Psychology, 33(3), 477–487. https://doi.org/10.1207/s15374424jccp3303_5.CrossRef
go back to reference Little, R. J. (1988). A test of missing completely at random for multivariate data with missing values. Journal of the American Statistical Association, 83(404), 1198–1202.CrossRef
go back to reference McNeill, J., Howard, S. J., Vella, S. A., & Cliff, D. P. (2019). Longitudinal associations of electronic application use and media program viewing with cognitive and psychosocial development in preschoolers. Academic Pediatrics, 19(5), 520–528.CrossRefPubMed
go back to reference Morris, A. S., Criss, M. M., Silk, J. S., & Houltberg, B. J. (2017). The impact of parenting on emotion regulation during childhood and adolescence. Child Development Perspectives, 11(4), 233–238. https://doi.org/10.1111/cdep.12238.CrossRef
go back to reference Morris, A. S., Silk, J. S., Steinberg, L., Myers, S. S., & Robinson, L. R. (2007). The role of the family context in the development of emotion regulation. Social Development, 16(2), 361–388. https://doi.org/10.1111/j.1467-9507.2007.00389.x.CrossRefPubMed
go back to reference Morris, A. S., Silk, J. S., Steinberg, L., Sessa, F. M., Avenevoli, S., & Essex, M. J. (2002). Temperamental vulnerability and negative parenting as interacting predictors of child adjustment. Journal of Marriage and Family, 64(2), 461–471.CrossRef
go back to reference Morris, T. P., White, I. R., & Royston, P. (2014). Tuning multiple imputation by predictive mean matching and local residual draws. BMC Medical Research Methodology, 14, 1–13.CrossRef
go back to reference Nikken, P. (2019). Parents’ instrumental use of media in childrearing: Relationships with confidence in parenting, and health and conduct problems in children. Journal of Child and Family Studies, 28(2), 531–546. https://doi.org/10.1007/s10826-018-1281-3.CrossRef
go back to reference Parke, R. D. (1994). Progress, paradigms, and unresolved problems: A commentary on recent advances in our understanding of children’s emotions. Merrill-Palmer Quarterly (1982-), 40(1), 157–169.
go back to reference Paulhus, D. L. (1991). Measurement and control of response bias. In J. P. Robinson, P. R. Shaver, & L. S. Wrightsman (Eds.), Measures of personality and social psychological attitudes (pp. 17–59). Academic Press
go back to reference Perry, N. B., Calkins, S. D., Nelson, J. A., Leerkes, E. M., & Marcovitch, S. (2012). Mothers’ responses to children’s negative emotions and child emotion regulation: The moderating role of vagal suppression. Developmental Psychobiology, 54(5), 503–513. https://doi.org/10.1002/dev.20608.CrossRefPubMed
go back to reference Pianta, R. C. (1992). Child-parent relationship scale. Unpublished Measure, University of Virginia, 11, 39–41.
go back to reference Radesky, J. S., Peacock-Chambers, E., Zuckerman, B., & Silverstein, M. (2016). Use of mobile technology to calm upset children: Associations with social-emotional development. JAMA Pediatrics, 170(4), 397–399.CrossRefPubMed
go back to reference Rasmussen, E. E., Shafer, A., Colwell, M. J., White, S., Punyanunt-Carter, N., Densley, R. L., & Wright, H. (2016). Relation between active mediation, exposure to Daniel Tiger’s Neighborhood, and US preschoolers’ social and emotional development. Journal of Children and Media, 10(4), 443–461. https://doi.org/10.1080/17482798.2016.1203806.CrossRef
go back to reference Renken, B., Egeland, B., Marvinney, D., Mangelsdorf, S., & Sroufe, L. A. (1989). Early childhood antecedents of aggression and passive-withdrawal in early elementary school. Journal of Personality, 57(2), 257–281. https://doi.org/10.1111/j.1467-6494.1989.tb00483.x.CrossRefPubMed
go back to reference Rideout, V., & Robb, M. B. (2020). The Common Sense census: Media use by kids age zero to eight. Common Sense Media.
go back to reference Roberts, M. Z., Flagg, A. M., & Lin, B. (2022). Context matters: How smartphone (mis) use may disrupt early emotion regulation development. New Ideas in Psychology, 64, 100919.CrossRef
go back to reference Rosseel, Y. (2012). lavaan: An R package for structural equation modeling. Journal of Statistical Software, 48, 1–36.CrossRef
go back to reference Shields, A., & Cicchetti, D. (1998). Reactive aggression among maltreated children: The contributions of attention and emotion dysregulation. Journal of Clinical Child Psychology, 27(4), 381–395. https://doi.org/10.1207/s15374424jccp2704_2.CrossRefPubMed
go back to reference Thompson, R. (1994). Emotion regulation: A theme in search of definition. Monographs of the Society for Research in Child Development, 59(2-3), 25–52.CrossRefPubMed
go back to reference Trentacosta, C. J., Hyde, L. W., Shaw, D. S., Dishion, T. J., Gardner, F., & Wilson, M. (2008). The relations among cumulative risk, parenting, and behavior problems during early childhood. Journal of Child Psychology and Psychiatry, 49(11), 1211–1219.CrossRefPubMed
go back to reference Valkenburg, P. M., & Peter, J. (2013). The differential susceptibility to media effects model. Journal of Communication, 63(2), 221–243.
go back to reference Van Buuren, S., & Groothuis-Oudshoorn, K. (2011). mice: Multivariate imputation by chained equations in R. Journal of Statistical Software, 45, 1–67.CrossRef
go back to reference Weigold, A., & Weigold, I. K. (2022). Traditional and modern convenience samples: An investigation of college student, Mechanical Turk, and Mechanical Turk college student samples. Social Science Computer Review, 40(5), 1302–1322.CrossRef