Ga naar de hoofdinhoud
Top

Systematic Review of Studies on Group Mindfulness–Based Interventions for Individuals Suffering from Schizophrenia Spectrum Disorders

  • Open Access
  • 19-05-2025
  • REVIEW
Gepubliceerd in:

Abstract

Objectives

The aim of this study was to determine whether group mindfulness-based interventions (MBIs) offer important support for pharmacological therapy for people suffering from schizophrenia spectrum disorders.

Method

Searches of electronic databases from 2008 to December 2022, checking of reference lists, and manual searches of journals were carried out. Randomized controlled trials (RCTs) in which structured group mindfulness-based interventions (MBIs) were conducted with adult people suffering from schizophrenia spectrum disorder were taken into account. The Jadad scale and Cochrane Handbook procedure were used for trial quality. Narrative analysis included 11 studies.

Results

The results showed that structured group MBIs have positive effects on the general symptoms of schizophrenia, negative and depressive symptoms, emotional regulation, well-being, and social and occupational functioning.

Conclusions

Structured group MBIs are safe and can be implemented in various treatment and rehabilitation structures for people suffering from schizophrenia spectrum disorder as part of a comprehensive recovery approach.
Preregistration: This study was not preregistered. However, detailed study and intervention protocols were created and were followed throughout the study.

Publisher's Note

Springer Nature remains neutral with regard to jurisdictional claims in published maps and institutional affiliations.
An estimated 1.1% of the general population suffers from schizophrenia, which is one of the 25 leading causes of disability (Chong et al., 2016). The effectiveness of antipsychotics in schizophrenia is restricted (Lieberman et al., 2005). While successful in decreasing positive and depressive symptoms, neuroleptics have limited effectiveness in improving the negative and residual symptoms, cognitive and social functioning, or quality of life (Böge et al., 2021). Moreover, pharmacotherapy often results in adverse effects which, if poorly tolerated, may lead to treatment discontinuation, relapse, and hospitalization. To address these limitations, treatment guidelines recommend the use of social rehabilitation and programs incorporating illness management, family interventions, and psychoeducation (American Psychological Association, 2009; López-Navarro et al., 2015).
MBIs are one of the non-pharmacological schizophrenia treatments. The techniques and methodologies used in MBIs programs are derived from Buddhist meditation, which consists of cultivating the ability to intentionally and non-judgmentally focus attention on the present moment and the unfolding experience (Kabat-Zinn, 2003). Qualitative studies in patients with schizophrenia suggest that MBIs have relaxation potential, providing relief from symptoms and a development of more adaptive reactions to stressors as well as an increase of motivation to cultivate a healthy lifestyle (Brown et al., 2010; Tabak et al., 2015). It is assumed that mindfulness skills training decreases the use of certain cognitive reactions, such as rumination and suppression, improves confrontational strategies (exposure), and reduces the influence of negative metacognitive beliefs about the uncontrollability and dangers of negative thoughts (Baker & Morrison, 1998; Brown et al., 2010; Morrison & Wells, 2003). In individuals with schizophrenia suffering from residual symptoms, the change in reactions to experiences and acceptance of them is essential.
Earlier reviews of MBIs in schizophrenia evaluated studies that were rather heterogeneous regarding the (a) subjects: including those at risk of psychosis or after the first psychotic episode (Potes et al., 2018; Sabé et al., 2024; Vignaud et al., 2019), experiencing persistent/chronic mental disorder defined as schizophrenia, acute manic episode or depression in the course of bipolar disorder (Potes et al., 2018); (b) methodology: Aust and Bradshaw (2017), Baer (2003) including non-controlled studies, interventions with only selected mindfulness techniques incorporated into other therapeutic programs (Aust & Bradshaw, 2017; Khoury et al., 2013; Potes et al., 2018; Vignaud et al., 2019; Yip et al., 2022) or single MBIs (Goldberg et al., 2018).
The available meta-analyses of studies on group MBIs in patients with schizophrenia used different inclusion criteria — mindfulness elements or techniques as part of other therapeutic programs (Jansen et al., 2020; Louise et al., 2018); individual or group interventions (Lazzari et al., 2022; Louise et al., 2018); publications in national languages (Tao et al., 2021;Yip et al., 2022); inclusion of minor patients (Jansen et al., 2020; Jacobsen et al., 2022); studies with or without a control group (Jacobsen et al., 2022; Tao et al., 2021) or non-primary clinical outcome (Sabé et al., 2024). Furthermore, several new studies have recently been published (Ellett, 2024; Hodann-Caudevilla et al., 2020; Lazzari et al., 2022), providing a rationale for a new updated review. Detailed information are available in Table 1 (Appendix, Table 4).
Table 1
General data of included studies
Author year
Studied variable
Subjects
Psychopathology
Skills related to the administered protocols
Attitude towards the therapy
Quality of life/social/work/cognitive functioning
Langer et al. (2012)
Reaction to stress
n=23 (12E; 11C)
CGI-SCH
SMQ, AAQ II
-
-
Davis et al. (2015)
Feasibility study; work persistence
n=38 (16E; 15C)
PANSS
MFS
CSQ, CAS
WBI, work hours
Chadwick et al. (2016)
Auditory hallucinations and their influence on distress and anxiety
n=42E; n=42 TAU
CORE-OM, AHRS, HADS
-
CHOICE
-
Böge et al. (2021)
Acceptability, feasibility of MBGT program, influence of an intervention on the psychopathological symptoms and psychological flexibility, social functioning and quality of life
n=40 (21 MBGT+TAU and 19 TAU)
PANSS, CDS, DASS
FMI, CHIME, CFQ, AAQ II, SMQ
-
WHO-QoL-BRE,PSP
López-Navarro et al. (2015)
Health-related psychological quality of life
n=44 (22E; 22C)
PANSS
MAAS
 
WHO-QoL-BREF
Chadwick et al. (2009)
Auditory hallucinations and paranoia
n=11 (11E; 11WL)
CORE-OM, PSYRATS
SMQ, SMVQ, BAVQ-r
-
-
López-Navarro et al. (2022a, b)
Inhibitory control, mindfulness skills, psychopathology
n=52 (26E; 26C)
PANSS
MAAS
-
SCWT
Chien and Thompson (2014)
Insight, psychiatric symptoms, level of functioning, social support (level of satisfaction); duration and number of readmissions
n=36 (MBPP)
n=35 (CPEP); n= 35 (TAU)
BPRS
-
ITAQ
SLOF, SSQ6, hospitalizations
Chien and Lee (2013)
Insight, psychiatric symptoms, level of functioning, social support (level of satisfaction); duration and number of readmissions
n=48 (MBPP; E)
n=48 (TAU; C)
BPRS
ITAQ
SLOF, SSQ6, hospitalizations
Kun-Hua Lee (2019)
Negative and positive symptoms of schizophrenia, mindfulness skills, depression
n=30 (MBIs; E)
n=30 (TAU; C)
SANS, BDI, CMV-PANSS
MAAS
-
-
Lam (2020)
Emotion regulation strategies (cognitive reappraisal, and expressive suppression) and ruminations
n=52 (26E; 26 TAU)
DASS-21, C-PSYRATS, SRRS
ERQ,FFMQ-SF
-
-
E, experimental group; C, control group; TAU, treatment as usual; IRT, integrated rehabilitation treatment; WL, waiting list; CPEP, Conventional Psychoeducation Programme Group; MBIs, Mindfulness-Based Interventions; CGI-SCH, Clinical Global Impression-Schizophrenia Scale; PANSS, The Positive and Negative Syndrome Scale; CORE-OM, Clinical Outcomes in Routine Evaluation-Outcome Measure; AHRS, Auditory Hallucinations Scale; HADS, Hospital Anxiety and Depression Scale; CDS, Calgary Depression-Scale for Schizophrenia; DASS, Depression Anxiety Stress Scales; PSYRATS, The Psychotic Symptom Rating Scales; BPRS, The Brief Psychiatric Rating Scale; SANS, Scale for assessment of negative symptoms; BDI, Beck Depression Inventory; SRRS, Short Ruminative Response Scale; SNS, Self-Evaluation of Negative Symptoms; SMQ, Southampton Mindfulness Questionnaire; AAQ II, Acceptance and Action Scale; MFS, The Mindfulness Fidelity Scale; FMI, Freiburger Mindfulness Inventory; CHIME, Comprehensive Inventory of mindfulness experience; CFQ, Cognitive Fusion Questionnaire; MAAS, Mindful Attention Awareness Scale; SMVQ, Southampton Mindfulness Voices Questionnaire; BAVQ-r, Beliefs about Voices Questionnaire revised; ERQ, Emotion regulation questionnaire; FFMQ-SF, Five Facet Mindfulness Questionnaire – Short form; KIMS, Kentucky Inventory of Mindfulness Skills; CSQ, The Client Satisfaction Questionnaire; CAS, The Change Assessment Scale; ITAQ, Insight and Treatment Attitudes Questionnaire; WBI, The Work Behavior Inventory; WHO-QoL-BREF, World Health Organization Quality of Life; PSP, The Personal and Social Performance Scale; SLOF, 5 Specific Levels of Functioning Scale; SSQ6, 6-item Social Support Questionnaire; SCWT, The Stroop Color and Word Test
Several results have been consistently noted in previous meta-analyses, including greater benefits from group interventions compared to individual ones (Jansen et al., 2020; Louise et al., 2018); positive impact on the clinical symptoms of schizophrenia (Hodann-Caudevilla et al., 2020; Khoury et al., 2013; Jansen et al., 2020, Lazzari et al., 2022; Su et al., 2024; Ellett & Chadwick, 2021); reduced number and duration of rehospitalizations (Tao et al., 2021, Jansen et al., 2020, Lazzari et al., 2022); improvement in quality of life (Jansen et al., 2020); and persistence of therapeutic effects at follow-up assessments (Lazzari et al., 2022).
The promising therapeutic model of MBIs, their growing popularity, and the encouraging results in various clinical populations urge a more thorough assessment of the current knowledge on the efficacy of MBIs in treating patients with schizophrenia spectrum disorders
This review aimed to answer the following questions: Are MBIs valid as pharmacotherapy augmentation in the treatment of patients with schizophrenia spectrum disorders? What conditions and procedures for MBIs can be recommended based on the available results? Which elements of the MBIs have not been described and studied so far? Which aspects of the treatment and rehabilitation of patients with schizophrenia might benefit from MBIs?

Method

Search Strategy

The search strategy included the following steps: (1) exploration of research databases based on key words and exclusion of meta-analyses, book chapters, conference reports, and letters; (2) automatic removal of duplicates; (3) screening of articles based on acknowledgement of relevant titles and inclusion if they met the criteria; (4) identification of abstracts which fulfilled the criteria of inclusion performed by two independent researchers (an agreement on eligibility was required). CADIMA and ABSTRACKr applications were used to technically support the selection process. Additionally, a literature search was conducted using the bibliography of the included papers and a manual search of databases was performed in order to compare the search results in other reviews and meta-analyses. Searches were conducted from November 2021 to February 2022 and included papers available between 2005 and 2021. An additional manual search was conducted in September 2024 to update the review and included the period from 2021 to 2024 with the main criteria.

Inclusion and Exclusion Criteria

The inclusion criteria were (a) papers from the last 15 years published in English language; (b) mindfulness method as the key therapeutic method; (c) studies conducted in adult patients with schizophrenia spectrum disorders (according to the DSM-5 and ICD-10 criteria); (d) intervention in group conditions which lasted for at least 4 weeks; (e) comparison with TAU (treatment as usual), other interventions, and a waiting list; (f) symptom domains as outcomes; and (g) randomized controlled studies (RCT) — this type of studies was selected as it represents the highest methodological standard in clinical research.
An automatic search was performed of two databases: PubMed ((string: (mindfulness) AND (psychosis)) and SCOPUS (string:AUTHKEY (psychosis, AND mindfulness) AND (EXCLUDE (DOCTYPE, “re”) OR EXCLUDE (DOCTYPE, “ch”) OR EXCLUDE (DOCTYPE, “cp”) OR EXCLUDE (DOCTYPE, “le”)) (n=451)). Then using CADIMA the automatic removal of duplicates was performed (n=307) and screening of articles based on acknowledgement of relevant titles and inclusion (n=107). Two independent researchers conducted the screening of the selected abstracts manually using Abstrackr for technical support (an agreement on eligibility was required) (n=24). At every stage, both researchers verified the study methodology (i.e., online interventions were excluded; comparative studies of group characteristics and their evolution in time without therapeutic intervention) and other criteria if these were stated at this stage of search (title or abstract). The inconsistencies in assessment of eligibility were clarified and agreement was reached by discussion; these concerned erroneous analysis of material and omission of available data. There was no disagreement on the substantive content. Additionally, a literature search was conducted in using the bibliography of the included papers and a manual search of databases was performed in order to compare the search results in other reviews and meta-analyses with no new results.
Finally, articles were verified based on their content. Ultimately, 11 papers that met the inclusion criteria were chosen for the review.
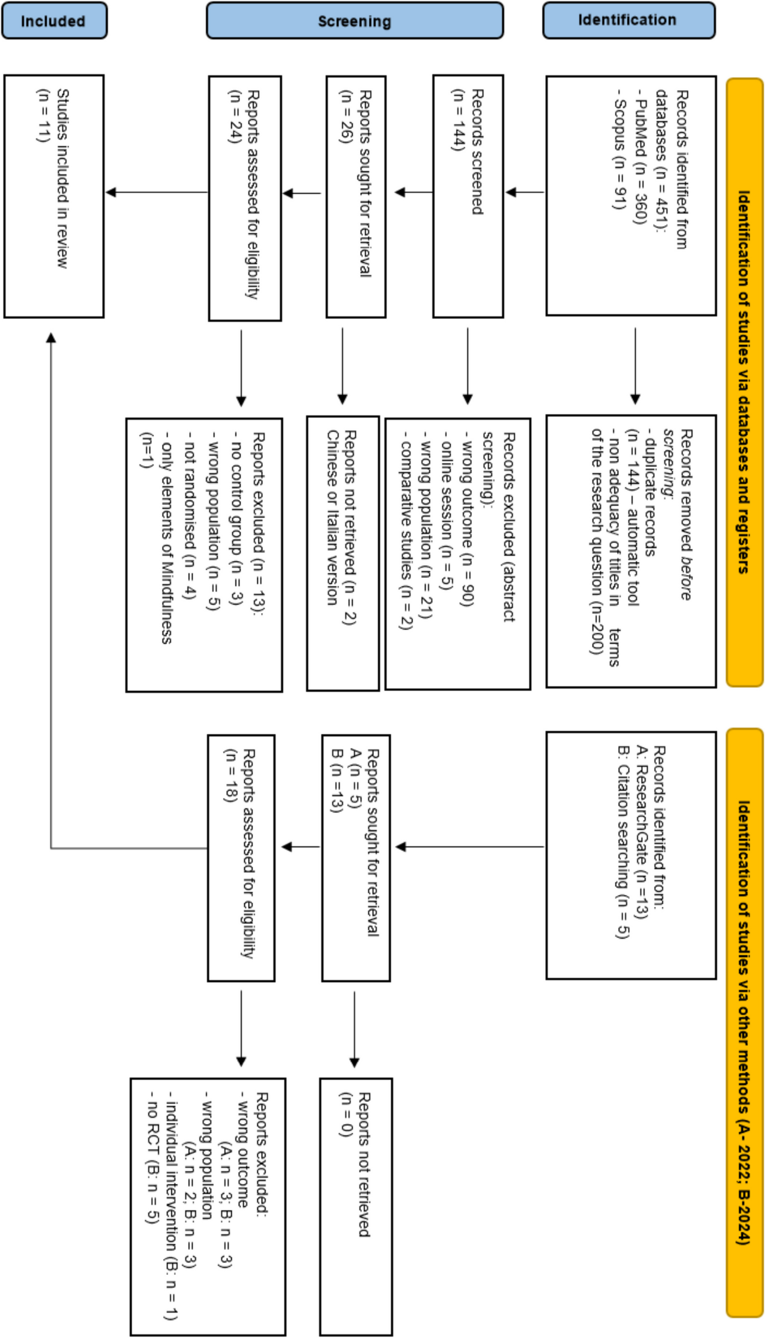
The literature update was conducted in October 2024 and was based on a manual search of ResearchGate and bibliographies of selected articles. This process identified four systematic reviews and meta-analyses, as well as one meta-review (see Appendix, Table 4). At that time, seven research RCT papers were identified, none of which was included. The papers did not meet the inclusion criteria, as they lacked clinical outcomes or symptom domains (Lopez-Navarro et al., 2022a, b; Dai et al., 2024). Additionally, the age range of participants was limited to between 16 and 35 years. (MacDougall et al., 2024) or 17 and 65 (Hardenberg et al., 2022) — mood disorder and one-time intervention (Jacobsen et al., 2020), online individual practice (McDonald et al., 2024) (Figure 1).
Fig. 1
Flowchart
Afbeelding vergroten

Risk of Bias

The assessment of quality and credibility of clinical studies was carried out using the Cochrane Handbook procedure to estimate the risk of bias (systematic error) and the modified Jadad scale. The choice of both methods was dictated by their widespread use and the complementarity of these procedures (Jadad et al., 1996; Lazzari et al., 2022). The modified Jadad scale was used because the original scale has been criticized for not assessing inclusion and exclusion criteria, adverse effects, and statistical methods. This scale ranges from 0 to 8 points, with the range of 5.5–8 representing high-quality research. Consequently, the following studies received 6.5 points: Langer et al. (2012), Davis et al. (2015), Chadwick et al. (2016), Böge et al. (2021), López-Navarro et al. (2015, 2022), Chien and Lee (2013), Chien and Thompson (2014), Lam et al. (2020). Two analyzed papers were classified below this level, receiving 5 points: Chadwick et al. (2009) and Kun-Hua Lee (2019). Detailed analysis is presented in Table 2 (Appendix, Table 5).
Table 2
Modifications of standard procedures used in included studies
Author
Modifications of MBCT
4–12 weeks, sessions 1–3 times a week
Schedule (weeks)
Session duration (minutes)
Frequency (per week)
Program
Other modifications
Langer et al. (2012)
8
60
  
Chadwick et al. (2009)
10
75
 
Homework for 5 weeks after the group meetings and during the procedure
Chadwick et al. (2016)
12
90
Person-Based Cognitive Therapy (PBCT) group
Homework only during the procedure
Böge et al. (2021)
4
60
30
30
Mindfulness-Based Group Therapy (MBGT)
German structure of hospitalization
 
MBSR modifications
 
8–26 weeks, 1–2 times per week, 60–120 min
Davis et al. (2015)
8 weeks (group)
4 individual sessions
×2
75 (group)
15–30 (individual)
+ 4 individual sessions (during 8 weeks)
Mindfulness Intervention for Rehabilitation and Recovery in Schizophrenia (MIRRORS)
Paper training summaries, participation remuneration system
López-Navarro et al. (2015, 2022)
26
60
 
Additional participation in 60-min group CBT sessions:
CBT psychoeducation, ways of coping with illness, conflict resolution, social skills training, health monitoring, relapse prevention
Chien & Thompson (2013), Chien & Thompson (2014)
26
120
Once in 2 weeks
Mindfulness-Based Psychoeducation Programme (MBPP)
 
Lee (2019)
8
90
1x
Self-awareness, self-regulation, and self-transcendence (S-ART)
Mindfulness in simple logic games, writing one’s name, eating, experiencing habitual behaviors, reading, writing a paper and stretching, interventions are focused on simple actions related to the person performing it
Lam et al. (2020)
8
90
1x
MBPP – modified
Homework: 5 min of meditation (mp3 recording)
The assessment of bias was performed using the Cochrane Handbook procedure. The process of randomization: low risk was noted, in all presented studies the sequences of distribution of subjects to groups allowed to generate initially comparable groups. The code of allocation: low risk, effective concealment was observed. The blinding method: assessed as low risk; due to the nature of the intervention, and participants and researchers conducting the intervention were not blinded; however, researchers assessing the intervention’s effects were blinded; in two studies (Chadwick et al., 2009; Lee et al., 2019), high risk was noted due to the lack of blinding of researches performing assessments (Chadwick et al., 2009; Lee et al., 2019). Selective reporting: low risk: the results were explained by the circumstances which were considered independent of the implemented procedure and researcher preferences (death, hospitalization, relapse into drug use, other life event, withdrawal due to participants choice). The authors did not consider the effect of withdrawal from the study on the results of the procedure, nor did they implement any controls to address this issue, which is a significant limitation.
In both procedures, the results were consistent. Of the 11 studies selected for the review, 8 were of high quality and low risk of bias, and 2 were of medium quality and higher risk of bias (Chadwick et al., 2009; Kung-Hua Lee, 2019). All the studies were qualified for further analysis.

Results

Study Structure

General data of all studies are presented in Table 1. In all studies, the sample sizes were small, ranging from 22 to 48 in the experimental groups. Additionally, some procedures included the use of a waiting list and cross-over design (Chadwick et al., 2009; Langer et al., 2012). The average age range was 25 to 54 years; in one study, patients were only eligible if the duration of their illness did not exceed 5 years (Chien & Thompson, 2014).

Inclusion and Exclusion Criteria

Inclusion criteria varied regarding the level of cognitive functioning with some requiring basic reading and writing abilities in the language in which intervention was implemented (Lee, 2019; López-Navarro et al., 2015, 2020) or understanding thereof (Chien & Lee, 2013; Lam et al., 2020); others also required a lack of neurological disorders/active substance use disorder (other than nicotine) (Chadwick’s addendum to studies from 2016 — in 2009 one drop-out was due to subject relapsing on heroin). Some exclusion criteria encompassed simultaneous participation in other cognitive or body-awareness therapies (Lam et al., 2020). The recruitment in several instances was partially based on researchers’ subjective assessment (Böge et al., 2021; Chadwick et al., 2009; Langer et al., 2012; López-Navarro et al., 2015, 2020); others relied mainly on objectified measures. The collected studies were published between 2009 and 2021.

Modifications of Standard Mindfulness-Based Procedures

In patients with psychosis, standard MBI/MBP procedures (Appendix, Table 6) are modified (Ridler et al., 2024). Chadwick et al. (2005) suggest that single MBIs sessions should last no more than 10 min. Additionally, active narrative exercises are resumed every 30–60 s to prevent patients from excessively engaging with arising symptoms. These symptoms are addressed directly in a normalizing way, without assigning them extra significance compared to other psychological experiences. The homework/own work was considered optional. Some of the presented papers did partially conform to this framework (see Table 2).

Mindfulness Teaching Competency

The medical staff leading mindfulness groups were psychiatrists, psychologists, psychotherapists, and nurses with experience working with individuals with mental illness. In the paper by Langer et al. (2012), the person conducting the interventions was a Mindfulness-Based Cognitive Therapy (MBCT) therapist with 2-year professional experience. In the case of the Davis et al. (2015) procedure, the leading therapist was a Mindfulness-Based Stress Reduction (MBSR) trainer with 3 years’ experience who was in the process of obtaining a trainer certificate. The co-therapists were doctors of psychological sciences experienced in MBSR training. The research team attended weekly supervision and performed mindfulness practice. In Boge’s work (Böge et al., 2021), the mindfulness sessions were led by a therapist with 10 years’ experience in MBCT, MBSR, Vipassana meditation, and transcendental meditation and also trained in humanistic approach and CBT. The co-therapist was a psychologist trained in CBT. Chien and Thompson (2014) reported the therapists attended a 3-day workshop conducted by researchers and psychotherapists and their work was supervised. López-Navarro and Al-Halabí (2022a, b) participated in 60% of sessions as a supervisor. In Lee’s (2019) procedure, the therapists (clinical psychologists with work experience) attended a 3-day workshop on MBI method. In the procedure by Chadwick et al. (2009), the second author was also a trainer who completed a 3-year MBCT course with work experience with psychotic patients. In the work by Chadwick et al. (2016), the main author supervised the trainers-psychologists experienced in CBT or mindfulness approaches. Lam et al. (2020) described that the groups were led by a mindfulness trainer experienced in working with psychotic patients and a nurse experienced in psychoeducation. A significant limitation of this study is the wide variation in mindfulness teaching competency.

Size of Experimental Groups

In studies which provided the information, the number of patients in the mindfulness groups ranged from 8 to 12: Davis et al. (2015), 8; Chien and Thompson (2014), 11–12; Lopez-Navarro and Al-Halabí (2022a, b), 8–12. These numbers are lower than those observed in standard MBSR and MBCR programs (up to 20 participants). The presumed limit of participants per group is consistent with the recommendations for patients with psychotic disorders.

Homework

The recommendations homework varied from daily to weekly and were either repetitive or linked to the topic of the week. In the majority of articles, no systematic monitoring of own work was performed, i.e., Chien and Lee (2013) and Lee (2019) based their assessments on the feedback from the leading therapists who also relied on the feedback from participants. Chadwick et al. (2009, 2016) described that subjects reported verbally whether they completed the assignment as planned. Two procedures monitored homework regularly: Lam et al. (2020) obtained data noted in the diaries, and they observed 58.3% of participants engaged in own work (31 min a week on average SD= 17.34; 0–86.4 min a week); Davis et al. (2015) reported the implementation of own work was monitored via logs, and participants meditated for 54% of days (27.72 min on average) and mindfully completed everyday activities for 47% of days (27.68 min on average). The only procedure that did not include own work was reported by Böge et al. (2021) which was performed during inward hospitalization. The lack of control over the participants’ mindfulness practice time significantly weakens the ability to draw conclusions regarding the relationship between the amount of mindfulness training prescribed in the procedures and the outcomes achieved. Details of the mindfulness techniques used in a reviewed studies and global outcome are presented in Table 3.
Table 3
Details of the studies included in the review
Article
Method techniques
Conclusions
Langer et al. (2012)
Concentration meditation-body scan, mindfulness meditation, breathing techniques, MDF psychoeducation. Materials summarizing the session. Homeworks: guided mindfulness meditation with CD forms (Mindfulness-Based Cognitive Therapy, MBCT)
E — positive changes in reaction to stress; ability to respond mindfully to stressful internal events (SMQ)
Davis et al. (2015)
Meditative practice (self-compassion, schizophrenia as a source of stress); work through one’s own experience; psychoeducation; 16x handout with a review of main points from classes. Homework: guided meditation with a CD 20–30 min; daily forms (Mindfulness Intervention for Rehabilitation and Recovery in Schizophrenia (MIRRORS), adapted MBSR); 5USD voucher for participation in each class
E — higher total hours of work; better work performance and personal presentation
Chadwick et al. (2016)
Mindfulness meditation (decentration), body scan, breathing techniques. Psychoeducation CBT i MDF. Homework: mindfulness meditation everyday with a CD (10 min); weekly extra house practice (Group Person-Based Cognitive Therapy (PBCT))
E — reduced distress due to voice hearing experiences and reduction in feeling controlled by voices (PSYRATS); reduced scores in (HADS) (sustained after 6 months)
Böge et al. (2021)
Mindfulness meditation — breath, senses, detachment, and body awareness
No additional home practice (MBGT)
E — reduced scores of positive and negative symptoms; increase in mindfulness skills (SMQ); reduction of depression (DASS); improved quality of life and social functioning (WHO-QoL BREF); mindfulnesS for schizophrENia SpEctrum disorders (SENSE) — model of group intervention based on the results
López-Navarro et al. (2015)
Relaxation; mindfulness meditation — body-oriented meditation — awareness, non-judgmental observation, acceptance, and withholding negative engagement in internal experiences (breath, thoughts, body, images, voices). Psychoeducation MDF and CBT, and reflective discussion. Homework — CD with guided meditation from classes
E — improvement in psychological quality of life (WHOQOL-BREF); reduction in negative symptoms (PANSS); and overall symptom severity (PANSS)
Chadwick et al. (2009)
Mindfulness meditation, body scan, breathing techniques. Guided attention meditation (awareness, non-judgmental observation, acceptance and withholding of negative engagement in internal experiences (breath, thoughts, body, images and voices)). CBT and MDF psychoeducation, discussion. Homework: mindfulness meditation with CD (10 min) and breathing exercises (3 min)
E — improved clinical functioning (CORE); and increased mindfulness of thoughts and images (SMQ)
López-Navarro et al. (2022)
Relaxation; mindfulness meditation — body-oriented meditation; awareness, non-judgmental observation, acceptance; and withholding negative engagement in internal experiences (breath, thoughts, body, images, voices). Psychoeducation MDF and CBT; and reflective discussion. Homework — CD with guided meditation from classes
E — reduction of negative symptoms, excitement, depression (PANSS)
Chien and Lee (2013)
Guided awareness meditation — body, experiences, thoughts, and feelings. Practice enhancing mindfulness skills. Education addressing the knowledge on schizophrenia and illness management. Relapse prevention, planning, resources of social support (MBPP). Cultural adaptation (“safe face,” flexibility of perspectives and coping skills, building group support). Homework
E — improvement as a reduction of symptoms (BPRS), psychosocial functioning (SLOF), insight (ITAQ), and shorter duration of rehospitalizations compared to TAU and CPEP (24 m follow-up)
Chien and Thompson (2014)
Guided awareness meditation — body, experiences, thoughts, and feelings. Practice enhancing mindfulness skills. Education addressing the knowledge on schizophrenia and illness management. Relapse prevention, planning, resources of social support (MBPP). Homework
E — compared to TAU and CEP increased insight (ITAQ), reduced symptoms of illness (BPRS), improved psychosocial functioning (SLOF), decrease of number, and length of rehospitalization (18-month follow-up)
Lee (2019)
Mindfulness psychoeducation. Mindfully eating, walking, mindful yoga, meditation, and self-compassion. Breathing meditation. Homework: daily breathing meditation, mindful experience of habitual behaviors (S-ART model)
E — reduced negative symptoms of schizophrenia
(PANSS and SANS)
Lam et al. (2020)
Guided awareness meditation (body, experiences, thoughts, feelings). Mindfulness education focused on illness and problem solving. Relapse prevention, planning, social support resources. Homework: daily meditation for at least 5 min (mp3 player), own practice checked — returned protocols 1× week
E — increased ability of cognitive reappraisal (ERQ), reduced ruminations (SRRS) (3-month follow-up)

Type of Control Group

Congruently with the inclusion criteria, studies with control group were taken into consideration. Depending on the study structure, the control group was a waiting list (Chadwick et al., 2009; Langer et al., 2012), and control condition Intensive Support (IS) (Davis et al., 2015), Integrated Rehabilitation Treatment (IRT) (López-Navarro et al., 2015; López-Navarro & Al-Halabí, 2022a, b), Conventional Psychoeducation Programme group (CPEP) (Chien & Thompson, 2014), or a control group of individuals who received treatment as usual (TAU).

Assessment Points

In all study assessments, time-points were set prior to and after the completion of intervention, and in some, a follow-up after the end of the intervention: one study after 2 months (Böge et al., 2021), in two studies after 3 months (Chien & Thompson, 2014; Lam et al., 2020; Lee, 2019), and in others after 6 months (Chadwick et al., 2016), 18 months (Chien & Lee, 2013), or 24 months (Chien & Thompson, 2014).

Attendance Reporting

Only some procedures clearly described the minimal attendance criterion which would define the completion of the program. Among the described, the lowest required attendance criterion of 50% was reported by Langer et al. (2012) and Lee (2019). Despite the very low threshold, a high dropout rate of 36% in the experimental group (vs. 8% in the control group) was observed by Langer et al. (2012). In the active control groups, the drop-out levels were similar to those of experimental groups. It suggests that the activity in itself, rather than its particular form, is hard to complete by individuals with schizophrenia. This would be consistent with the general knowledge on this disorder. If the intervention was performed in the treatment or rehabilitation structure context, the attendance levels were significantly higher. In only one study, an additional motivation in the form of remuneration was offered which resulted in high 77% attendance, despite a very engaging program (the predicted level was 70%) (Davis et al., 2015). Böge et al. (2021) reported a high attendance of 95.8% which was noted as long as the sessions constituted a part of general psychiatric ward programs daycare; however, after discharge, the attendance dropped 50% (follow-up). In other studies performed as external part of some psychiatric facility structure such as, i.e., the López-Navarro and Al-Halabí (2022a, b) study subjects participated in 91.58% of sessions (no drop-outs other than in the active control IRC (2 of 26)) or Chien and Lee (2013) study in which the attendance reached 94% (6% of the whole study group dropped-out).

Safety of Procedures

No tools were used to measure the safety of the procedures directly. In general, in most studies adverse events (AE) or serious adverse events (SAE) such as life-threatening AE or fatal occurrences were reported congruently with the World Health Organization (WHO) recommendations. Moreover, some studies reported indirect measures of safety, such as the dropout rate (Ellett & Chadwick, 2021) or incidents of mild psychological discomfort identified in conversations with participants (2 individuals; Lam et al., 2020). All procedures were considered safe. However, the outcomes of individuals who withdrew from the study were not monitored, making it unclear whether they experienced any short- or long-term adverse effects from the intervention or possessed specific characteristics that might have made them less likely to benefit from mindfulness training. This is a potentially important issue, as some studies suggest that practicing mindfulness may exacerbate negative effects, such as emotional dysregulation, anxiety, or depressive symptoms. These effects may be influenced not only by the intensity of practice but also by individual characteristics of the practitioner (Britton, 2019).

Dropout Rates/Retention Rates

Lopez-Navarro observed a low retention rate of 93% (López-Navarro et al., 2015; López-Navarro & Al-Halabí, 2022a, b); drop-out rates were noted as 5% by Böge et al. (2021) and 16.7% by Davis et al. (2015). Chadwick found (Chadwick et al., 2016) that the retention rates reached 86% and 76% after 4-month follow-up, while his earlier studies (Chadwick et al., 2009) reported a high drop-out rate of 40% (this study allowed for the participation of subjects with substance use/neurological disorders). Chien and Thompson (2014) described a 8.3% drop-out rate after 1 year of observation. Kung Hua Lee (2019) observed a 30% drop-out rate; all were considered secondary to external factors (influenza, psychotic episode, occupational training), while in the TAU group no drop-out was reported. Lam et al. (2020) noted a 7% drop-out rate .

Outcome/Results

In the next section, some statistical values are reported with greater precision than two decimal points to ensure accuracy in interpreting effect sizes and statistical outcomes. This approach aligns with best practices in statistical reporting, ensuring transparency and reproducibility of findings.
The results indicated an improvement in the mindfulness skills (SMQ) after vs. prior to intervention in the following papers: Langer et al. (2012) (p=0.028); Chadwick et al. (2009) (p=0.037); Böge et al. (2021) (p<0.001) and in other measures FMI (p=0.03); CFQ (p=0.01); AAQ (p=0.02); however, no statistically significant changes were observed in Mindful Attention Awareness Scale (MAAS) (López-Navarro et al., 2015).
Furthermore, in the experimental group, depression levels decreased after the intervention compared to before in Chadwick et al. (2016) (HADS, p=0.023), persisting after 6 months of follow-up (HADS, p=0.037); López-Navarro and Al-Halabí (2022a, b) (PANSS-dep; p=0.026); Böge et al. (2021) (DAAS; p=0.02; CDS; p<0.001). Lam et al. (2020) reported a significant decrease in ruminations in the total results (SRRS; p=0.0016), which is in the depression symptomatology range. Lam et al. (2020) compared two groups (experimental vs. control) in three time-points (pre, post, 3 months of follow-up); significant increase in cognitive reappraisal between the groups was observed (ERQ; p=0.033; d=0.47). Kun-Hua Lee (2019) reporting of direct assessment of depression is inconsistent; after 3 months of follow-up, a significant decrease was noted in the TAU vs. experimental group (BDI-II; p=0.007).
An improvement in general psychopathology was noted in the experimental group after the training in Lopez-Navarro research (López-Navarro et al., 2015) (p=0.038). Chien and Lee (2013) reported that group comparisons after 18 months indicated an increase in insight (ITAQ, p<0.001) and reduced symptoms of illness (BPRS, p<0.01). These results persisted after a 2-year follow-up. In other paper by Chien and Thompson (2014), three groups were compared (MBPP, active, and passive control) at four time-points; statistically significant differences were noted in measures of insight (ITAQ, p=0.001) and symptoms of illness (BPRS, p=0.005) favoring the experimental group. Chadwick et al. (2009) observed an improvement of clinical functioning (CORE-OM (p = 0.013)). Kun-Hua Lee (2019) found a statistically significant increase in symptoms of illness in the experimental group vs. control group as assessed right after the training (PANSS total p=0.01, General PANSS p=0.01); given that the presentation of results was vague, they should be interpreted with caution. No significant differences between the groups were observed in major symptomatic dimensions of schizophrenic disorders (Langer et al., 2012).
Positive changes in the symptomatologic subscales in the clinical group following the training were reported by Chadwick only in his later studies (Chadwick et al., 2016). These improvements were observed in subscales measuring the severity of distress related to auditory experiences (PSYRATS; p = 0.021) and disturbances (CHOICE severity; p = 0.031).
A significant reduction of negative symptoms was observed in the clinical group by López-Navarro and Al-Halabí (2022a, b) (PANSS; p<0.001), but not in her previous publication (López-Navarro et al., 2015), and by Böge et al. (2021) in the experimental group vs. TAU (PANSS, p=0.02) as well as in the pre- vs. post-training assessments in the experimental group (PANSS, p<0.001). Kun-Hua Lee (2019) reporting of data is unclear; the results should be interpreted with caution. Two groups were compared in three time-points (pre, post, 3-month follow-up) and a significant difference in the level of negative symptoms was noted, favoring the MBI group in the assessment right after the intervention (SANS; p<0.001; PANSS; p=0.049).
Positive results were reported in the measures related to work persistence in the experimental group vs. TAU (IS) by Davis et al. (2015) in the number of hours worked (p=0.04; d=0.76), improvement in the quality of work (WBI; p=0.021; d=0.88), and auto-presentation (WBI; p=0.036; d=0.79), but there were no statistically significant changes in social skills and cooperativeness subscales. Similarly, there was no improvement in social relationships after the training in the clinical group, as reported by Böge et al. (2021) and López-Navarro et al. (2015) and social support in Chien’s research (Chien & Lee, 2013 and Chien & Thompson, 2014).
In the assessments of well-being and social functioning, improvement was noted in the experimental group after the intervention by Böge et al. (2021) in the total score (PSP, p<0.001) and subscales of physical health (WHO-QoL BREF, p=0.03), psychological functioning (WHO-QoL BREF, p=0.01), and environment (WHO-QoL BREF, p=0.01). Likewise, Chien and Lee (2013) and Chien and Thompson (2014) noted that the group comparisons after 18 and 24 months showed improvement in the general functioning (SLOP; p<0.05 and p=0.004), number of readmissions (p<0.01), and their duration (p<0.001) favoring the experimental group.
Participants reported no significant changes in anxiety across measurement points in the research by Böge et al. (2021). None of the authors reported any adverse changes.

Discussion

The analyses performed justify the implementation of MBIs as supporting recovery in the group of patients with schizophrenia. Improvement in the depressive symptoms and weakening of their mechanisms were noted (Böge et al., 2021; Chadwick et al., 2016; Lam et al., 2020; López-Navarro & Al-Halabí, 2022a, b). Significant improvement in the general psychopathology (Chadwick et al., 2009; Chien & Lee, 2013; Chien & Thompson, 2014) and in specific subscales — negative symptoms (Shen et al., 2023), agitation and reducing distress (Böge et al., 2021; Chadwick et al., 2016; López-Navarro & Al-Halabí, 2022a, b) — was observed as well. The applied procedures improved the mindfulness skills in three studies (Böge et al., 2021; Chadwick et al., 2009; Langer et al., 2012), which were all based on the MBCT model and lasted 4–10 weeks.
However, it is important to note that in two cases, the studies focused not on mindfulness skill levels but rather on changes in therapy outcomes (Chadwick et al., 2016) or disease symptomatology (López-Navarro & Al-Halabí, 2022a, b). Drawing direct conclusions about changes related specifically to the acquisition of new mindfulness-based skills, rather than to other factors such as group participation, study involvement, or the behavioral activation effect (waiting list control), is challenging. The meta-analysis of clinical studies by Orfanos et al. (2015) on group therapeutic interventions in people suffering from schizophrenia demonstrated that group interventions are more effective than TAU regardless of the psychotherapeutic orientation and their nature; the authors suggest the existence of a non-specific group effect on the reduction of negative symptoms (Sedgwick et al., 2021).
The positive impact of presented interventions on the negative symptoms suggests their therapeutic potential in the treatment of schizophrenia spectrum disorders (Böge et al., 2021; López-Navarro et al., 2015). The negative symptoms are described as resistant to treatment compared to the positive symptoms and residual negative symptoms are linked to worse prognosis, higher resistance to pharmacotherapy, and everyday functioning impairment (Correll & Schooler, 2020). Simultaneously, more than half of patients need treatment interventions for negative symptoms (Bobes et al., 2010).
The described meta-analyses of mindfulness interventions reported significant differences between the effectiveness of group and individual programs in reducing both negative and positive symptoms favoring the group modality (Jansen et al., 2020; Louise et al., 2018).
The obtained results indicate the possibility of introducing the programs in different support systems, rehabilitation, and treatment of individuals with schizophrenia in veteran centers, hospitals, and outpatient clinics. The teams introducing the mindfulness training for individuals suffering from schizophrenia perform multiple modifications of the base program depending on the studied population, cultural context, and the experiences of predecessors. All adaptations were considered acceptable and feasible by the researchers.
The diversity in the structure and content of the programs used complicates the ability to draw clear conclusions, making direct comparison of individual study results impossible. The discussion of MBIs outcomes aims to highlight general trends that may emerge when applying mindfulness-based techniques. All programs generally include exercises targeting core mindfulness skills (observation, non-judgment, inhibition of reactions, acceptance), though they vary in intensity and the specific tools used (e.g., body experience meditation, thought and feeling meditation, self-compassion techniques, mindful eating, writing). Psychoeducation was incorporated in all interventions; however, detailed descriptions of its content, particularly in relation to mindfulness or schizophrenia, were provided by only three researchers. The next research step could involve gaining a deeper understanding of the effects of various components of intervention protocols, particularly how these elements interact and influence clinical outcomes.
An important aspect of the most effective programs is the inclusion of psychoeducational elements related to schizophrenia (Böge et al., 2021; Chadwick et al., 2009; Chien & Lee, 2013; Chien & Thompson, 2014; Davis et al., 2015; Lam et al., 2020; López-Navarro & Al-Halabí, 2022a, b); incorporating the procedures into existing structures results in higher attendance rate (Böge et al., 2021; Chien & Lee, 2013; Davis et al., 2015; López-Navarro & Al-Halabí, 2022a, b); and fewer drop-outs, which translates into better outcomes.

Limitations

A limitation of the presented results lies in the attendance levels ranging from 50% upwards in the case of interventions carried outside the setting of treatment facilities. On one hand, the presented results might suggest the effectiveness of the intervention, but on the other hand, its small impact on the motivation to maintain training. Introducing an additional motivation system could be beneficial. Davis et al. (2015) noted that extra motivation in the form of remuneration allowed for the achievement of attendance exceeding 90%. Motivational dialogue is one of the methods used to support treatment engagement, identify goals, and reduce ambivalence. An adaptation of this method was created for patients with schizophrenia (Rush et al., 2003) and recommended for use together with other therapeutic techniques aimed at the development of specific skills (Garety et al., 2000). Previous clinical studies on the motivational dialogue in individuals with schizophrenia showed an increase in adherence to ambulatory treatment after discharge from the hospital (Swanson et al., 1999). The inclusion of motivational dialogue into the mindfulness procedures research could positively influence the levels of adherence and outcomes.
These conclusions are consistent with previous data — structured MBI procedures allow for easy applicability with well-proven effects in other disorders (Baer, 2003). The available results confirm the possibility of adapting MBIs/MBPs — in terms of both time and meeting frequency, to match them to the institution performing the intervention (Hodann-Caudevilla et al., 2020). However, there is no standardized intervention protocol that would facilitate conclusions about the achieved results and there is no clear information on when therapy is most beneficial. Researchers assess different goals and present heterogeneous results. The studies were conducted on a limited sample size. Replication in a larger group would increase the reliability of the results.

Future Directions

Further research should primarily focus on structuring interventions and homework performance monitoring. In the analyzed studies, the general lack of systematic and formal monitoring (9/11 studies) of performing homework tasks hampers the identification of their impact on patients’ recovery or consolidating mindfulness skills. Literature shows that there is a link between performing homework and improvement in depressive symptoms as well as reducing the risk of depression recurrence; perhaps, a similar effect could be observed in people with schizophrenia (Chadwick et al., 2016). In a recent systematic review (Jacobsen et al., 2022), only 12% of studies provided data on the extent of home practice, and none explored the relationship between home practice and clinical outcomes. Mindfulness practice influences outcomes, largely due to the dose-response relationship (Britton, 2019), but there is currently no established unit of measurement that adequately encompasses practice time, frequency, or quality (Segal et al., 2019). This area requires further investigation.
Further research is needed to assess the safety of these procedures. To better evaluate the safety of these interventions, recommendations (Ellett & Chadwick, 2021) have been developed, emphasizing the presentation of results on the harmfulness of studies focused on eight aspects of the process: RCT study protocol; SAEs, hospitalization and rehospitalization rates; AEs; side effect rate; symptom severity increase (calculated per number of subjects); patient involvement in the process of assessing/operationalizing the harmfulness of research. These postulates were not fully implemented in the studies presented in this review, participants were not systematically included in the evaluation of the program, hospitalization and rehospitalization rates were not controlled (except (Chien & Lee, 2013; Chien & Thompson, 2014), and side effect rates were not recorded. Most studies emphasized the lack of relationship between the intervention itself and withdrawal and considered MBIs/BMR safe. However, the outcomes of individuals who withdrew from the study were not monitored, and it remains unclear whether they experienced any adverse effects from the intervention.
The analyzed results indicate the possibility of using MBIs/MBRs as support in achieving various therapeutic goals, maintaining work, its quality, self-presentation in the workplace (Davis et al., 2015), well-being, psychosocial functioning (Böge et al., 2021; Chien & Lee, 2013; Chien & Thompson, 2014), and emotional regulation. These are consistent with the assumption that when the symptoms of the disease become less troublesome, patients gain more resources to develop in other areas of life.
Mindfulness practice encompasses two essential experiential components: the practice itself and the immediate reflections on the experiences that arise during it (Ellett, 2024). Therefore, recognizing the need for a standardized and appropriate level of qualifications for mindfulness trainers is critical to ensuring consistent quality in the transfer of knowledge and skills to participants. The reviewed studies indicate a lack of uniformity in this regard, as each offers differing definitions of what constitutes adequate trainer preparation. A prudent approach would involve employing a team of certified mindfulness trainers with relevant experience working with individuals diagnosed with schizophrenia. Additionally, trainer competence is crucial when working with groups. However, preparation for training and monitoring of work quality varied across studies. Future research focused on the relationship between training effectiveness and the level of trainer competence, or a comparison between self-practice and trainer-led practice, could clarify the role of trainers, especially in the context of individuals with schizophrenia practicing mindfulness.
There is also an urgent need to acquire more information regarding the impact of various elements of mindfulness protocols, including how these elements interact and influence clinical outcomes. This knowledge could aid in the standardization of treatment protocols (Ellett, 2024; Britton, 2019).
The Kun-Hua Lee procedure (Lee, 2019) differs significantly from the other studies discussed; due to the lack of researcher blinding, it is a study with a high risk of bias with unclear presentation of the results. Developing interventions in this manner requires further research. Further analysis requires the study of healing factors and a thorough examination of the mechanism of action of mindfulness in schizophrenia spectrum disorders. The Lam protocol seems promising — it contains the experiences of other researchers mentioned in this review and examines the mechanisms of change at the level of cognitive changes. Its supplementation with results at the metacognitive level, i.e., at the level of intervention, would facilitate gaining insight into the mechanisms of mindfulness and this seems to be particularly important in the development of mindfulness research.

Summary

Due to the heterogeneity of the included studies (different inclusion criteria, various outcome measures, different therapeutic methods applied), we were not able to conduct quantitative synthesis of the data and perform meta-analysis. Other limitations are a wide variety of mindfulness protocols, a variety of teaching competency among mindfulness trainers, and small sample sizes.
This review indicates that when designing MBIs, it is essential to consider the higher effectiveness of group interventions, its integration into existing treatment and support structures, its long-term and cumulative effects over time, its positive impact on negative and depressive symptoms, its enhancement of quality of life, and its capacity to adapt programs to various therapeutic needs.

Acknowledgements

The authors thank Agnieszka Nowak for her support in assisting the authors during the preparation of this article.

Declarations

Ethics Approval

This study did not involve human participants, and approval from the Bioethics Committee of Jagiellonian University Medical College was not required.
Not applicable, as no human subjects were involved in this study.

Use of Artificial Intelligence

AI was not used in preparing the content of the manuscript. It was used for language corrections.

Conflict of Interest

The authors declare no competing interests.
Open Access This article is licensed under a Creative Commons Attribution 4.0 International License, which permits use, sharing, adaptation, distribution and reproduction in any medium or format, as long as you give appropriate credit to the original author(s) and the source, provide a link to the Creative Commons licence, and indicate if changes were made. The images or other third party material in this article are included in the article's Creative Commons licence, unless indicated otherwise in a credit line to the material. If material is not included in the article's Creative Commons licence and your intended use is not permitted by statutory regulation or exceeds the permitted use, you will need to obtain permission directly from the copyright holder. To view a copy of this licence, visit http://creativecommons.org/licenses/by/4.0/.

Publisher's Note

Springer Nature remains neutral with regard to jurisdictional claims in published maps and institutional affiliations.
Titel
Systematic Review of Studies on Group Mindfulness–Based Interventions for Individuals Suffering from Schizophrenia Spectrum Disorders
Auteurs
Iga Plencler
Andrzej Cechnicki
Przemysław Stankiewicz
Anna Julia Krupa
Aleksandra Gorostowicz
Aneta Kalisz
Piotr Błądziński
Monika Żwirska
Marcin Siwek
Publicatiedatum
19-05-2025
Uitgeverij
Springer US
Gepubliceerd in
Mindfulness / Uitgave 6/2025
Print ISSN: 1868-8527
Elektronisch ISSN: 1868-8535
DOI
https://doi.org/10.1007/s12671-025-02565-0

Appendix

Tables 4, 5, 6 and 7
Table 4
Comparison table of meta-analyses and reviews
Authors
Subject of the study
Participants, group description
Research characteristics
Conclusions
1. Aust and Bradshaw (2017), UK
systematic review of studies on mindfulness interventions in psychosis and schizophrenia
11 randomized trials (3 USA, 3 UK, 2 Spain, 1 China, 1, Germany,1 Australia), 50% schizophrenia or psychotic disorder diagnosis (ICD-10)
Aged > 16
Review according to the guidelines: PRISMA, CTAM
Mindfulness interventions: MBSR, MBCT, ACT, CFT
Assessment of effects: NRSS, CGI-I, BDI-II, PANAS, PBIQ-R, readmission index, CORE, SMQ, PSYRATS, SMVQ, BAVQ-r, BPRS, SLOF, SSQ-6; ITAQ, WBI; CSQ-8, worked hours, CGI; SDS, CGI-SCH; AAQ II, WHOQOL-BREF, MAAS, POD (Paranoia Checklist; OCI-R; CES-D), mGAF; PSYRATS; QoLESQ; CSQ; VAAS; BAVQ-R; HADS; PANSS; AAQ-II; KIMS
Mindfulness therapies can be safely used in the treatment of psychotic patients and offer many therapeutic benefits compared to treatment as usual
2. Baer (2003), USA
Mindfulness training as a clinical intervention: conceptual and empirical review
5 MBSR studies
Description characteristics MBSR, MBCT, DBT, ACT
Mindfulness interventions may reduce the severity of many psychopathological symptom and improve psychological functioning
3. Hodann-Caudevilla et al. (2020), Spain
Review and meta-analysis of MBIs in schizophrenia
10 MBI studies (n=1094), schizophrenia, schizoaffective disorder or delusional disorder diagnosis
Control group: TAU or waiting list
Males: 60.4%
35.7 (SD=7.9)
Interventions:MBSR, MBCT, ACT, DBT, 24 to 96 weeks (50 weeks on average)
MBI has an impact on psychopathological symptoms reduction (g=0.72), positive symptoms. (g=0.32), negative symptoms (g=0.40), level of functioning (g=1.28), awareness of the illness (g=0.65)
4. Vignaud et al. (2019), France
Clinical effects of mindfulness based intervention in patients with first episode of psychosis or individuals with high-risk of psychosis: review
9 studies according to PRISMA guidelines: 8 regarding patients after first episode of psychosis, 1 in current psychotic episode and 1 individuals with high-risk of psychosis
Aged: 14–30
Interventions: CAARMS SOFAS, MBSR, CBT, MBCT, ACT, ABCBT, CMT
Patients after the first episode of psychosis and in high risk of psychosis benefit from mindfulness interventions. Several studies focus on the improvement of quality of life, level of functioning, reduction of depression, anxiety; in a study of mindfulness and psychoeducation, improvement was noted in positive and negative symptoms
5. Potes et al. (2018), Canada
Mindfulness severe and persistent mental illness (SPMI): systematic review
6 randomized studies, 7 prospective studies, 1 retrospective analysis. Participants: individuals with the diagnosis of schizophrenia, schizoaffective disorder, acute mania or bipolar depression
Interventions: ACT, CPGP, TAU, PMR. In 8 studies modified mindfulness techniques were used in psychosis treatment (restricted to 10–15 min), in 5 own modifications of interventions based on mindfulness, in 2 psychoeducation was used
Duration of intervention: between 1 and 16 weeks (in most studies 5–8 weeks). In one study follow-up was performed after 1 and 2 years. Typically interventions lasted 60 min, though in one study lasted 120 min, and in another lasted 90 min
Clinical improvement in psychotic, depressive, cognitive symptoms, psycho-social functioning, mindfulness skills (BPRS, ITAQ, SLOF, PANSS), the differences often did not reach the statistical significance. In 2 studies, no change was noted in psychotic symptoms but the groups were small (fewer than 23 subjects). Statistically significant differences were noted in quality of life, level of functioning
7. Goldberg et al. (2018), USA/Norway
Review and meta-analysis of interventions in psychiatric disorders
142 interventions, n=12005 individuals with psychiatric disorders
In accordance with PRISMA guidelines. Only interventions based on imaginary techniques (i.e., MBCT), exclusion of DBT and ACT. More than 1 session. Real-time performance of interventions. Average age: 43.63, 64.38% females. 55.63% performed follow-up. Average duration of intervention: 6.43 months
Mindfulness interventions more effective than lack of treatment and similar to treatment as usual. Most significant results in treatment of depression, pain, and addiction management
8. Khoury et al. (2013), USA/Canada
Mindfulness interventions in psychosis: meta-analysis
13 studies, n=468
Participants: individuals with psychosis
CMA. Therapies: ACT, ABCBT, ADAPT, MBCT, MBPP, PBCT, LKM, CMT. The majority of sessions lasted for 90 min, 1 or 2 sessions, meditation techniques less than 15 min, focus on specific strategies
Mindfulness interventions are moderately effective in treatment of negative symptoms. If a study included a follow-up, the effects persisted. More impact on negative symptoms than on positive ones
9. Louise et al. (2018), Australia/UK
Interventions in psychosis based on mindfulness and acceptance: current understanding and meta-analysis
10 studies with subjects diagnosed with psychosis (schizophrenia or schizoaffective disorder) meta-analysis CTAM. n=624 participants
PRISMA. MBIs, ACT, CFT, TAU, psychoeducation
SMQ, MAAS, KIMS, AAQ-II, PANSS, PSYRATS, BDI-II, HADS, SLOF, mGAF, SFS, SDS
Influence of mindfulness interventions of reduction of depression was noted but no effect on positive or negative symptoms was observed
10. Tao et al. (2021)
Mindfulness interventions in psychosis and their impact on clinical symptoms, quality of life, and other third-wave CBT recovery factors and others. Published in English and Chinese. Meta-analysis
20 studies
n=1749 patients with/without control group, in different stages of the disease
Mainly mindfulness interventions as the main with the exclusion of body-work trainings (yoga, tai-chi)
Positive influence of mindfulness intervention on insight, duration of readmissions, admissions, social functioning, recovery. Age and duration of illness were found to be predictors of mindfulness effectiveness, while the number of hours of the intervention did not impact on the effectiveness of programs. The influence of mindfulness on self-development and management of illness were stressed as a healing factor
11. Jansen et al. (2020)
Systematic review and meta-analysis assessing the effectiveness, safety, and tolerability of mindfulness-based interventions in reducing the symptomatology and hospitalizations in psychotic subjects
18 RCT
16 RCT included in the meta-analysis
n=715 participants
Subjects – adolescents and adults (aged ≥15); ACT, MBIs, CFI, and LKI
Meta-analyses showed a significant, large effect of the treatment based on acceptance and mindfulness on the general symptomatology, both short and long term, duration of hospitalization (number of days); small effect was noted in the reduction of negative symptoms, no effect was observed on positive symptoms, small/moderate effect was reported for the improvement of social functioning. The average effect was noted for the acceptance without changes in the levels of anxiety and quality of life. Significant differences were noted between the 2 types of interventions regarding the negative symptoms, social functioning, long-term psychotic symptoms all favoring the mindfulness-based interventions. Significant differences were observed between the individual and group interventions regarding the negative symptoms and social functioning favoring the group interventions
12. Lazzari et al. (2022)
Review of mindfulness programs in treatment of psychosis, meta-analysis
9 studies
n=547 participants
Mindfulness interventions, control group, studies dating back for max. 5 years. Individual intervention included. MBCT, MBPP. Qualitative and quantitative studies
Average effect size of mindfulness training on clinical symptoms (with average certainty of data). Large effect size in the population of patients with psychoses in reduction of positive and negative symptoms (6-month follow-up), increase in withholding judgement, reduction of aversion towards the symptoms (2-month follow-up); average effect size in ability to maintain non-judgmental awareness and mindful activity (24-month follow-up), subjective feeling of recovering, reduction of ruminations (3-month follow-up); small effect size in reduction of distress due to the auditory hallucinations (10-month follow-up), number of readmissions (12-month follow-up)
13. Su et al. (2024)
Systematic review and network meta-analysis of effects of mind-body therapies on schizophrenia
22 studies
n=2064 participants
Patients with schizophrenia. Intervention: mind-body exercise (yoga, mindfulness, meditation, tai chi, pilates, yijinjing, and qigong). Control group with only routine care and appropriate rehabilitation measures (including routine exercise)
Assessment for the schizophrenia symptoms
Randomized controlled trials
The results of the network meta-analysis showed that mindfulness interventions [MD=−2.74; 95%CI= (−5.07,−0.41)] were superior to the control group in reducing PANSS positive symptom scores
The results of the network meta-analysis showed that yoga [MD=−3.97; 95% CI=(−6.83, −1.10)] was superior to the control group in reducing Schizophrenia PANSS negative symptom scores
14. Sabé et al. (2024)
Mindfulness-based interventions for patients with schizophrenia spectrum disorders: a systematic review of the literature
22 studies
n=1500 participants
Patients who were treated with antipsychotic medication for schizophrenia or a related disorder diagnosed using the DSM criteria
Intervention — mindfulness programs
Randomized controlled trials (RCTs); conducting a comparison between mindfulness-based interventions and a non-specific control intervention or treatment-as-usual. Providing results in the English language
No clear identification of how to optimize mindfulness teaching for this population
Acceptability was excellent. Reductions in negative symptoms, increased well-being, and decreased hospitalization rates were noted
15. Yip et al. (2022)
Mindfulness-based interventions for non-affective psychosis: a comprehensive systematic review and meta-analysis
31 eligible studies
n=2146 participants
Full reports in Chinese and English of single-blinded or open RCTs, including clustered, cross-over, and wait-list. Patients: adults in various mental health care settings, with a primary diagnosis of a psychotic disorder (as diagnosed using any recognized diagnostic criteria)
Statistically significant small effect for psychotic symptoms (g = 0.48, p<0.05), and with a clinically significant reduction of 50% from baseline (pooled OR=1.84). Separate meta-analyses demonstrated small effects for affective symptoms (g=0.44) and small-to-large positive effects for quality of life (g=0.38), mindfulness skills (g=0.45), and insight into illness/treatment (g =1.35)
16. Jacobsen et al. (2022)
Home practice in mindfulness-based interventions for psychosis groups: a systematic review and qualitative study
43 studies
Randomized controlled trials, non-randomized controlled trials, and uncontrolled studies. Participants were at least 16 years old and were taking part in mindfulness-based interventions for psychosis groups, regardless of diagnosis or symptom profile. Studies described and/or evaluated a mindfulness group intervention (of however many sessions or duration of treatment), including at least one formal guided practice per group session with teacher-led inquiry after each practice
Only 5 studies reported any data on the amount of home practice and none examined the relationship between completion of home practice and treatment outcomes. In the qualitative study, participants described home practice as being difficult but important
17. Ellett (2024)
Mindfulness for psychosis: current evidence, unanswered questions, and future directions
Psychology and psychotherapy: theory, research, and practice
10 meta-analyses
Meta-analyses between 2013 and 2023 with clinical outcome (psychotic or negative symptoms severity or combined clinical outcome)
Mindfulness is a promising intervention that is emerging as being both safe and effective for people with psychosis. In conclusion, future research should prioritize the evaluation of safety indices, the role of home practice, and metacognitive insights in improving clinical outcomes. Additionally, the development and assessment of digital mindfulness interventions for psychosis, alongside the study of mediators and moderators of change, are crucial for successful implementation in routine clinical practice
Table 5
Modified Jadad scale
Author
Randomization
Blinding
Drop out/withdrawal
Criteria of inclusion and exclusion
The method assessing adverse effects
The method for statistic analysis
SUM
Langer et al. (2012)
2
1.5
1
1
0
1
6.5
Davis et al. (2015)
2
1.5
1
1
0
1
6.5
Chadwick et al. (2016)
2
1.5
1
1
0
1
6.5
Böge et al. (2021)
2
1.5
1
1
0
1
6.5
López-Navarro et al. (2015)
2
1.5
1
1
0
1
6.5
Chadwick et al. (2009)
2
0
1
1
0
1
5
López-Navarro et al. (2021)
2
1.5
1
1
0
1
6.5
Chien and Thompson (2014)
2
1.5
1
1
0
1
6.5
Chien and Lee (2013)
2
1.5
1
1
0
1
6.5
Kun-Hua Lee (2019)
2
0
1
1
0
1
5
Lam et al. (2020)
2
1.5
1
1
0
1
6.5
Table 6
Comparison of classic mindfulness programs
Procedure
Author
Primary goal
Key aspects
Techniques and methods
Psychoeducation
MBSR (1982)
Mindfulness Based Stress Reduction
Kabat Zinn
Coping with stress and chronic pain; asthma, depression, cancer, diabetes, fibromyalgia, hypertension, heart diseases, irritable bowel syndrome, HIV, hot flushes, sleep disturbances
Gaining insight and conscious change of reaction; development of new ways to respond
Discussion and meditative exploration as well as its everyday use; yoga, homeworks (45 min daily); 8 weeks- 2.5 h every week; 1 × 6h (in the 6th week)
Mechanisms of stress response and strategies to manage it
MBCT (2002)
Mindfulness Based Cognitive Therapy
Segal, Williams, Teasdale
Recurrent depression, anxiety, sleep, eating disorders, substance abuse, chronic fatigue syndrome
As mentioned above, moreover, there is an emphasis on understanding psychological and cognitive aspects of disorders (used and translated in cognitive model)
Cognitive-behavioral techniques. Formal exercises (8 weeks; 2h every week; 1× whole day after the 5th week) and informal mindfulness techniques; homeworks
Information on depression, identification of depression symptoms and their management
Table 7
Description of control groups
Article
Control group
1. Langer et al. (2012)
Waiting list
2. Davis et al. (2015)
Intensive Support (IS), consisted of a weekly group session with discussion of work-related issues that facilitated participants to help each other with problem-solving. Individual sessions were possible on demand.
5USD voucher for participation in each class
3. Chadwick et al. (2016)
TAU - every 2-3 months outpatients appointments with psychiatrist, antipsychotics and
contact with care team members every two weeks
4. Böge et al. (2021)
TAU - stationary treatment as usual - multi professional program with a variety of group-therapies. psychological interventions including concentration practice, resource
activation, metacognitive training, as well as weekly individual CBT sessions, occupational therapy, physiotherapy, and physical exercises. Individual CBT psychotherapy sessions held weekly and pharmacotherapy
5. López-Navarro et al. (2015)
IRT (Integrated Rehabilitation
Treatment)- 26 weeks; 60 minutes; weekly group CBT sessions (ABC model, monitoring of thoughts, feelings and behaviors), social skills training (assertiveness), psychoeducation regarding schizophrenia, relapse prevention strategies and conflict management
6. Chadwick et al. (2009)
Waiting list
7. López-Navarro et al. (2022)
IRT (Integrated Rehabilitation
Treatment)- 26 weeks; 60 minutes; weekly group CBT sessions (ABC model, monitoring of thoughts, feelings and behaviors), social skills training (assertiveness), psychoeducation regarding schizophrenia, relapse prevention strategies and conflict management
8. Chien and Lee (2013)
TAU – monthly outpatient appointments with psychiatrist; nurse, social worker, short educational sessions on mental illness and its treatment (nurse or social worker)
9. Chien and Thompson (2014)
TAU – treatment as usual, monthly outpatient appointments with psychiatrist; nurse, social worker, short educational sessions on mental illness and its treatment (nurse or social worker)
CPEP (the conventional psychoeducation programme group); 12 sessions, 2 h every other week (11–13 subjects per group).Focus on psychological support and illness education; engagement and setting the goals; education on illness, stress, coping skills, strategies of problem solving and relapse prevention
10.Kun-Hua Lee (2019)
TAU – psychiatric treatment as usual, pharmacotherapy, 5000 steps walks every morning; occupational rehabilitation twice a week, nutrition counseling, nursing care, health
education group
11. Lam et al. (2020)
TAU- – psychiatric treatment as usual, additionally weekly 5 minute conversation on health issued and every day problems
go back to reference American Psychological Association. (2009). The proficiency in assessment and treatment of serious mental illness (1st ed.). American Psychological Association.
go back to reference Aust, J., & Bradshaw, T. (2017). Mindfulness interventions for psychosis: A systematic review of the literature. Journal of Psychiatric and Mental Health Nursing, 24(1), 69–83. https://doi.org/10.1111/jpm.12357CrossRefPubMed
go back to reference Baer, R. A. (2003). Mindfulness training as a clinical intervention: A conceptual and empirical review. Clinical Psychology: Science and Practice, 10, 125–143. https://doi.org/10.1093/clipsy.bpg015CrossRef
go back to reference Baker, C. A., & Morrison, A. P. (1998). Cognitive processes in auditory hallucinations: Attributional biases and metacognition. Psychological Medicine, 28(5), 1199–1208. https://doi.org/10.1017/s0033291798007314CrossRefPubMed
go back to reference Bobes, J., Arango, C., Garcia-Garcia, M., Rejas, J., & CLAMORS Study Collaborative Group. (2010). Prevalence of negative symptoms in outpatients with schizophrenia spectrum disorders treated with antipsychotics in routine clinical practice: Findings from the CLAMORS study. The Journal of Clinical Psychiatry, 71(3), 280–286. https://doi.org/10.4088/JCP.08m04250yelCrossRef
go back to reference Böge, K., Hahne, I., Bergmann, N., Wingenfeld, K., Zierhut, M., Thomas, N., Ta, T. M. T., Bajbouj, M., & Hahn, E. (2021). Mindfulness-based group therapy for in-patients with schizophrenia spectrum disorders – feasibility, acceptability, and preliminary outcomes of a rater-blinded randomized controlled trial. Schizophrenia Research, 228, 134–144. https://doi.org/10.1016/j.schres.2020.12.008CrossRefPubMed
go back to reference Britton, W. B. (2019). Can mindfulness be too much of a good thing? The value of a middle way. Current Opinion in Psychology, 28, 159–165. https://doi.org/10.1016/j.copsyc.2018.12.011CrossRefPubMedPubMedCentral
go back to reference Brown, L. F., Davis, L. W., LaRocco, V. A., & Strasburger, A. (2010). Participant perspectives on mindfulness meditation training for anxiety in schizophrenia. American Journal of Psychiatric Rehabilitation, 13(3), 224–242. https://doi.org/10.1080/15487768.2010.501302CrossRef
go back to reference Chadwick, P., Taylor, K. N., & Abba, N. (2005). Mindfulness groups for people with psychosis. Behavioural and Cognitive Psychotherapy, 33(3), 351–9. https://doi.org/10.1017/S1352465805002158CrossRef
go back to reference Chadwick, P., Hughes, S., Russell, D., Russell, I., & Dagnan, D. (2009). Mindfulness groups for distressing voices and paranoia: A replication and randomized feasibility trial. Behavioural and Cognitive Psychotherapy, 37(4), 403–412. https://doi.org/10.1017/S1352465809990166CrossRefPubMed
go back to reference Chadwick, P., Strauss, C., Jones, A.-M., Kingdon, D., Ellett, L., Dannahy, L., & Hayward, M. (2016). Group mindfulness-based intervention for distressing voices: A pragmatic randomised controlled trial. Schizophrenia Research, 175(1–3), 168–173. https://doi.org/10.1016/j.schres.2016.04.001CrossRefPubMed
go back to reference Chien, W. T., & Lee, I. Y. M. (2013). The mindfulness-based psychoeducation program for Chinese patients with schizophrenia. Psychiatric Services, 64(4), 376–379. https://doi.org/10.1176/appi.ps.002092012CrossRefPubMed
go back to reference Chien, W. T., & Thompson, D. R. (2014). Effects of a mindfulness-based psychoeducation programme for Chinese patients with schizophrenia: 2-year follow-up. The British Journal of Psychiatry, 205(1), 52–59. https://doi.org/10.1192/bjp.bp.113.134635CrossRefPubMed
go back to reference Chong, H. Y., Teoh, S. L., Wu, D.B.-C., Kotirum, S., Chiou, C.-F., & Chaiyakunapruk, N. (2016). Global economic burden of schizophrenia: A systematic review. Neuropsychiatric Disease and Treatment, 12, 357–373. https://doi.org/10.2147/NDT.S96649CrossRefPubMedPubMedCentral
go back to reference Correll, C. U., & Schooler, N. R. (2020). Negative symptoms in schizophrenia: A review and clinical guide for recognition, assessment, and treatment. Neuropsychiatric Disease and Treatment, 16, 519–534. https://doi.org/10.2147/NDT.S225643CrossRefPubMedPubMedCentral
go back to reference Dai, J., Sun, D., Li, B., Zhang, Y., Wen, M., Wang, H., & Bi, H. (2024). Mixed-mode mindfulness-based cognitive therapy for psychological resilience, self-esteem and stigma of patients with schizophrenia: a randomized controlled trial. BMC Psychiatry, 24, 179. https://doi.org/10.1186/s12888-024-05636-zCrossRefPubMedPubMedCentral
go back to reference Davis, L. W., Lysaker, P. H., Kristeller, J. L., Salyers, M. P., Kovach, A. C., & Woller, S. (2015). Effect of mindfulness on vocational rehabilitation outcomes in stable phase schizophrenia. Psychological Services, 12, 303–312. https://doi.org/10.1037/ser0000028CrossRefPubMed
go back to reference Ellett, L., & Chadwick, P. (2021). Recommendations for monitoring and reporting harm in mindfulness for psychosis research. The British Journal of Psychiatry: The Journal of Mental Science, 219(6), 629–631. https://doi.org/10.1192/bjp.2021.98CrossRefPubMed
go back to reference Ellett, L. (2024). Mindfulness for psychosis: Current evidence, unanswered questions and future directions. Psychology and Psychotherapy, 97(1), 34–40. https://doi.org/10.1111/papt.12480CrossRefPubMed
go back to reference Garety, P. A., Fowler, D., & Kuipers, E. (2000). Cognitive-behavioral therapy for medication-resistant symptoms. Schizophrenia Bulletin, 26(1), 73–86. https://doi.org/10.1093/oxfordjournals.schbul.a033447CrossRefPubMed
go back to reference Goldberg, S. B., Tucker, R. P., Greene, P. A., Davidson, R. J., Wampold, B. E., Kearney, D. J., & Simpson, T. L. (2018). Mindfulness-based interventions for psychiatric disorders: A systematic review and meta-analysis. Clinical Psychology Review, 59, 52–60. https://doi.org/10.1016/j.cpr.2017.10.011CrossRefPubMed
go back to reference Hodann-Caudevilla, R. M., Díaz-Silveira, C., Burgos-Julián, F. A., & Santed, M. A. (2020). Mindfulness-based interventions for people with schizophrenia: A systematic review and meta-analysis. International Journal of Environmental Research and Public Health, 17(13), 4690. https://doi.org/10.3390/ijerph17134690CrossRefPubMedPubMedCentral
go back to reference Jadad, A. R., Moore, R. A., Carroll, D., Jenkinson, C., Reynolds, D. J., Gavaghan, D. J., & McQuay, H. J. (1996). Assessing the quality of reports of randomized clinical trials: Is blinding necessary? Controlled Clinical Trials, 17(1), 1–12. https://doi.org/10.1016/0197-2456(95)00134-4CrossRefPubMed
go back to reference Jacobsen, P., Peters, E., Robinson, E. J., & Chadwick, P. (2020). Mindfulness-based crisis interventions (MBCI) for psychosis within acute inpatient psychiatric settings; a feasibility randomised controlled trial. BMC Psychiatry, 20(1), 193. https://doi.org/10.1186/s12888-020-02608-xCrossRefPubMedPubMedCentral
go back to reference Jacobsen, P., Choksi, T., Sawyer, K., Maximen, C., Harding, E., & Richardson, M. (2022). Home practice in mindfulness-based interventions for psychosis groups: A systematic review and qualitative study. BMC Psychology, 10(1), 9. https://doi.org/10.1186/s40359-021-00694-4CrossRefPubMedPubMedCentral
go back to reference Jansen, J. E., Gleeson, J., Bendall, S., Rice, S., & Alvarez-Jimenez, M. (2020). Acceptance- and mindfulness-based interventions for persons with psychosis: A systematic review and meta-analysis. Schizophrenia Research, 215, 25–37. https://doi.org/10.1016/j.schres.2019.11.016CrossRefPubMed
go back to reference Kabat-Zinn, J. (2003). Mindfulness-based interventions in context: Past, present, and future. Clinical Psychology: Science and Practice, 10, 144–156. https://doi.org/10.1093/clipsy.bpg016CrossRef
go back to reference Khoury, B., Lecomte, T., Fortin, G., Masse, M., Therien, P., Bouchard, V., Chapleau, M.-A., Paquin, K., & Hofmann, S. G. (2013). Mindfulness-based therapy: A comprehensive meta-analysis. Clinical Psychology Review, 33(6), 763–771. https://doi.org/10.1016/j.cpr.2013.05.005CrossRefPubMed
go back to reference Lam, A. H. Y., Leung, S. F., Lin, J. J., & Chien, W. T. (2020). The effectiveness of a mindfulness-based psychoeducation programme for emotional regulation in individuals with schizophrenia spectrum disorders: A pilot randomised controlled trial. Neuropsychiatric Disease and Treatment, 16, 729–747. https://doi.org/10.2147/NDT.S231877CrossRefPubMedPubMedCentral
go back to reference Langer, Á. I., Cangas, A. J., Salcedo, E., & Fuentes, B. (2012). Applying mindfulness therapy in a group of psychotic individuals: A controlled study. Behavioural and Cognitive Psychotherapy, 40(1), 105–109. https://doi.org/10.1017/S1352465811000464CrossRefPubMed
go back to reference Lazzari, C., Kotera, Y., & Rabottini, M. (2022). Should mindfulness-based cognitive therapy be used for psychosis? A systematic review of the literature and meta-analysis. Rivista Di Psichiatria, 57(5), 203–211. https://doi.org/10.1708/3893.38743CrossRefPubMed
go back to reference Lee, K.-H. (2019). A randomized controlled trial of mindfulness in patients with schizophrenia. Psychiatry Research, 275, 137–142. https://doi.org/10.1016/j.psychres.2019.02.079CrossRefPubMed
go back to reference Lieberman, J. A., Stroup, T. S., McEvoy, J. P., Swartz, M. S., Rosenheck, R. A., Perkins, D. O., Keefe, R. S., Davis, S. M., Davis, C. E., Lebowitz, B. D., Severe, J., Hsiao, J. K., Trials, & Clinical Antipsychotic Trials of Intervention Effectiveness (CATIE) Investigators. (2005). Effectiveness of antipsychotic drugs in patients with chronic schizophrenia. The New England Journal of Medicine, 353(12), 1209–1223. https://doi.org/10.1056/NEJMoa051688
go back to reference López-Navarro, E., & Al-Halabí, S. (2022a). Effects of mindfulness on psychotic symptoms: Insights from a randomized clinical trial. Psychosis, 14(1), 93–98. https://doi.org/10.1080/17522439.2021.1889649CrossRef
go back to reference López-Navarro, E., & Al-Halabí, S. (2022b). Mindfulness on daily life coping in people experiencing psychosis: A randomized controlled trial. International Journal of Clinical and Health Psychology, 22(2), 100298. https://doi.org/10.1016/j.ijchp.2022.100298
go back to reference López-Navarro, E., Del Canto, C., Belber, M., Mayol, A., Fernández-Alonso, O., Lluis, J., Munar, E., & Chadwick, P. (2015). Mindfulness improves psychological quality of life in community-based patients with severe mental health problems: A pilot randomized clinical trial. Schizophrenia Research, 168(1–2), 530–536. https://doi.org/10.1016/j.schres.2015.08.016CrossRefPubMed
go back to reference López-Navarro, E., Del Canto, C., Mayol, A., Fernández-Alonso, O., Reig, J., & Munar, E. (2020). Does mindfulness improve inhibitory control in psychotic disorders? A randomized controlled clinical trial. International Journal of Clinical and Health Psychology: IJCHP, 20(3), 192–199. https://doi.org/10.1016/j.ijchp.2020.07.002CrossRefPubMedPubMedCentral
go back to reference López-Navarro, E., Fonseca-Pedrero, E., Errasti, J., & Al-Halabí, S. (2022b). Mindfulness improves theory of mind in people experiencing psychosis: A pilot randomized clinical trial. Psychiatry Research, 310, 114440. https://doi.org/10.1016/j.psychres.2022.114440
go back to reference Louise, S., Fitzpatrick, M., Strauss, C., Rossell, S. L., & Thomas, N. (2018). Mindfulness- and acceptance-based interventions for psychosis: Our current understanding and a meta-analysis. Schizophrenia Research, 192, 57–63. https://doi.org/10.1016/j.schres.2017.05.023CrossRefPubMed
go back to reference McDonald, H., Valmaggia, L., Antonova, E., & Chadwick, P. (2024). Taking the edge off: A feasibility randomized controlled trial of an online mindfulness-based intervention to reduce suspiciousness/paranoia in high positive schizotypy. Frontiers in Psychology, 15, 1380077. https://doi.org/10.3389/fpsyg.2024.1380077
go back to reference MacDougall, A. G., Wiener, J. C., Puka, K., Price, E., Oyewole-Eletu, O., Gardizi, E., Anderson, K. K., & Norman, R. M. G. (2024). Effectiveness of a mindfulness-based intervention for persons with early psychosis: A multi-site randomized controlled trial. Schizophrenia research, 264, 502–510. https://doi.org/10.1016/j.schres.2024.01.014CrossRefPubMed
go back to reference Morrison, A. P., & Wells, A. (2003). A comparison of metacognitions in patients with hallucinations, delusions, panic disorder, and non-patient controls. Behaviour Research and Therapy, 41(2), 251–256. https://doi.org/10.1016/S0005-7967(02)00095-5CrossRefPubMed
go back to reference Orfanos, S., Banks, C., & Priebe, S. (2015). Are group psychotherapeutic treatments effective for patients with schizophrenia? A systematic review and meta-analysis. Psychotherapy and Psychosomatics, 84(4), 241–249. https://doi.org/10.1159/000377705CrossRefPubMed
go back to reference Potes, A., Souza, G., Nikolitch, K., Penheiro, R., Moussa, Y., Jarvis, E., Looper, K., & Rej, S. (2018). Mindfulness in severe and persistent mental illness: A systematic review. International Journal of Psychiatry in Clinical Practice, 22(4), 253–261. https://doi.org/10.1080/13651501.2018.1433857CrossRefPubMed
go back to reference Ridler, J., Millar, A., & Schwannauer, M. (2024). Mindfulness-based interventions for people experiencing psychosis: A randomized feasibility study. Mindfulness, 15(4), 804–818. https://doi.org/10.1007/s12671-024-02326-5CrossRef
go back to reference Rush, A. J., Trivedi, M. H., Ibrahim, H. M., Carmody, T. J., Arnow, B., Klein, D. N., Markowitz, J. C., Ninan, P. T., Kornstein, S., Manber, R., Thase, M. E., Kocsis, J. H., & Keller, M. B. (2003). The 16-Item quick inventory of depressive symptomatology (QIDS), clinician rating (QIDS-C), and self-report (QIDS-SR): A psychometric evaluation in patients with chronic major depression. Biological Psychiatry, 54(5), 573–583. https://doi.org/10.1016/S0006-3223(02)01866-8CrossRefPubMed
go back to reference Sabé, M., Kohler, R., Perez, N., Sauvain-Sabé, M., Sentissi, O., Jermann, F., Prada, P., Perroud, N., & Böge, K. (2024). Mindfulness-based interventions for patients with schizophrenia spectrum disorders: A systematic review of the literature. Schizophrenia Research, 264, 191–203. https://doi.org/10.1016/j.schres.2023.12.011CrossRefPubMed
go back to reference Sedgwick, O., Hardy, A., Newbery, K., & Cella, M. (2021). A systematic review of adherence to group interventions in psychosis: Do people attend? Psychological Medicine, 51(5), 707–715. https://doi.org/10.1017/S0033291721000404CrossRefPubMed
go back to reference Segal, Z., Dimidjian, S., Vanderkruik, R., & Levy, J. (2019). A maturing mindfulness-based cognitive therapy reflects on two critical issues. Current Opinion in Psychology, 28, 218–22. https://doi.org/10.1016/j.copsyc.2019.01.015CrossRefPubMedPubMedCentral
go back to reference Shen, H., Zhang, L., Li, Y., Zheng, D., Du, L., Xu, F., Xu, C., Liu, Y., Shen, J., Li, Z., & Cui, D. (2023). Mindfulness-based intervention improves residual negative symptoms and cognitive impairment in schizophrenia: A randomized controlled follow-up study. Psychological Medicine, 53(4), 1390–1399. https://doi.org/10.1017/S0033291721002944CrossRefPubMed
go back to reference Swanson, A. J., Pantalon, M. V., & Cohen, K. R. (1999). Motivational interviewing and treatment adherence among psychiatric and dually diagnosed patients. The Journal of Nervous and Mental Disease, 187(10), 630–635. https://doi.org/10.1097/00005053-199910000-00007CrossRefPubMed
go back to reference Su, Y., Pan, X., Li, H., & Zhang, G. (2024). Effects of mind-body therapies on schizophrenia: A systematic review and network meta-analysis. Schizophrenia Research, 264, 236–247. https://doi.org/10.1016/j.schres.2023.12.030CrossRefPubMed
go back to reference Tabak, N. T., Horan, W. P., & Green, M. F. (2015). Mindfulness in schizophrenia: Associations with self-reported motivation, emotion regulation, dysfunctional attitudes, and negative symptoms. Schizophrenia Research, 168, 537–542. https://doi.org/10.1016/j.schres.2015.07.030CrossRefPubMed
go back to reference Tao, T. J., Hui, C. L. M., Lam, B. S. T., Ho, E. C. N., Hui, P. W. M., Suen, Y. N., Lin, J. J., Tong, A. C. Y., Lee, E. H. M., Chan, S. K. W., Chang, W. C., & Chen, E. Y. H. (2021). Mindfulness meditation for Chinese patients with psychosis: A systematic review and meta-analysis. Schizophrenia Research, 237, 103–114. https://doi.org/10.1016/j.schres.2021.08.033CrossRefPubMed
go back to reference Vignaud, P., Reilly, K. T., Donde, C., Haesebaert, F., & Brunelin, J. (2019). Clinical effects of mindfulness-based intervention in patients with first episode psychosis and in individuals with ultra-high risk for transition to psychosis: A review. Frontiers in Psychiatry, 10, 797. https://doi.org/10.3389/fpsyt.2019.00797CrossRefPubMedPubMedCentral
go back to reference von Hardenberg, L., Leopold, K., Stenzel, N., Kallenbach, M., Aliakbari, N., Bechdolf, A., & Mehl, S. (2022). Feasibility and efficacy of an acceptance and mindfulness-based group intervention for young people with early psychosis (Feel-Good group). Frontiers in Psychiatry, 13, 943488. https://doi.org/10.3389/fpsyt.2022.943488
go back to reference Yip, A. L. K., Karatzias, T., & Chien, W. T. (2022). Mindfulness-based interventions for non-affective psychosis: A comprehensive systematic review and meta-analysis. Annals of Medicine, 54(1), 2340–2353. https://doi.org/10.1080/07853890.2022.2108551CrossRefPubMedPubMedCentral