Ga naar de hoofdinhoud
Top

A Qualitative Investigation of a Prenatal Mindfulness Relationship-Based (PMRB) Program to Support Maternal Mental Health and Mother–Baby Relationship During Pregnancy and Post-Partum

  • Open Access
  • 10-07-2024
  • Original Paper
Gepubliceerd in:

Abstract

Background

Pregnancy and the postpartum period are times of significant transition for women, with changes in maternal physical and mental health. The formation of a relationship between a mother and her baby is vital and has been recognised as laying the foundation for later child development. There is considerable evidence that this early relationship is influenced by a woman’s well-being during pregnancy and in the early post-partum period. Mindfulness-based programs have previously revealed positive outcomes, primarily in reducing maternal stress, anxiety, and depression. However, there remains a need for considering the influence of mindfulness on the mother-baby relationship and embodiment during pregnancy and the first trimester post-partum. This study aimed to conduct an in-depth exploration of pregnant women’s experiences of a nine-session prenatal mindfulness relationship-based (PMRB) program to support its feasibility.

Methods

Information about pregnant women’s (n = 13) experiences of the PMRB program was collected through online interviews during the sessions, including their birth stories. Responses to an open-ended question about how the program had supported them during pregnancy, labour/birth, and the first post-partum trimester were summarised using thematic analysis.

Results

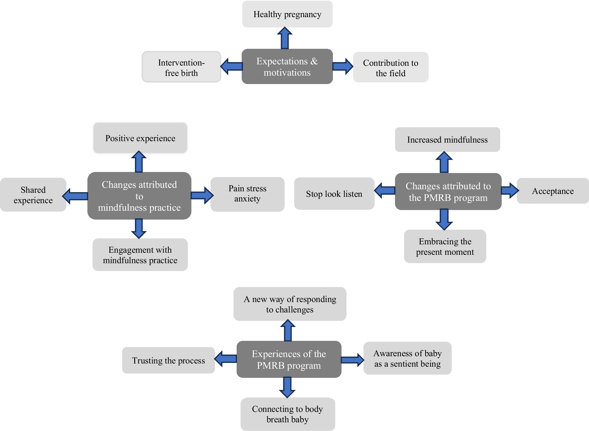
Sixteen themes were identified and organised in four categories: (1) expectations and motivations (healthy pregnancy and mental health, non-medicalised birth, contribution to the field); (2) experiences of the PMRB program (positive experiences, shared experience, engagement with mindfulness practices, pain, stress, and anxiety relief); (3) changes attributed to the PMRB program (a new way of responding to stressors, trusting the process, connecting to body, breath, and unborn baby, awareness of the unborn baby as a sentient being); (4) changes attributed to the mindfulness practice (increased mindfulness/self-awareness, stop look listen, embracing the moment, acceptance).

Conclusions

The evaluation suggested the PMRB program may help women cope with pain and emotional challenges and be more connected to their bodies and infant. The program may also help women become more aware of their unborn baby as a sentient being and the influence of their health and mental well-being on the baby development and health. Furthermore, the program may facilitate the mother-baby relationship during pregnancy, post-partum, and breastfeeding.

Preregistration

The trial has been successfully registered with the Australian New Zealand Clinical Trials Registry (ANZCTR) following ethical approval from Bond University Human Research Ethics Committee (BUHREC—Application AS03534, approved 20 December 2022) and allocated the Australian clinical trials registration number (ACTRN): ACTRN12623000679684.

Publisher's Note

Springer Nature remains neutral with regard to jurisdictional claims in published maps and institutional affiliations.
Reducing maternal distress during pregnancy and mitigating the risk for postpartum mental health disorders are a vital public health priority (Bauer, et al., 2014; Beyondblue, 2012; Cooper & Murray, 1998; Mental Health Task Force (MHTF), 2016). Maternal stress, anxiety, and depression during pregnancy and post-partum are reported to have short- and long-term consequences for women’s health, impact mother-baby/child interactions, and increase the risk of emotional, cognitive, behavioural, and social problems in children (Mason et al., 2011; O’Connor et al., 2002). Research has found that it is not only clinical levels of mental disorders in women during pregnancy that are associated with adverse outcomes for children, but also symptoms at sub-clinical levels related to a range of common objective stressors and subjective stresses (Glover, 2014). There is evidence that a variety of ordinary issues in pregnancy, such as relationship difficulties (Bergman et al., 2007), emotional or physical partner abuse (Campbell, 2002), and even daily challenges (Huizink et al., 2003), are associated with poorer outcomes for children, suggesting that interventions targeting both clinical and universal pregnant populations are warranted.
Maternal mental health problems are key determinants of difficulties in the formation of the prenatal maternal-baby relationships (Alhusen, 2008; McFarland et al., 2011), bonding (Ammaniti & Gallese, 2015; Glover et al., 2010), parental sensitivity and responsiveness (Zeanah & Zeanah, 2009), and maternal-baby postnatal relationship, particularly emotional availability (Bagner, 2010; Barfoot et al., 2017; Bowlby, 1982). The formation of a bonding relationship between a mother and her baby has been recognised as essential for later child development (Barfoot et al., 2017). Research found associations between high levels of anxiety during pregnancy and poor quality of maternal bonding at 18 months postpartum (Brassel et al., 2019). This is in line with findings showing an association between maternal anxiety and insecure attachment in young babies, as anxiety may hinder maternal sensitivity (Stevenson-Hinde et al., 2013). Findings indicated that maternal depression may influence a mother’s sensitivity and responsiveness to her baby, with adverse consequences on the attachment relationship (Hayes et al., 2013). There is solid evidence suggesting that treating perinatal mental health problems effectively by promoting health-enhancement programs during pregnancy could save serious long-term human and economic costs (MHTF, 2016; Bauer et al., 2014). The estimated cost of the lifetime adverse consequences on children development and health of perinatal depression, anxiety, and psychosis is £23b each year in UK (MHTF, 2016) and that of perinatal depression and anxiety is £3.9b in Australia (Gidget Foundation, 2019), with other countries facing similar challenges.
Mindfulness-based programs are a relatively new approach to the prevention and treatment of mental health problems. Mindfulness is a quality of human consciousness that can be independently assessed and is popularly defined by Jon Kabat-Zinn (2003) as “the awareness that arises from paying attention on purpose, in the present moment, and non-judgementally, to the unfolding of experience moment by moment” (p. 145). Mindfulness allows us to witness sensations, feelings, and thoughts as they arise in our body and mind, as “objects” which can be observed directly without cognitive evaluation or elaboration, thus enabling us not to feel overwhelmed by them. This compassionate awareness also reduces our automatic, habitual reactions to what is happening and allows for more space between the trigger and the response (Kabat-Zinn, 1990). This non-reactivity fostered by mindfulness is a quality that enables people to “let go” of the thoughts and emotions that would otherwise trouble the mind unnecessarily (Feldman, et al., 2006). Mindfulness involves techniques that help individuals cope with worry by helping an individual attend to the present rather than the past and the future (Robins, et al., 2012). For pregnant women and new mothers facing the challenges and stress of a significant period of transition, such skills may be of particular importance.
Many parents find themselves beset by everyday preoccupations and expectations, which may generate stress and dissatisfaction with their lives. Parents’ distress curtails their emotional availability towards their babies and relationship with them, which is supportive of baby’s health and development (Barfoot et al., 2017). By practising present-moment awareness of both their child and their own thoughts and emotions without judgement and accepting them for what they “are”, the parents may develop protective psychological strategies (Duncan, et al., 2015; Singh et al., 2010). Contemplative traditions of mindfulness training have always focused upon the relational aspects of mindfulness (how people relate to others and themselves). Studies have shown that mindfulness training leads both to greater attention and increased self-compassion and empathy, and that these facets independently predict mental health outcomes (Baer, 2003; Baer et al., 2012; Neff & Germer, 2013).
Mindfulness is a multi-dimensional concept that can be understood in a variety of ways and applied in a variety of contexts. In particular, it has been used for stress reduction (Mindfulness-Based Stress Reduction [MBSR]; Kabat-Zinn, 1990), depression and relapse prevention (Mindfulness-Based Cognitive Therapy [MBCT]; Segal et al., 2012), and more recently in childbirth and parenting (Duncan & Bardacke, 2010). Support programs during pregnancy, such as mindfulness-based therapies, have shown positive outcomes, primarily in reducing parental stress, anxiety, and depression (Dhillon et al., 2017; Dimidjian, et al., 2015; Duncan & Bardacke, 2010). Researchers found that higher levels of mindfulness were negatively associated with depressive symptoms and positively associated with quality of prenatal attachment (Hicks et al., 2018). These findings highlight the importance of promoting mindfulness, especially in parents at risk for depression or poor prenatal bonding. Antenatal maternal mindfulness has been associated with better self-regulation and lower levels of negative affect in 10-month-old infants (van den Heuvel, et al., 2015). Studies have identified associations between maternal mindfulness and response to infant stress with reduced reactivity (Pickard et al., 2017; Waters, 2016). This is consistent with findings indicating an association between dispositional mindfulness and more responsive and attuned parenting behaviours (Gouveia et al., 2016). Furthermore, correlational longitudinal investigations spanning pregnancy and early childhood have provided evidence of the benefits of prenatal support programs on two generations (Noroña-Zhou et al., 2022).
Thus, these findings suggest that a maternal prenatal mind state, mood, and behaviour are likely to influence baby stress physiology and behaviour. Therefore, participating in a mindfulness-based program that significantly reduces levels of stress, depression, and anxiety and improve maternal health and well-being could reduce the risk for psychological disorders and even health problems in the baby and child. Mindfulness has been considered a protective factor fostering positive attachment and child development and behaviour outcomes (Beer et al., 2013; Waters, 2016). More recent studies provided consistent evidence of mindfulness practices improving health outcomes during pregnancy and the post-partum period, promoting healthy behaviours that support the relationship between mothers and fathers and the transition to parenthood (Babbar et al., 2021; Burke et al., 2020; Leavitt et al., 2023).
There is a need for research that provides important information regarding assessment and support strategies that may be developed during the prenatal period to facilitate optimal mother-baby relationships (Rossen et al., 2017). While links between maternal psychological distress in the post-partum period and difficulties in maternal-baby relationship have been well documented (Dubber et al., 2015; Kerstis et al., 2016), there is less research investigating the relationship between prenatal psychological distress and maternal-baby relationship in the first post-partum trimester. A deeper understanding of the elements of support programs that may mitigate the risks of postnatal depression, anxiety, and stress could fulfil the need for maternal health services to provide prenatal programs enabling mothers to cope with the challenges of the transition to childbirth and parenting. This would minimise the risk of mental health and mother-baby relationship issues post-partum.
Gaining an improved understanding of the effects of an antenatal mindfulness relationship-based program on mother-baby relationship post-partum may highlight support strategies to promote a more secure attachment relationship, potentially leading to more positive outcomes for children. A qualitative exploration of participants’ experiences is needed to improve our understanding of pregnant women’s experiences of prenatal mindfulness-based training.
In previous qualitative research, women have reported the benefits they experienced from pausing and breathing, developing an attitude of acceptance, and being in the present moment and that these are all core aspects of mindfulness they have used to help them cope with pregnancy, childbirth, and parenting (Dunn et al., 2012). These identified themes are consistent with those of earlier qualitative analyses, especially acceptance (Allen et al., 2009; Mason & Hargreaves, 2001). The value of having a supportive group experience has also been highlighted (Mason & Hargreaves, 2001). The qualitative component of a cohort study also supported the quantitative findings, indicating the potential of mindfulness practices to significantly improve women’s well-being during pregnancy (Woolhouse et al., 2014). It revealed that mindfulness can positively influence the lives of pregnant women, including their ability to observe and make more considered responses to challenging situations rather than being caught in negative thoughts and emotions and escalating them with adverse consequences. Participants also reported improvements to interpersonal relationships, sleeping patterns, and mood and quality of life.
While these data add to our understanding of pregnant women’s experiences of prenatal mindfulness training, there is a gap in the literature regarding pregnant women’s experiences of their relationship and communication with their developing baby and the influence of this perception on birth, breastfeeding, and bonding in the first postpartum trimester. Gaining an understanding of the subjective experiences of pregnant women and factors that contribute to program adherence is important for designing effective programs to support maternal well-being and mother-baby relationship during pregnancy and post-partum. Therefore, a qualitative analysis has been helpful for further exploration of the Prenatal Mindfulness Relationship-Based (PMRB) program as a mental health and mother-baby relationship support strategy.
The current PMRB program was informed by the three key programs (Duncan & Bardacke, 2010; Kabat-Zinn, 1990; Segal et al., 2012), the researcher’s teaching training with Youth Mindfulness, and recent findings of mindfulness and prenatal psychology, in particular evidence of the unborn baby as a sentient being, capable of engaging in bidirectional interactions and communications with the mother (Chamberlain, 2003, 2011; Lagercrantz & Chamgeux, 2009). Modifications were made to some components, such as the mindful movement component, and other elements were introduced, such as prenatal psychology education and awareness of the baby’s relational and communication abilities, to ensure they were appropriate for pregnant women. The program, developed specifically for pregnant women, focused on mother-baby embodied relationship and communication during pregnancy. To our knowledge, there has been no previous mindfulness-based program focused on the prenatal relationship and based on evidence of prenatal psychology. The PMRB program was the first to test the influence of maternal awareness of the unborn baby as a sentient being and mother-baby relationship during pregnancy on postnatal outcomes.
The online nine-session program, developed by the researcher through her work with pregnant parents and babies and first described in her book (Sansone, 2021), was designed to test its feasibility, preliminary efficacy, and acceptability. It aimed to support maternal mental health and mother-baby relationship during pregnancy and in the first postnatal trimester. The mindfulness facilitator was a female mental health professional (clinical psychologist specialised in the prenatal and perinatal field as well as researcher conducting the current study) with specific training in the facilitation of mindfulness groups and 2-year previous mindfulness teaching experience. Key features of the program are described in the program manual which was developed as part of the feasibility study (Sansone, 2024). This outlines the main activities for each session, the time allocated for each activity, and the purpose of each activity. Each session included a weekly discussion topic about mindfulness and prenatal and birth psychology, a discussion of home mindfulness and “baby connect” practices, a space for breathing exercise, and formal meditation practice and feedback on the experience at the end of the session. See Table 1 for a concise description of program content.
Table 1
Components of the Prenatal Mindfulness Relationship-Based (PMRB) program (prenatal psychology and awareness of the unborn baby as a sentient being as essential components of each session)
Sessions number
Focus of session
1
Discovering the present moment
2
Everything is mindfulness
3
Discovering embodiment, stress and how it affects us
4
Learning acceptance and emotional availability
5
Self-compassion, self-love and intentionality
6
Cultivating nurturing emotions and conscious communication in the womb
7
Letting go
8
A mindful pregnancy, birth and life
9
Post-partum reunion and birth story
The current study was designed to add qualitative information to a quantitative feasibility study aimed to assess whether pregnant women’s mindfulness, mental health, interoception, and the relationship with their baby during pregnancy and post-partum improved following completion of the PMRB program (Sansone et al., 2023). Not having a control group and randomisation, the quantitative arm of the current project is a feasibility study, a term used for preliminary studies (Whitehead et al., 2014). An in-depth qualitative enquiry on the participants’ subjective experiences may be beneficial in identifying elements of prenatal mindfulness training focused on mother-baby relationship that could be helpful or not helpful for mental health and mother-baby relationship post-partum.
The objectives of this qualitative investigation were (1) to describe pregnant women’s experiences in the PMRB program to mitigate the risk for psychological disorders during pregnancy, labour/birth, and for mother-baby relationship difficulties; and (2) to explore the influence of pregnant women’s awareness of the unborn baby as a sentient being and connection with him/her. The use of the open-ended question, “How has the program supported (or not supported) you during pregnancy, labour/birth and the first post-partum trimester?”, to elicit personal accounts of participants’ experience of the program, aimed to provide insights into the possible mechanisms by which improvement occurred.

Method

Participants

Women were eligible to participate in the study if they were (a) aged 18 or older; (b) 20 + weeks gestation at onset of program; (c) had sufficient proficiency in English and intellectual capacity to understand and complete the questionnaires; (d) did not receive antenatal care from specialised clinics, irrespective of parity and ethnicity; and (e) from Australia. Of 36 pregnant women who gave their consent to participation, only two groups of five (Group A) and eight participants (Group B) could be formed due to these participants’ availability for the proposed weekday and gestational age required to commence the program. Thirteen pregnant women at 20 + weeks gestation completed all the surveys and participated in the PMRB program during pregnancy. Only one woman did not attend the last session at 10–12 weeks post-partum and complete the follow-up. All the other 12 women provided their birth story and feedback on how the program had supported them during labour/birth and the first postnatal trimester. Eighty per cent of the participants clearly expressed their interest in intervention-free birth during the program sessions.
The demographics of the sample are provided in Table 2, with participants’ age ranging from 25 to 40 years (M = 32.5). As detailed in the flowchart of participation in Fig. 1, 36 participants were assessed for eligibility, with 23 participants being excluded, as they did not meet inclusion criteria, declined to participate, or other reasons such as participants’ unavailability for the proposed time. Some information about participants’ birth outcomes, feeding/breastfeeding, and baby collected at 10–12 weeks post-partum are provided in Table 3.
Table 2
Demographic characteristics of participants (n = 13)
Individual-level variables
n
%
Age
  25–29
3
23.08
  30–34
7
53.85
  35–39
2
15.38
  40–45
1
7.70
Marital status
  Married
11
84.62
  In a relationship
2
15.38
No. of people in household
  1
1
7.70
  2
9
69.23
  3
3
23.08
Highest level of education
  Vocational/technical college
3
23.08
  Bachelor’s degree
6
46.15
  Master’s degree
2
15.38
  Doctoral degree
1
7.70
  Other
1
7.70
Primary area of employment
  Full-time
6
46.15
  Part-time
3
23.08
  Casual
2
15.38
  Hours per week
    10–20
1
50.00
    20–13
1
50.00
Unemployed
1
7.70
Student
1
7.70
Household total annual income in AU$
  0–40,000
1
7.70
  60,001–80,000
1
7.70
  80,001–100,000
4
30.77
  100,001 + 
7
53.85
Level of carer responsibility
  Primary carer
5
38.46
  Equal responsibility
8
51.54
Pregnancy planned
  Yes
11
84.62
  No
2
15.38
Pregnancy wanted
  Yes
13
100.00
Undergone fertility treatment
  No
10
76.92
  Yes
3
23.08
Current number of children
  1
13
100.00
Pregnancy complications
  No
11
84.62
  Yes
2
15.38
    Gestational diabetes
1
50.00
    Placenta cyst
1
50.00
n number of participants in the corresponding category, % percentage of n in the corresponding category
Fig. 1
Consort participation diagram of PMRB program feasibility
Afbeelding vergroten
Table 3
Birth, feeding, and baby information of study participants (n = 12) at time point 3 (T3)
Birth, feeding, and baby variable
T3 (n = 12)
n (%)
Satisfaction with birth experience
  Very satisfied
6 (50.0%)
  Somewhat satisfied
3 (25%)
  Somewhat dissatisfied
3 (25%)
  Breastfeeding
12 (100%)
Satisfaction with breastfeeding experience
  Very satisfied
5 (41%)
  Somewhat satisfied
2 (16.6)
  Somewhat dissatisfied
4 (33.3)
  Very dissatisfied
1 (8.3%)
Complications during pregnancy
  Yes
1 (8.3%)
  No
11 (91.6%)
Type of delivery
  Vaginal, unassisted (no vacuum or forceps)
6 (50%)
  Vaginal, assisted (vacuum or forceps)
1 (8.3%)
  Caesarean, planned
1 (8.3%)
  Caesarean, unplanned/emergency
4 (33.3%)
Experienced labour
  Yes
12 (100%)
  No
0 (0%)
How labour began
  Spontaneous
10 (83.3%)
  Induced
2 (16.6%)
Complications during labour and delivery
  Yes
6 (50%)
  No
6 (50%)
Use of pain management strategy
  Natural/non-medical
8 (66.6%)
  Medical, epidural
4 (33.3%)
Who attended birth
  Partner
9 (75%)
  Midwife
2 (16.6%)
  Doula
1 (8.3%)
  Infant’s birth weight (2.705 to 4.626 kg)
M = 3.665
  < 3.00 kg
2 (16.6%)
  ≥ 3.00 ≤ 4.00 kg
8 (66.6%)
  > 4 kg
2 (16.6%)
  Gestational age (36 + 6 to 42 + 6 weeks)
M = 39.6
  < 38 weeks
1 (8.3%)
  ≥ 38 ≤ 40 weeks
7 (58.3%)
  > 40 weeks
4 (33.3%)
Infant gender
  Girl
5 (41.6%)
  Boy
7 (58.3%)
Baby placed skin-to-skin 2 h post-birth
  Yes
12 (100%)
  No
0 (0%)
Infant’s first attempt to breastfeed
  Within the first hour
7 (58.3%)
  1 to 6 hr
4 (33.3%)
  6 to 12 hr
1 (8.3%)
  12 to 24 hr
0 (0%)
  More than 24 hr
0 (0%)
  Infant never tried to breastfeed
0 (0%)
Concerned about infant’s crying
  Very concerned
1 (8.3%)
  Concerned
1 (8.3%)
  Neutral
2 (16.6%)
  Somewhat concerned
2 (16.6%)
  Not concerned
6 (50%)
Concerned about infant’s sleeping
  Very concerned
0 (0%)
  Concerned
1 (1%)
  Neutral
3 (25%)
Somewhat concerned
5 (41.6%)
  Not concerned
3 (25%)

Birth, Feeding, and Baby Information

Information about birth, feeding/breastfeeding, and baby was collected for 12 pregnant women at 10–12 weeks post-partum follow-up. One participant was lost to this follow-up for unknown reasons. The majority of mothers were satisfied with their birth experience, with a level of satisfaction ranging from very satisfied (n = 6), somewhat satisfied (n = 3), and somewhat dissatisfied (n = 3). All the mothers were breastfeeding, five were very satisfied, two somewhat satisfied, four somewhat dissatisfied, and one very dissatisfied with their breastfeeding experience. Only one participant reported complication during pregnancy, which was gestational diabetes. However, she had a complication-free home water birth. Six mothers gave birth vaginally, unassisted (no vacuum or forceps). Of these participants, five had a home birth. One mother had vaginal assisted (vacuum or forceps) birth, one a planned caesarean, and four an unplanned/emergency caesarean. All the participants experienced labour, for ten it begun spontaneously, and two mothers were induced. Those who gave home birth, including one mother who gave birth at the hospital, had no complications during their labour and birth. Eight mothers, including all those who gave birth at home, used natural pain management strategies, such as showering, water immersion, breathing, mobilising, meditation, and visualisation. The majority of participants gave birth with their partner, two with a midwife and one with a doula. Infant weight at birth ranged from 2.705 to 4.626 kg (M = 3.665; 2 < 3.00 kg; 8 > 3.00 < 4.00 kg; 2 > 4.00 kg). Length of gestation ranged from 36 + 6 to 42 + 6 weeks (M = 39.6; 1 < 38 weeks; 7 > 38 < 40 weeks; 4 > 40 weeks). Five mothers gave births to girls and seven to boys. There was no premature or stillbirth. All participants intended to breastfeed prior to their baby’s birth and were breastfeeding at follow-up. Table 3 displays further birth, feeding, and infant information about the sample at T3.

Procedure

Pregnant women were recruited online via pregnancy support groups on social media. The online program sessions took place on Zoom, run for 2 h, and occurred weekly for 8 weeks during pregnancy. There was one session 10–12 weeks post-partum. Participants were encouraged to attend all sessions and not miss more than two sessions if necessary. Most participants missed one or two sessions due to a meeting with the midwife or gynaecologist or family commitments. Everyone attended approximately 80% of the course. Participants were introduced to the mindfulness approach and strategies, including formal and informal mindfulness practices, prenatal and birth psychology, including consciousness of the unborn baby as a sentient being, and home practice.
All women who participated in the PMRB program and completed a baseline (20 + weeks gestation) and post-intervention survey (approximately 36-week gestation) agreed on providing their feedback during the prenatal sessions and follow-up session (10–12 weeks post-partum) about how the course had supported their pregnancy, labour and birth, and early post-partum period. As part of the online PMRB program, women were invited during each 2-h session by the program conductor to describe their experience of pregnancy, childbirth, and life with a new baby, including any benefits of the mindfulness skills they learned during each session. Three indicated preferences for an in-person account of their birth experience 10–12 weeks postpartum, and small group sessions were offered to fit new mothers’ busy schedule with their babies.
Qualitative information was collected from participants during the prenatal sessions and at 10–12-week postpartum reunion. Participants were informed that the qualitative data was anonymous and would be transcribed on paper. Participants were reassured that there would be no voice recording to protect confidentiality. Women were compensated AU$25 cash for completing the three surveys and program.

Data Analyses

A qualitative analysis of participants’ responses to an open-ended question was conducted. Qualitative transcripts from observed speech of participants’ responses collected during program sessions were coded and analysed using a thematic approach. During each session of the program, the pregnant women provided their feedback about how the program had impacted on their experiences of pregnancy, childbirth, and life with a new baby, including how any perceived benefit of the mindfulness abilities they had learned during the session had supported them. During the follow-up session, they also provided their birth story. The researcher summarised participants’ responses using an inductive approach to thematic analysis. The purposes for using an inductive approach are to (a) summarise raw data from the responses into a brief summary format; (b) establish clear connections between research objectives and the findings from the summary derived from the raw data; and (c) develop a framework of the structured experiences emerging from the raw data (Thomas, 2006). Although there are stronger analytic strategies for model development, the inductive approach provides a simple systematic approach that can produce reliable and valid findings. A thematic analysis involves developing themes and categories from the transcripts (Braun & Clarke, 2006).
Creating codes using an inductive approach allows the researcher to identify themes and categories reducing the risk of being guided by the researcher’s analytic preconceptions (Braun & Clarke, 2006). After the responses were transcribed, the researcher coded each transcript and created a preliminary codebook. The researcher looked at each transcript individually and made comments in the left-hand margin on emerging areas of interest, including connections. As additional transcripts were analysed, the open coding allowed the researcher to record notes of words, theories, or phrases in the codebook or what was being said in the transcripts. Emerging themes were noted down, and connections between them were highlighted. A list of identified themes and connections between them was compiled coherently and categories were created, highlighting the findings. Each theme and category were given a suitable title and translated into a coherent narrative. Descriptive statistics were used to describe the sample socio-demographic characteristics and birth, feeding, and baby experiences using a Statistical Package for Social Sciences (SPSS) version 28.
The researcher used practised methods for improving data validity, credibility, and rigour. Reflexivity was used to acknowledge the researcher’s bias (e.g. background, beliefs, being the designer of the program) and the potential influence. Data triangulation helped to identify convergence of data through multiple data sources and methods. The researchers took notes of participants’ answers to the open-ended question and other related feedback and observation field notes during each session of the program and soon afterwards to minimise errors of bias and optimise accuracy in data collection and analysis processes. Regarding data saturation, the sample size was determined by the requirement of the minimum sample size for a feasibility study (quantitative arm of the study), which is more than sufficient to develop categories and themes for a qualitative analysis. Replication of the study using a larger sample can allow for better understanding the present research phenomenon (O'Reilly and Parker, 2013). Member checking is commonly conducted by presenting data transcripts to some or all participants for feedback (Braun & Clark, 2006). This practice method was not used formally since participants provided multiple feedback during the program’s nine 2-hr sessions.

Results

Emerging Themes

Fifteen themes were identified among the data and were condensed to the following categories: (1) expectations and motivations (healthy pregnancy, intervention-free birth, contributing to the field); (2) experiences of the PMRB program (positive experience/enjoyment, shared experience, engagement with mindfulness practices, pain, stress, and anxiety management); (3) changes attributed to mindfulness practice (increased mindfulness/self-awareness, stop look listen, embracing the present, acceptance); (4) changes attributed to the PMRB program (a new way of responding to everyday challenges/stressors, trusting the process, connecting to body breath baby, awareness of unborn baby as a sentient being). Figure 2 represents the flowchart of categories and themes.
Fig. 2
Flowchart of themes and categories
Afbeelding vergroten

Expectations and Motivations

Expectations and motivations may increase one’s personal interest in participating in the program and be factors that mediate participants’ positive outcomes. Most pregnant women had no prior experience or knowledge of mindfulness and mindfulness meditation prior to participating in the PMRB program and commenced the course without knowing what to expect. Two-thirds of the women had specifically explained that they had signed up to the program with the aim of managing stress and anxiety and other mental challenges. A common concern was regarding medicalisation and intervention.

Healthy Pregnancy

A common experience reported by many participants was one of having experienced emotional challenges in the past and wanting this pregnancy and birth, and parenting, to be a positive experience. Those who had experienced a previous complicated birth/caesarean expressed their expectation to have a new positive experience. One woman shared, “I am working full time and need a tool that helps me cope with stress so that not to negatively impact on my pregnancy and the developing baby. I was curious to learn about mindfulness, a tool that I can use during pregnancy and labour and beyond”. Another woman said, “I had no idea what to expect and was unsure whether enrolling but just wanted to learn a new way of dealing with things and be better prepared for my second birth than last time when I had a caesarean. Now I am very happy I signed up to the program”. Women frequently talked about the desire for a healthy pregnancy as motivation to attend class as they believed that the mindfulness-based program would be good for their health as well as the baby. Knowledge about the baby as a sentient being provided by Prenatal Psychology Education increased their motivation to attend class. One woman expressed this as, “Just thinking about the baby’s wellbeing as affected by my health has motivated me to persevere with the course attendance and home practice, despite working late and being tired”.

Intervention-Free Birth

Most women reported having signed up to the program as they wanted an intervention-free birth. One woman (C) expressed this as, “I’m a midwife and I’ve believed in the importance of this project in contributing to a better way of preparing for birth and motherhood since I read the advertisement. I am an advocate of non-medicalised birth…women need to regain their confidence in their bodies”. One woman (B) shared, “My main concern is medicalisation…I really enjoyed the first session, you clearly know a great deal about pregnancy and mindfulness and much of the commentary around the medicalisation and unnecessary interference in the birth process resonated with my lived experience”. Another woman (C) said, “My joy would be having a home birth, and my fear is being transferred to a hospital and having my birth disturbed”.

Contributing to the Field

Four participants identified the main motivation as willing to contribute to research that is very much needed to improve pregnancy care and the way of giving birth. One woman (H) stated, “Lots of hard work is going into this study. It could be a huge step forward in empowering women to take ‘responsibility’ (for a lack of a better world) for their birth and not to be afraid of it but to trust its perfect design”. Another woman (G) shared, “Thank you so much for your efforts and am so glad Australia has been giving you the opportunity to contribute to the field with your research”. Another expressed her altruistic motivation, “I see this course as a way of contributing to research as well as a way to prepare for birth and motherhood”. One participant (G) mentioned, “It is a pleasure to provide some feedback, your work is so important”.

Experiences of the PMRB Program

Women described their subjective experience of the program.

Positive Experience/Enjoyment

All women reported that participating in the PMRB program was a positive experience and enjoyed the course. All participants expressed wanting to continue to use the mindfulness skills either formally or informally in the future. One woman (A) shared, “The course was lovely. Even if it was not the birth I wished, I saw the whole beautiful experience, and this is a skill I learned from the mindfulness practice”. Another woman (B) said, “I really enjoyed the first session and I intend to continue until the end of the course”. Another woman (G) mentioned, “Thank you for the opportunity to participate in such a wonderful program and needed area of study…It was a lovely experience, and I am very grateful to have been part of it”. One woman said, “During your mindfulness course I took all the information and used it during labour and birth. Baby was very calm when he came. It was amazing”. Another (0) stated, “It was very interesting to be part of your work”.

Shared Experience

Most participants identified the experience of sharing in a group somewhat challenging during the first two sessions when the group was forming, reporting a sense of unease to share their stories. However, once participants developed a sense of group connection, sharing stories with other women was described as enjoyable. One of the benefits of sharing time and stories with the group was to make participants feel that their own experience and challenges were “common”. One woman (F) said, “I guess I was a bit uncomfortable during the first session, as I didn’t know anyone. But from the second session I started feeling at ease and saw the value of sharing my story”. Another woman (D) noted, “It was good to listen to other women’s experiences and feel in a safe place where you could feel comfortable to talk about your feelings”.

Engagement with Mindfulness Practice

Participants reported different ways of engaging with the mindfulness practice. During the first and second sessions, women cited having some difficulties in engaging with the formal meditation practice and focusing attention on the breath and body sensations for an extended time due to the concerns of the day taking over. Some women mentioned they were finding it a bit challenging to calm their mind and stop thinking during the first two sessions, but they could see the benefits of practising regularly. One woman (I) expressed this as, “I can now notice and be with my thoughts and feelings without being overwhelmed”. Another woman (C) noted that although she still found it hard to commit to the formal 10- to 20-min meditation practice at home, she could pause and focus on the breath when she felt tense or stressed. She (C) said, “I really enjoy the practice at the end of each session because I can be guided and more easily focused and find a holding space”.
Another formal practice that participants frequently commented on was the loving kindness meditation, which was experienced as particularly challenging, especially at the beginning of the course, and it was this difficulty that revealed the importance of practising self-compassion. One woman (M) mentioned, “Becoming aware that it is not easy to love yourself and that we can practise it to learn not to be harsh to ourselves, for instance, by feeling angry, guilty, self-judgmental, has been a revelation. It is not easy to put it into practice…but being aware is the first step”.
Despite the challenges presented by some of the practices, the participants acknowledged their values in being essential part of the program. The variety of exercises and practices during the course and at home, including those fostering the connection with the baby, was considered a strength of the program because it allowed participants to have different experiences with their mind, body, and developing baby. It also allowed them to use those practices suiting them best more regularly. Engaging with the various practices and setting up a regular mindfulness practice at home and in different contexts of life was also experienced in different ways. Some women engaged more with formal practice, and some with the informal mindfulness practice of everyday activities. Women generally felt it was easier to use mindfulness in daily activities than formally practising it. They found it easier to practise it in the group. Levels of engagement with home practice during participation in the course ranged from three to everyday through the whole program.
One woman (C) shared, “I like practising any time of the day and during daily activities. I particularly like the Baby Connect practice, as I can always connect with my baby in many ways, for instance talk to him while I am driving. I also like the breathing practice as I can pay attention to my breath at any time by pausing during work or at home. If I hadn’t learnt during this course that babies can feel the mother’s connection, I wouldn’t probably intentionally communicate with him”.

Pain, Stress, and Anxiety Management

Women often mentioned that the PMRB program and the focus on the communication with the baby helped them with pain, stress, and anxiety relief particularly related to their pregnancy, labour/birth, breastfeeding, baby challenges, and even releasing tension in the muscles. Some women mentioned that the course and learning about the importance of positively impacting on the baby’s development with nurturing emotions helped with pelvis or back aches during pregnancy. One woman (A) talked about breastfeeding being a bit painful at the beginning but then settling and being enjoyable. She ascribed this to her mindfulness practices and her belief that giving health foundations to her baby was the most important thing. Other women talked about the practice of mindful movement and walking and breathing exercises helping with pain relief. One woman (E) who had an emergency caesarean because of “the fear of scar rupture from previous caesarean transmitted to me during pregnancy by the midwife”, shared, “The pain from the operation subsided and I didn’t need to take painkillers because of the mindfulness attitude. The reduced pain helped the milk flow and me bond with my baby”. The same women mentioned about her pelvis pain during pregnancy and how the skills learnt during the course were helping her cope with it. Another woman (I), “I had a very painful long labour. However, I tried to go without medication as much as possible. I used mindfulness mostly to go through my contractions and the pain. I used the skills I had learned during the course of being in tune with my body, mindful breathing, acceptance and also visualisation to get me through the pain of each contraction and used them to help me avoid fighting the contractions”.

Changes Attributed to Mindfulness Practice

Women mentioned about the changes they perceived to have been brought by mindfulness practice.

Increased Mindfulness/Self-awareness

They mentioned that mindfulness practice increased “mindfulness” or body-self-awareness, which helped them pay attention to what was going on in their body and mind, including to their developing baby. Many women stated that mindfulness, in particular mindful eating, had made them more intentional with what they put into their body and how they ate it, and how their food choices and mindful eating would impact on their health and that of the baby. One woman (B) shared that, “The mindfulness abilities learnt during the course helped me deal with the baby’s challenges with calm and acceptance”. Another woman (C) noted, “The mindfulness practice, both formal meditation and informal practice, taught me the importance and benefits of being mindful, both in pregnancy and everyday life, and how the increased mindfulness helps me connect with my body and baby…it gave me the tools I needed to commit to practising on a regular basis, which allowed me to see positive changes occurring in my life”. Another (I) talked about how the increased mindfulness of breath and body “helped coach me through my contractions and feel in control and present”.

Stop Look Listen

The ability to stop and notice bodily sensations, feelings, thoughts, and consciously respond rather than reacting impulsively is one of the core abilities learnt with mindfulness practice and was described by all the participants in a variety of ways. In particular, participants referred to challenging feelings, such as frustration and anger, and the ability to notice them when they arise, and choosing not to react immediately, but to rather “pause”, “take a breath”, and “listen” to the sensations in the body and baby and choose a difference response. One woman (A) said during the post-partum session, “If I cried during pregnancy because of the hormones, I was able to stop, notice the emotion rather than being overwhelmed, and do something to feel good also for the baby, such as going out for a walk…I leant this ability to be self-compassionate in the course. Even when the baby cries now, rather than being annoyed and questioning what I have done wrong or is wrong with the baby, being triggered or trying to fix it, I take a breath and calm down, thinking that nothing is wrong, it is what it is and just being with the baby. I get proactive, try strategies, for instance, walking or holding her on the couch until she calms down…I learnt all this from the mindfulness practice combined with prenatal psychology education during the course”. Another woman (M) expressed this as, “If I have a disagreement with my partner, family or friend, rather than being triggered and letting it go on top of me, I stop and breathe, because of what I learnt during course…I listen to their feelings and perspective and think about what to say before opening my mouth, so that not to upset them or let the situation escalate”. And another (L) mentioned that the ability to stop, notice, and listen had taught her not only to connect with her unborn baby but also with her toddler. She said, “I have learnt to pause and not react immediately when my child has a tantrum but to create a space to listen to his emotions. I can now understand him better and connect. I have realised that defining a child naughty is an adult projection, and that what we define as a naughty behaviour is just the child being acting out, or his way of expressing his needs”.

Embracing the Present Moment

Being connected to the present moment is one of the core qualities of mindfulness practice as well as the PMRB program, and in fact this theme emerged with consistency from the data. Participants described in a variety of ways how present moment awareness had helped them in their everyday life during pregnancy, labour/birth, and interactions with the baby. Women mentioned that not being distracted but being present in their bodies during pregnancy helped them connect with the baby and stay calm and during labour helped them go through every contraction rather than resisting. One woman (C) noted, “The final hour of labour was about focusing on the process and every moment, being with.” Another woman (E) said, “Mindfulness practice helped me feel the arising emotion, let it happen, be present with what was arising in my body without holding back, fighting it or regretting having had an emerging caesarean because of the fear that the scar from my previous caesarean would rupture…I learnt from mindfulness to embrace and accept the present moment for what it is”. Another (I) mentioned, “I am now able to slow down, be with the present moment, rather than rushing all the time. Even when I am busy or had a bad morning, I can take a few minutes to come back to my breath, connect with the present moment and realise that everything is fine. This allows me to connect with the baby…During labour, mindfulness of breath and body helped me feel present and in control”.

Acceptance

Another core concept of mindfulness practice is the ability to bring awareness to feelings and emotions that arise in our experience and change our relationship to them by letting go of conditioned habits of reactivity. The idea of acceptance or “surrender” emerged particularly strongly from participants’ reports that they felt more able to let go of the struggle with how they wished experience to be different than how it is, but simply allow it to be as it is. Women described their ability to accept challenging emotions during pregnancy and labour/birth and the early postnatal period as part of the process, which they had learnt during the course. One woman (B) expressed this as, “The mindfulness abilities I learnt during the course have helped me deal with the baby’s challenges with acceptance. I would never say to the baby, ‘Don’t cry’ or be triggered, if he is crying, but just accept his emotions. So, if I have a hard time, I accept it. I separate my emotion from myself, giving me permission to feel this way. I’m taking one year off to look after and enjoy my baby, but I might take more if I need to”. Another woman (E) stated, “Mindfulness helped me feel the emotions, let it happen, without holding back or straggling, and just focus on the present moment. This acceptance helped let the milk flow and me bond with my baby”. And another (I), “I felt that the program assisted me with acceptance of the unknown during pregnancy, and the practice of mindful moments grounded me when I began to worry about the future. This allowed me to appreciate taking time in my day to have quiet moments, to focus on my breath and body and connect with my baby”. Another talked about her knowing that she would go through labour without needing an epidural and at the same time accept whatever happens without having expectations.

Changes Attributed to the PMRB Program

The PMRB program integrates specific concepts of mindfulness practice with Prenatal Psychology education and has a particular emphasis on the awareness of the unborn baby as a sentient being and the practice of connecting and communicating with the baby. Women mentioned other changes they felt the PMRB program had brought to them. Clearly, the themes emerging from the mindfulness practice and the adapted program were intertwining.

A New Way of Responding to Everyday Challenges/Stressors

A strong theme running through the course and identified by women in their responses to the open-ended question was the way in which the course had taught them to be with challenging thoughts, emotions, and behavioural patterns. Rather than being overwhelmed by negative thoughts and emotions and letting them escalate to destructive levels by reacting impulsively, women were able to step back, take a breath, observe, and consciously choose a more considered response. Women frequently spoke about how knowing that the baby is responsive to their mental states was a strong motivation to reduce their overthinking and worries. One woman (M) expressed this as, “I used to let my thoughts and worries take over and expect the worse. But the practice of mindfulness and awareness of my baby as a sentient being have taught me not to worry about things that might not even happen and are only in my mind and can potentially upset the baby. This has allowed me to just be present…If I am sad, I just accept and savour my sadness”.
Another woman (A) who had an unplanned caesarean expressed this as, “I’ve learnt to be grateful. I could have had a trauma, but I didn’t because I learnt to manage my emotions during pregnancy and labour. I do really feel that if women understood the potential of what might happen and were able to deal with the unexpected, the trauma could be prevented. The same with breastfeeding. Women expect it is easy, but it implies pain and resilience. Breastfeeding was painful but now it is settled and enjoyable as I know that having her and giving her health foundations is the most-important thing”. The same woman (A) mentioned that the moment they stopped doing what they had been taught about baby sleep during a course, her baby started to sleep well. She ascribed this to having learnt the importance of relying on the baby’s bodily cues and going with the flow to reduce the anxiety and connect with the baby.
A mother (B) referring to her newborn baby taken to the hospital because of bronchiolitis 7 days post-partum said, “I was not allowed to breastfeed, so I had to use the pump and there was only one pump for 8 women and the love hormones were going. The baby had difficulty breathing and I thought he was going to die. He was sleeping in a cot next to me and no one was suggesting I put him on my chest. But I did and his breathing was improving. The mindfulness abilities I learnt during the course and the connection with the baby that I cultivated during pregnancy helped me deal with the baby’s challenges and listen to my intuition”. Another (I) talked about her overwhelming post-partum pain experience from episiotomy and how this interrupted her ability to be present. She added that breathing and being calm with her baby during the difficult night hours, skills she had learnt from the program, assisted her in breastfeeding.

Trusting the Process

Women spoke about how the PMRB program taught them to trust the process of pregnancy, labour/birth, breastfeeding, and bonding. One woman (C) expressed this as, “The final hour of labour was about focusing on the process, being with, trusting it, not so much being calm, as it is a powerful process, you cannot really be calm”. Another woman (D) talked about how trusting the baby impacted on her labour, saying, “I was 39 weeks, full moon and talked to my baby while inviting him to come when ready. Two days after this communication with the baby, the contractions started, and while doing meditation in the bush the waters broke”. One woman (H) said, “When I was 38-week pregnant, the doctor proposed the induction because of the risks of gestational diabetes. He said that 50% of still births are unexplained and diabetes could be a cause. But the course helped me to trust my body and the process of labour, and I had a complication-free home water birth”. During her birth story, the same woman said, “I’m so grateful for the positive experience I had. I cannot imagine how different it would have been had I not listened to my intuition and trusted the process”. One (I) spoke about how she trusted her intuition telling her what to do regarding positions and movement and another woman (B) who delivered without assistance at home emphasised how she knew during pregnancy and labour that she was not going to have intervention and could trust the midwife during her labour/birth.

Connecting to Body Breath Baby

Women frequently talked about how returning to their body, breath, and connection with their baby helped them deal with challenging emotions or situations. One woman (B) recalled that she was 2 cm dilated and tried hypnobirthing on the app but realised she should go back to her breath and body to let her labour proceed. In the same way, only calming by coming back to her breath helped her persist with breastfeeding despite the challenges. Another woman (C) said, “The most outstanding aspect of the program was the connection with the baby, the breathing practice and relaxation of the jaw…The baby has good sleeping patterns. He has had the longest 7-h sleep before breastfeeding. The key is connecting with and tuning into the baby, and the quality of sleep results from this attunement”. One woman said (H), “I’m really enjoying the increased awareness of my baby and love the empowered feelings I get from actively building a connection with him. Just last night, I asked my husband to spend some time with the baby by rubbing my belly and listening to his movements. After a short while the baby started kicking where hubby had his hand, where they’d poke and prod at each other – it was quite special. It then became a game that went on for a good 5–10 min”. The same woman, who had home water birth, noted that, “Baby was very calm when he was born. During labour I was up and using long deep breathing, vocalising very loud. I had learnt to make deep sounds, pushing down while exhaling deeply”. Other women described the benefits from being in tune with their body, breath, and baby during pregnancy, among which listening to their own intuition regarding favourable movements and positions.

Awareness of the Baby as a Sentient Being

Becoming aware of the unborn baby as an active agent, a participant in the communication with the mother and responsive to her emotional and mental states, is one of the core concepts of the PMRB program piloted in the study. Therefore, it is perhaps not surprising that this theme emerged particularly strongly from the data. One woman (D) said, “I was 39-week pregnant, talking to my baby while walking under a full moon and telling him to come when he was ready. Two days after this communication, the contraction started. I was meditating in the bush and the water broke”. Another (E) mentioned that although she had an unexpected caesarean and a bit of regret, the baby was fine and breastfeeding and bonding straight away as they had established a connection during pregnancy.
The awareness of relational presence in the womb emerges from the words of this pregnant woman (G) who had home water birth, “The chapter of the book I am reading as part of my home practice has given me examples of how to expand the communication with the baby, allowing me to understand I am ‘We’ not ‘I’ anymore”. One woman (H) mentioned about mindfully checking in with the baby and communicating with him throughout the day and that this had just added to the excitement and awe of meeting the baby soon. She ascribed this to her awareness of the baby as an active participant, which she had learnt during the course. Another woman (M) said, “Communicating with my baby gives me a great motivation to overcome challenging moments. It is a wonderful feeling to perceive the baby’s movements and know he communicates through them”. Women described the different ways they communicated with their baby and a variety of daily activities while this occurred, for example while driving their car, cleaning the house, meditating, bathing, and so on. Many expressed their feeling of awe induced by the realisation of their developing baby as a sentient being able to interact with their parents and respond to their communication.

Discussion

This in-depth qualitative analysis allowed for a rich understanding of participants’ subjective experiences of the PMRB program, which supports the limited quantitative results of the feasibility study. This qualitative component of the study (though based on a small and self-selected sample) indicates the potential of mindfulness practice, integrated with prenatal psychology education and awareness of the unborn baby as a sentient being responsive to parental communication, to significantly improve pregnant mothers’ well-being and relationship with their babies during pregnancy and the first trimester post-partum. Participants reported that stopping, breathing, and noticing, developing an attitude of acceptance, and connecting with the present moment, which are core aspects of mindfulness, helped them cope with pregnancy, childbirth, and early parenting challenges. The main themes identified in the current analysis, especially regarding the changes attributed to the practice of mindfulness, are consistent with those of earlier qualitative analysis, especially the concept of acceptance (Allen et al., 2009; Woolhouse et al., 2014). The decrease in perceived pain, anxiety, and psychological stress, thus improvements in psychological well-being, is consistent with other qualitative studies assessing women’s experiences in a mindfulness-based intervention (Duncan & Bardacke, 2010; Woolhouse et al., 2014).
Women frequently spoke about their enjoyment and positive experience of attending the PMRB program and expressed a high level of enthusiasm. To our knowledge, no previous study has evaluated both quantitative data and the experiences of pregnant women participating in a mindfulness-based program focused on sensorimotor and reflective interactions with the baby and prenatal psychology education to enhance the prenatal relationship and mitigate the risk for mother-baby early bonding difficulties. The high adherence of participants to the PMRB program and reported positive experience may warrant the integration of this course into other settings that provide care and/or services for pregnant women and their babies, including clinics and prenatal care programs. Evidence shows that pregnant women are more likely to engage in a health-promoting practice they enjoy and believe in (Green et al., 2021).
Improved ability to cope with challenging emotions and pain also emerged as a main theme among participants and may have contributed to program adherence. Developing a more positive attitude towards pain and challenging emotions during pregnancy may mitigate the influence of women’s pain on their mental health and ordinary daily functioning. It may allow pregnant women to better engage in daily activities, including the interactions with their developing baby.
Connecting to body, breath, and baby was another important theme emerging from the data. In a qualitative study investigating elements of yoga classes, such as mindfulness, to reduce depressive symptoms, women reported that they were able to get more in touch with their bodies and that they learned how to be present in their body and listen to it (Uebelacker et al., 2017). Because a core ability fostered by mindfulness practice is drawing attention to the present moment, it may enable women to reflect on the messages that their bodies and developing babies are sending them. Mindfulness practice may also provide women with a “safe space” to focus on self-care and their growing baby inside (Malis et al., 2017). Connection to body and what is going inside, including the baby, is an ability that is related to interoception (embodied awareness). A major aspect of mindfulness is to reduce distractions from the surrounding environment and focus on the inner embodied self. Mothers’ capacity to interocept has been associated with the capacity to respond to the infant’s bodily signals and meet the infant’s developmental needs (Negayama et al., 2015). Embodied awareness may broaden mothers’ repertoire of body sensations and experiences, allowing them to have a better understanding of their child’s experience (MacCormack et al., 2020).
Another major theme that emerged among participants in relation to mental health and mother-baby relationship was the increased mindful awareness that women experienced during and after participation in the PMRB program. Women who are more mindful or aware may also be more concerned about how their health and behaviours affect their baby inside and more motivated to make health choices. Studies have found that mindfulness can lead to benefits that equal those of physical activity, especially when it is part of mind–body training (Tang et al., 2020). Furthermore, these qualitative findings provide insights that mindfulness practice may be a gentler approach to physical activity, especially in pregnancy and for those more reluctant to physical exercise.
Awareness of the baby inside as a sentient being capable of bidirectional communication, a core aspect of the PMRB program, also emerged as a main theme among participants and may have contributed to program adherence. Women talked about how communicating with their unborn baby gave them a great motivation to overcome challenging moments. They described the wonderful feeling to perceive the baby’s movements and knowing their communicative meaning. Combined with increased mindfulness and Prenatal Psychology education, awareness of the baby as an active participant in the relationship and responsive to maternal feelings and mind states may significantly influence parental health behaviours. This has the potential to improve developmental and health outcomes for both parents and babies. Women noted that feeling good from establishing a communication with their baby motivated them to attend class and that the PMRB program could be leading to a great sense of well-being. One woman reported a sense of “being We and not I anymore”, another of having a partner to talk with while driving and doing house chores. So, feeling connected to the baby revealed to be a strong facilitator of engagement with the course. Women’s awareness of the baby as a sentient being learnt during the course, which they had shared with the father, also impacted the father’s engagement with the unborn baby, for example by rubbing the mother’s abdomen and listening to the baby’s movements.
Women expressed that a desire for a healthy pregnancy and intervention-free birth, a greater sense of well-being, and thinking of the benefits of the course for their baby motivated them to attend the sessions. There are other aspects emerging from participants’ reports to consider. Women frequently talked about the need for a familiar figure in labour (midwife) as the source of feeling safe. One woman who had a home birth said, “I called my midwife friend/colleague even if I was still 2 cm dilated asking to come and within an hour the baby’s head was already ready to come out”. Another woman who had an emergency caesarean at the hospital after a very long labour mentioned that when the contractions started, her midwife, who was always available and used to come to the house regularly, was busy with another birth and she felt that that was the reason why the baby was not coming out”. And another also having an unplanned caesarean at the hospital expressed this as, “I wanted to give birth with the midwife I had seen regularly but that was not possible as she was already busy with another birth. If I had had a consistent figure, someone familiar, my brain wouldn’t have gone into fear”. So, the absence of a familiar figure during labour in a hospital environment may be a potential barrier to the implementation of the abilities learnt during the course. Six mothers out of 12 (not knowing the birth outcomes of the one lost to follow-up) had a vaginal, unassisted (no vacuum or forceps) birth. Of these participants, five had home birth with a familiar midwife or doula, with no complications during their labour and birth. The presence of a familiar figure was reported by a woman who gave second birth at the hospital as the strongest factor in the absence of complications. One mother had vaginal assisted (vacuum or forceps) birth, one a planned caesarean, and four an unplanned/emergency caesarean and all at the hospital. Only one mother giving birth in the water at home had her baby’s cord accidentally snapped by the midwife and was taken to the hospital to have her placenta removed by medical intervention. Eight mothers, including all those who gave birth at home, used natural pain management strategies, such as showering, water immersion, breathing, mobilising, meditation, and visualisation. They reported that these choices had been influenced by the abilities learnt during the course.
Another potential obstacle to the implementation of mindfulness abilities and women’s wish to give unmedicalised birth by inducing fear in a pregnant woman might have been the hospital’s consideration of the risk of another caesarean intervention following a first one, or due to gestational diabetes, as a few women reported. One woman who was diagnosed gestational diabetes and warned by her doctor to have caesarean made an independent choice and had an unassisted home water birth without any complications. All women who experienced unexpected complications during labour at the hospital emphasised how the PMRB program helped them accept the unexpected intervention and the consequent challenging emotions and bond with the baby. All women expressed their intention to breastfeed during the course and successfully did and intended to continue extendedly. Most women reported not being concerned and a few being somewhat concerned about their baby’s crying and sleeping, attributing this to their ability to cope with challenges, be present, and tune into the baby, which they had learnt during the course.
Future programs may also focus on minimising the risk of interfering barriers, such as unnecessary fear induced by birth professionals, absence of a familiar figure, and medical intervention during labour and birth by introducing mindfulness training for birth professionals, which would more likely enable them to create a mindful compassionate birth environment. Program adherence in the current study was high, which contributed to program success. This may have important implications especially in reducing the risk for postnatal mental disorders, birth and breastfeeding/feeding complications, and mother-baby bonding difficulties, with beneficial consequences on baby development and health.

Limitations and Future Research

Participants’ subjective accounts of their experience provide some insights into the possible mechanisms by which mindfulness combined with prenatal psychology education and the cultivation of mother-baby communication work to produce improvements in maternal well-being and mother-baby relationship during pregnancy and the first post-partum trimester. However, important limitations should be acknowledged for future research. Qualitative research has inherent limitations as these analyses generate rather than confirming hypothesis but can be used to understand human experience as compared to quantitative research (Green et al., 2021). Qualitative research can assist in the collection of both quantitative and qualitative data to assess feasibility and acceptability of recruitment, follow-up methods, and the program.
Qualitative research (compared to quantitative) may be more easily influenced by the researcher’s bias. Furthermore, the nature of recruitment in this study implied self-selection bias, and as such, the sample may not well represent the target population and the experiences of participants in the PMRB program cannot be generalised. Participants were all Australian and from middle to upper socioeconomic levels; therefore, a larger study may include a lower class and diverse nationalities. This qualitative study and its quantitative arm need to be explored further in a larger randomised controlled trial supported by the participants’ experiences. However, despite the need for interpreting the current study’s results and their implications with caution, initial findings are promising.
The high adherence to the program and retention of participants completing all the three surveys in the quantitative study, sharing of their experience of the PMRB program, and reported positive experiences of the course are strengths of the current study. There was only one participant out of 13 who did not complete the post-partum follow-up of the study for unknown reasons, although she did complete the 8-week program and two baseline and post-intervention surveys and showed her interest in completing last follow-up survey. The high adherence and collection of both quantitative (Sansone et al., 2023) and qualitative data to assess feasibility and acceptability of the PMRB program may warrant the integration of this program into a variety of settings that provide care for pregnant women.
Notwithstanding the limitations, the current study has provided preliminary evidence for the acceptability of the online PMRB program as a support tool to help address the worldwide increase of perinatal mental health disorders and their impact on infant/child development and health. It is suggested that future research validate the efficacy of PMRB program for reducing a variety of psychological symptoms such as depression, anxiety, and stress and improving mother-infant relationship during pregnancy and in the early postnatal period by conducting replication longitudinal follow-up studies. These improvements are likely to positively impact the developmental trajectory of infants.
Pregnancy is a window of opportunity for parents and their babies, a significant time in a woman’s life when she is open to receiving new information and develop a new repertoire of skills to cope with pregnancy, birth, and parenting challenges. It follows that childbirth and parenting preparation classes can benefit from incorporating some training in mindfulness as well as in prenatal psychology and embodied dialogic communication with the baby, thus providing becoming parents the opportunity to learn important abilities. Future research is also needed to investigate how an online PMRB program can be made accessible to pregnant women worldwide and how it can be included in the healthcare services for pregnant women, couples, and infants.

Acknowledgements

This study was only possible because of the generosity and commitment of the pregnant women who gave informed consent to participate in it at each data collection wave. We are grateful to all the participants. I am truly grateful to my principal supervisor Associate Professor Peta Stapleton and associate supervisor Professor Alan Patching for their invaluable support and Bond University for believing in and supporting this project. I am also very grateful to Bond University Human Research Ethics Committee for providing approval for this study (AS03534).

Declarations

Ethics Approval

The study was approved by Bond University Human Research Ethics Committee (BUHREC—Application AS03534) in December 2022.
Participants informed consent was collected via an electronic link (Qualtrics), where the participant read an information sheet and consent form and then by clicking the next button consented to participating in the study.

Artificial Intelligence Statement

AI was not used.

Conflict of Interest

The authors declare no competing interests. Antonella Sansone may derive income from keynote speeches and trainings related to the topic explored because of her relevant expertise and having conceived and designed the Prenatal Mindfulness- Relationship-Based (PMRB) program. There are no other conflicts that exist.
Open Access This article is licensed under a Creative Commons Attribution 4.0 International License, which permits use, sharing, adaptation, distribution and reproduction in any medium or format, as long as you give appropriate credit to the original author(s) and the source, provide a link to the Creative Commons licence, and indicate if changes were made. The images or other third party material in this article are included in the article's Creative Commons licence, unless indicated otherwise in a credit line to the material. If material is not included in the article's Creative Commons licence and your intended use is not permitted by statutory regulation or exceeds the permitted use, you will need to obtain permission directly from the copyright holder. To view a copy of this licence, visit http://​creativecommons.​org/​licenses/​by/​4.​0/​.

Publisher's Note

Springer Nature remains neutral with regard to jurisdictional claims in published maps and institutional affiliations.

Onze productaanbevelingen

BSL Psychologie Totaal

Met BSL Psychologie Totaal blijf je als professional steeds op de hoogte van de nieuwste ontwikkelingen binnen jouw vak. Met het online abonnement heb je toegang tot een groot aantal boeken, protocollen, vaktijdschriften en e-learnings op het gebied van psychologie en psychiatrie. Zo kun je op je gemak en wanneer het jou het beste uitkomt verdiepen in jouw vakgebied.

BSL Academy Accare GGZ collective

BSL GOP_opleiding GZ-psycholoog

share
DELEN

Deel dit onderdeel of sectie (kopieer de link)

  • Optie A:
    Klik op de rechtermuisknop op de link en selecteer de optie “linkadres kopiëren”
  • Optie B:
    Deel de link per e-mail
Titel
A Qualitative Investigation of a Prenatal Mindfulness Relationship-Based (PMRB) Program to Support Maternal Mental Health and Mother–Baby Relationship During Pregnancy and Post-Partum
Auteurs
Antonella Sansone
Peta Stapleton
Alan Patching
Publicatiedatum
10-07-2024
Uitgeverij
Springer US
Gepubliceerd in
Mindfulness / Uitgave 7/2024
Print ISSN: 1868-8527
Elektronisch ISSN: 1868-8535
DOI
https://doi.org/10.1007/s12671-024-02399-2
go back to reference Alhusen, J. L. (2008). A literature update on maternal-foetal attachment. Journal of Obstetric Gynaecologic & Neonatal Nursing, 37(3), 315–328. https://​doi.​org/​10.​1111/​j.​1552-6909.​2008.​00241.​xCrossRef
go back to reference Allen, M., Bromley, A., Kuyken, W., & Sonnenberg, S. J. (2009). Participants’ experiences of mindfulness-based cognitive therapy: “It changed me in just about every way possible.” Behavioural & Cognitive Psychotherapy, 37(4), 413–430. https://​doi.​org/​10.​1017/​S135246580999004​XCrossRef
go back to reference Ammaniti, M., & Gallese, V. (2015). The birth of intersubjectivity. Psychodynamics, neurobiology, and the self. W. W. Norton & Company.
go back to reference Babbar, S., Oyarzabal, A. J., & Oyarzabal, E. A. (2021). Meditation and mindfulness in pregnancy and postpartum: A review of the evidence. Clinical Obstetrics and Gynaecology, 64(3), 661–682. https://​doi.​org/​10.​1097/​GRF.​0000000000000640​CrossRef
go back to reference Baer, R. (2003). Mindfulness training as a clinical intervention: A conceptual and empirical review. Clinical Psychology: Science and Practice, 10, 125–143. https://​doi.​org/​10.​1093/​clipsy.​bpg015CrossRef
go back to reference Baer, R. A., Lykins, E. L. B., & Peters, J. R. (2012). Mindfulness and self-compassion as predictors of psychological wellbeing in long-term meditators and matched nonmeditators. The Journal of Positive Psychology, 7(3), 230–238. https://​doi.​org/​10.​1080/​17439760.​2012.​674548CrossRef
go back to reference Bagner, D. M., Pettit, J. W., Lewinsohn, P. M., & Seeley, J. R. (2010). Effect of maternal depression on child behaviour: A sensitive period? Journal of the American Academy of Child & Adolescent Psychiatry, 49(7), 699–707. https://​doi.​org/​10.​1016/​j.​jaac.​2010.​03.​012CrossRef
go back to reference Barfoot, J., Meredith, P., Ziviani, J., & Whittingham, K. (2017). Parent-child interactions and children with cerebral palsy: An exploratory study investigating emotional availability, functional ability, and parent distress. Childcare Health and Development, 43(6), 812–822. https://​doi.​org/​10.​1111/​cch.​12493CrossRef
go back to reference Bauer, A., Parsonage, M., Knapp, M., Lemmi, V., & Adelaja, B. (2014). The costs of perinatal mental health problems: Report summary. London School of Economics and Political Science, School of Mental Health. eprints.lse.ac.uk
go back to reference Beer, M., Ward, L., & Moar, K. (2013). The relationship between mindful parenting and distress in parents of children with an autism spectrum disorder. Mindfulness, 4(2), 102–112. https://​doi.​org/​10.​1007/​s12671-012-0192-4CrossRef
go back to reference Bergman, K., Sankar, P., O’Conner, T. G., Modi, N., & Glover, V. (2007). Maternal stress during pregnancy predicts cognitive ability and fearfulness in infancy. Journal of the American Academy of Child & Adolescent Psychiatry, 46(11), 1454–1463. https://​doi.​org/​10.​1097/​chi.​0b013e31814a62f6​CrossRef
go back to reference Beyondblue (2012). National Perinatal Depression Initiative (NPDI), available at http://​www.​beyondblue.​org.​au/​index.​aspx?​link_​id=​94.​1564. Accessed 4 Oct 2012.
go back to reference Bowlby, J. (1982). Attachment and loss: Retrospect and prospect. American Journal of Orthopsychiatry, 52(4), 664–678. https://​doi.​org/​10.​1111/​j.​1939-0025.​1982.​tb01456.​xCrossRefPubMed
go back to reference Brassel, A., Townsend, M. L., Pickard, J. A., & Grenyer, B. F. S. (2019). Maternal perinatal mental health: Associations with bonding, mindfulness, and self-criticism at 18 months’ postpartum. Infant Mental Health Journal, 41(1), 69–81. https://​doi.​org/​10.​1002/​imhj.​21827CrossRefPubMed
go back to reference Braun, V., & Clarke, V. (2006). Using thematic analysis in psychology. Qualitative Research in Psychology, 3(2), 77–101. https://​doi.​org/​10.​1191/​1478088706qp063o​aCrossRef
go back to reference Burke, L.K., McGill., J. & Adler-Baeder, F. (2020). Exploring the links between facets of mindfulness and parenting efficacy and stress. Journal of Child and Family Studies, 29, 1679–1691. https://​doi.​org/​10.​1007/​s10826-019-01692-2
go back to reference Campbell, J. C. (2002). Health consequences of intimate partner violence. Lancet, 359(9314), 1331–1336. https://​doi.​org/​10.​1016/​S0140-6736(02)08336-8CrossRefPubMed
go back to reference Chamberlain, D. B. (2003). Communicating with the mind of a prenate: Guidelines for parents and birth professionals (2003). Presented to 2nd International Congress on Home Delivery and Childbirth, Manresa, Spain, Oct. 2003. Journal of Prenatal and Perinatal Psychology and Health, 18(2), 95–108.
go back to reference Chamberlain, D. B. (2011). The mind of your newborn baby. North Atlantic Books.
go back to reference Cooper, P. J., & Murray, L. (1998). Postnatal depression. British Medical Journal, 316(7148), 1884–1886. https://​doi.​org/​10.​1136/​bmj.​316.​7148.​1884CrossRefPubMedPubMedCentral
go back to reference Dhillon, A., Sparkes, E., & Rui, V. D. (2017). Mindfulness-based interventions during pregnancy: A systematic review and meta-analysis. Mindfulness, 8(6), 1421–1437. https://​doi.​org/​10.​1007/​s12671-017-0726-xCrossRefPubMedPubMedCentral
go back to reference Dimidjian, S., Goodman, S. H., Felder, J. N., Gallop, R., Brown, A. P., & Beck, A. (2015). An open trial of mindfulness-based cognitive therapy for the prevention of perinatal depressive relapse/recurrence. Archives of Women’s Mental Health, 18(1), 85–94. https://​doi.​org/​10.​1007/​s00737-014-0468-xCrossRefPubMed
go back to reference Dubber, S., Reck, C., Müller, M., & Gawlik, S. (2015). Postpartum bonding: The role of perinatal depression, anxiety, and maternal-foetal bonding during pregnancy. Archives of Women’s Mental Health, 18(2), 187–195. https://​doi.​org/​10.​1007/​s00737-014-0445-4CrossRefPubMed
go back to reference Duncan, L. G., & Bardacke, N. (2010). Mindfulness-based childbirth and parenting education: Promoting family mindfulness during the prenatal period. Journal of Child and Family Studies, 19(2), 190–202. https://​doi.​org/​10.​1007/​s10826-009-9313-7CrossRefPubMed
go back to reference Duncan, L. G., Coatsworth, J. D., Gayles, J., Geier, M. H., & Geenberg, M. T. (2015). Can mindful parenting be observed? Relationships between observational ratings of mother-youth interactions and mothers- self-report of mindful parenting. Journal of Family Psychology, 29(2), 276–282. https://​doi.​org/​10.​1037/​a0038857CrossRefPubMedPubMedCentral
go back to reference Dunn, C., Hanieh, E., Roberts, R., & Rosalind, P. (2012). Mindful pregnancy and childbirth: effects of a mindfulnessbased intervention on women’s psychological distress and well-being in the perinatal period. Archives of Women’s Mental Health, 15, 139–143. https://​doi.​org/​10.​1007/​s00737-012-0264-4CrossRefPubMed
go back to reference Feldman, G., Hayes, A., Kumar, S., Greeson, J., & Laurenceau, J.-P. (2006). Mindfulness and emotion regulation: The development and initial validation of the cognitive and affective mindfulness scale-revised (CAMS-R). Journal of Psychopathology and Behavioural Assessment, 29(3), 177–190. https://​doi.​org/​10.​1007/​s10862-006-9035-8CrossRef
go back to reference Glover, V. (2014). Maternal depression, anxiety and stress during pregnancy and child outcome; what needs to be done. Best Practice & Research Clinical Obstetrics & Gynaecology, 28(1), 25–35. https://​doi.​org/​10.​1016/​j.​bpobgyn.​2013.​08.​017CrossRef
go back to reference Glover, V., O’Connor, T. G., & O’Donnel, K. (2010). Prenatal stress and the programming of the HPA axis. Neuroscience & Biobehavioural Reviews, 35(1), 17–22. https://​doi.​org/​10.​1016/​j.​neubiorev.​2009.​11.​008CrossRef
go back to reference Gouveia, M. J., Carona, C., Canavarro, M. C., & Moreira, H. (2016). Self-compassion and dispositional mindfulness are associated with parenting styles and parenting stress: The mediating role of mindful parenting. Mindfulness, 7(3), 700–712. https://​doi.​org/​10.​1007/​s12671-016-0507-yCrossRef
go back to reference Green, J., James, D., Larkey, L., Leiferman, J., Buman, M., Oh, C., & Huberty, J. A. (2021). A qualitative investigation of a prenatal yoga intervention to prevent excessive gestational weight gain: A thematic analysis of interviews. Complementary Therapies in Clinical Practice, 44, 101414. https://​doi.​org/​10.​1016/​j.​ctcp.​2021.​101414.
go back to reference Hayes, L. J., Goodman, S. H., & Carlson, E. (2013). Maternal antenatal depression and infant disorganised attachment at 12 months. Attachment & Human Development, 15(2), 133–153. https://​doi.​org/​10.​1080/​14616734.​2013.​743256CrossRef
go back to reference Hicks, L. M., Dayton, C. J., Brown, S., Muzik, M., & Raveau, H. (2018). Mindfulness moderates depression and quality of prenatal attachment in expectant parents. Mindfulness, 9(5), 1604–1614. https://​doi.​org/​10.​1007/​s12671-018-0907-2CrossRef
go back to reference Huizink, A. C., Robles de Medina, P. G., Mulder, E. J. H., Visser, G. H. A., & Buitelaar, J. K. (2003). Stress during pregnancy is associated with developmental outcome in infancy. Journal of Child Psychology and Psychiatry, 44(6), 810–818. https://​doi.​org/​10.​1111/​1469-7610.​00166CrossRefPubMed
go back to reference Kabat-Zinn, J. (2003). Mindfulness-based interventions in context: Past, present, and future. Clinical Psychology: Science and Practice, 10(2), 144–156. https://​doi.​org/​10.​1093/​clipsy.​bpg016CrossRef
go back to reference Kabat-Zinn, J. (1990). Full catastrophe living: How to cope with stress, pain, and illness using mindfulness meditation. Dell.
go back to reference Kerstis, B., Aarts, C., Tillman, C., Persson, H., Engstrom, G., Edlund, B., Ohrvik, J., Sylvén, S., & Shalkidou, A. (2016). Association between parental depressive symptoms and impaired bonding with the infant. Archives of Women’s Mental Health, 19, 87–94. https://​doi.​org/​10.​1007/​s00737-015-0522-3CrossRefPubMed
go back to reference Kisilevsky, B. S., Hains, S. M., Lee, K., Xie, X., Huang, H., Ye, H. H., Zhang, K., & Wang, (2003). Effects of experience on foetal voice recognition. Psychological Science, 13(3), 220-224. https://​doi.​org/​10.​1111/​1467-9280.​02435
go back to reference Lagercrantz, H., & Chamgeux, J. P. (2009). The emergence of human consciousness: From foetal to neonatal life. Paediatric Residency, 65(3), 255–260. https://​doi.​org/​10.​1203/​PDR.​0b013e3181973b0d​CrossRef
go back to reference Leavitt, C. E., Wikle, J. S., Kramer Holmes, E., Pierce, H., Eyring, J., Gibby, A. L., Brown, A. L., & Leiter, V. (2023). Mindfulness and individual, relational, and parental outcomes during the transition to parenthood. Journal of Social and Personal Relationships, 40(5), 1422–1447. https://​doi.​org/​10.​1177/​0265407522113787​0CrossRef
go back to reference MacCormack, J. K., Castro, V. L., Halberstadt, A. G., & Rogers, M. L. (2020). Mothers’ interoceptive knowledge predicts children’s emotion regulation and social skills in middle childhood. Social Development, 29(2), 578–599. https://​doi.​org/​10.​1111/​sode.​12418CrossRef
go back to reference Malis, F. R., Meyer, T., & Gross, M. M. (2017). Effects of an antenatal mindfulness-based childbirth and parenting programme on the postpartum experiences of mothers: A qualitative interview study. BMC Pregnancy and Childbirth, 17(1), 57. https://​doi.​org/​10.​1186/​s12884-017-1240-9CrossRef
go back to reference Mason, O., & Hargreaves, I. (2001). A qualitative study of mindfulness-based cognitive therapy for depression. British Journal of Medical Psychotheray, 74(Pt 2), 197–212.CrossRef
go back to reference Mason, Z. S., Briggs, R. D., & Silver, E. J. (2011). Maternal attachment feelings mediate between maternal reports of depression, infant social-emotional development, and parenting stress. Journal of Reproductive and Infant Psychology, 29(4), 382–394. https://​doi.​org/​10.​1080/​02646838.​2011.​629994CrossRef
go back to reference McFarland, J., Salisbury, A. L., Battle, C. L., Hawes, K., Halloran, K., & Lester, B. M. (2011). Major depressive disorder during pregnancy and emotional attachment to the foetus. Archives of Women’s Mental Health, 14(5), 425–434. https://​doi.​org/​10.​1007/​s00737-011-0237-zCrossRefPubMedPubMedCentral
go back to reference Mental Health Taskforce (MHTF) (2016). NHS Report: Implementing the five-year forward view for mental health. https://​www.​england.​nhs.​uk/​wp-content/​uploads/​2016/​07/​fyfv-mh.​pdf
go back to reference Neff, K. D., & Germer, C. K. (2013). A pilot study and randomized controlled trial of the mindful self-compassion program. Clinical Psychology, 69(1), 28–44. https://​doi.​org/​10.​1002/​jclp.​21923CrossRefPubMed
go back to reference Negayama, K., Delafield-Butt, J., Momose, K., Ishijima, K., Kawahara, N., Lux, E. J., Murphy, A., & Kaliarntas, K. (2015). Embodied intersubjective engagement in mother-infant tactile communication: A cross-cultural study of Japanese and Scottish mother-infant behaviours during infant pick-up. Frontiers in Psychology, 6, 66. https://​doi.​org/​10.​3389/​fpsyg.​2015.​00066CrossRefPubMedPubMedCentral
go back to reference Noroña-Zhou, A. N., Coccia, M., Epel, E., Vieten, C., Adler, N. E., Laraia, B., Jones-Mason, K., Alkon, A., & Bush, N. R. (2022). The effects of a prenatal mindfulness intervention on infant autonomic and behavioural reactivity and regulation. Psychosomatic Medicine, 84(5), 525–535. https://​doi.​org/​10.​1097/​PSY.​000000000000106CrossRefPubMedPubMedCentral
go back to reference O’Connor, T. G., Heron, J., Golding, J., Beveridge, M., & Glover, V. (2002). Maternal antenatal anxiety and children’s behavioural/emotional problems at 4 years: Report from the Avon Longitudinal Study of Parents and Children. The British Journal of Psychiatry, 180(6), 502–508. https://​doi.​org/​10.​1192/​bjp.​180.​6.​502CrossRefPubMed
go back to reference O’Reilly, M., & Parker, N. (2013). ‘Unsatisfactory saturation’: A critical exploration of the notion of saturated sample sizes in qualitative research. Qualitative Research, 13(2), 190–197. https://​doi.​org/​10.​1177/​1468794112446106​CrossRef
go back to reference Pickard, J. A., Townsend, M. L., Caputi, P., & Grenyer, B. F. (2017). Top-down and bottom- up: The role of social information processing and mindfulness as predictors in maternal- infant interaction. Infant Mental Health Journal, 39(1), 44–54. https://​doi.​org/​10.​1002/​imhj.​21687CrossRefPubMed
go back to reference Robins, C. J., Keng, S. L., Ekblad, A. G., & Brantley, J. G. (2012). Effects of mindfulness-based stress reduction on emotional experience and expression: A randomised controlled trial. Journal of Clinical Psychology, 68(1), 117–131. https://​doi.​org/​10.​1002/​jclp.​20857CrossRefPubMed
go back to reference Rossen, L., Hutchinson, D., Wilson, J., Burns, L., Allsop, S., Elliott, E. J., Jacobs, S., Macdonald, J. A., Olsson, C., & Mattick, R. P. (2017). Maternal bonding through pregnancy and postnatal findings from an Australian longitudinal study. American Journal of Perinatology, 34(08), 808–817. https://​doi.​org/​10.​1055/​s-0037-1599052CrossRefPubMed
go back to reference Sansone, A., Stapleton, P., Patching, A., & Lawrence, Z. (2023). Participation in an online Prenatal Mindfulness- Relationship-Based (PMRB) program: Outcomes for maternal mindfulness, mental health, interoception, and mother-infant relationship during pregnancy and post-partum. OBM Integrative Complementary Medicine, 9(1). https://​doi.​org/​10.​21926/​obm.​icm.​2401001
go back to reference Sansone, A. (2021). Cultivating mindfulness to raise children who thrive: Why human connection from before birth matters. Routledge.
go back to reference Sansone, A. (2024). Investigating the value of mindfulness to support maternal mental health and mother-infant relationship during pregnancy and post-birth. [PhD dissertation]. https://​osf.​io/​5shc3/​
go back to reference Segal, Z. V., Williams, J. M. G., & Teasdale, J. D. (2012). Mindfulness-based cognitive therapy for depression. Guilford Press.
go back to reference Singh, N. N., Singh, A. N., Lancioni, G. E., Singh, J., Winton, A. S. W., & Adkins, A. D. (2010). Mindfulness training for parents and their children with ADHD increases the children’s compliance. Journal of Child and Family Studies, 19(2), 157–166. https://​doi.​org/​10.​1007/​s10826-009-9272-zCrossRef
go back to reference Stevenson-Hinde, J., Chicot, R., Shouldice, A., & Hinde, C. A. (2013). Maternal anxiety, maternal sensitivity, and attachment. Attachment & Human Development, 15(5–6), 618–636. https://​doi.​org/​10.​1080/​14616734.​2013.​830387CrossRef
go back to reference Tang, Y. Y., Fan, Y., Lu, Q., Tan, L. H., Tang, R., Kaplan, R. M., Pinho, M. C., Thomas, B. P., Chen, K., Friston, K. J., & Reiman, E. M. (2020). Long-term physical exercise and mindfulness practice in an aging population. Frontiers in Psychology, 11, 358. https://​doi.​org/​10.​3389/​fpsyg.​2020.​00358CrossRefPubMedPubMedCentral
go back to reference Thomas, D. R. (2006). A general inductive approach for analysing qualitative evaluation data. American Journal of Evaluation, 27(2), 237–246. https://​doi.​org/​10.​1177/​1098214005283748​CrossRef
go back to reference Uebelacker, L. A., Kraines, M., Broughton, M. K., Tremont, G., Gillette, L. T., Epstein-Lubow, G., Abrantes, A. M., Battle, C., & Miller, I. W. (2017). Perceptions of hatha yoga amongst persistently depressed individuals enrolled in a trial of yoga for depression. Complementary Therapies in Medicine, 34, 149–155. https://​doi.​org/​10.​1016/​j.​ctim.​2017.​06.​008CrossRefPubMedPubMedCentral
go back to reference van den Heuvel, M. I., Johannes, M. A., Henrichs, J., & Van den Bergh, B. R. H. (2015). Maternal mindfulness during pregnancy and infant socio-emotional development and temperament: The mediating role of maternal anxiety. Early Human Development, 91(2), 103–108. https://​doi.​org/​10.​1016/​j.​earlhumdev.​2014.​12.​003CrossRefPubMed
go back to reference Waters, L. (2016). The relationship between child stress, child mindfulness and parent mindfulness. Psychology, 7(1), 40–51. https://​doi.​org/​10.​4236/​psych.​2016.​71006CrossRef
go back to reference Whitehead, A. L., Sully, B. G., & Campbell, M. J. (2014). Pilot and feasibility studies: Is there a difference from each other and from a randomised controlled trial? Contemporary Clinical Trials, 38(1), 130–133. https://​doi.​org/​10.​1016/​j.​cct.​2014.​04.​001CrossRefPubMed
go back to reference Woolhouse, H., Mercuri, K., Judd, F., & Brown, S. J. (2014). Antenatal mindfulness intervention to reduce depression, anxiety and stress: A pilot randomised controlled trial of the MindBabyBody program in an Australian tertiary maternity hospital. BMC Pregnancy and Childbirth, 14, 369. https://​doi.​org/​10.​1186/​s12884-014-0369-zCrossRefPubMedPubMedCentral
go back to reference Zeanah, C., & Zeanah, P. D. (2009). The scope of infant mental health. In C. H. Zeanah (Ed.), Handbook of infant mental health (pp. 5–21). Guilford Press.